曲琳琳入职的第一天,正赶上《把信送给加西亚》拟作为公司培训教材下发时。她对HR扬脸一甩短发,“我也会像罗文一样,接受任务后不问‘加西亚在哪里’!”她此前就读过这本书。蓄水人才池,“选、育、用、留”是每个公司品牌成长的副调,不敢疏忽。 “天青色等烟雨,而我再等你。”哪个企业不求贤若渴?“人才战略”是一种愿力,你想在未来市场鼓起浪花,你就要常测测你的人才池的深浅。HR过筛花式求职简历,猎头荐才也只是
数说
“战略承接三部曲”由业务战略而“起”,由组织能力挑战“承”接,再“转”化为具体的培训举措,最终“合”为培训体系的准确定位。“起、承、转、合”清楚地解答了培训体系“上接战略”的全过程。 上期我们详细分析了“战略承接三部曲”的第一步,即清楚地描绘公司业务战略对组织能力的挑战。本期我们将继续探讨“战略承接三部曲”的第二步:描绘组织能力挑战对培训工作的要求。 在这个步骤当中,首先要明确“两个基本动
所谓“生产性老龄化”,其核心在于通过经济参与激发老年人的社会价值,使其从“养老负担”转变为“活力资源”,从而缓解社会养老压力并释放消费潜力。生产性老龄化理念为破解老龄化挑战提供了新思路。在京津冀协同发展国家战略下,三地老龄化程度、产业结构与人力资源禀赋存在显著差异,北京聚集大量高知老年人才,天津制造业退休技工资源丰富,河北则拥有低成本劳动力市场,因此三地亟须打破行政壁垒,通过跨区域人才共享、技能互
在数字化浪潮席卷全球的当下,数字经济与AI技术深度融合,已成为河北省经济迈向高质量发展的核心引擎。据《河北省数字经济发展规划(2020—2025年)》显示,2024年河北省数字经济规模强势突破1.2万亿元,占GDP比重超 33% ,综合算力指数更是跃居全国首位。以廊坊、张家口等算力枢纽节点为支撑,人工智能、大数据等新兴产业蓬勃兴起,为区域经济注入强劲动能。这一技术变革深刻重塑就业市场格局,呈现
在企业管理中,绩效管理和员工关系一般是各自运作的两个管理模块,而员工的解除(包括不胜任工作员工的解除)又属于员工关系管理的范围,因此常常出现不胜任解除与绩效管理脱节的情况。从实践经验来看,绩效管理和不胜任解除两者是密切联系的,它们可以形成良好互动,进而构建出并行不悖的双轨制运行机制。据此,笔者将结合绩效管理和劳动法的相关知识,以及参与过的低绩效员工管理的项目经验,和各位读者分享双轨制的理论框架和落
不胜任解除并非最优解 当前,企业面临更大的生存压力,不达预期的市场营收与居高不下的用工成本之间的矛盾日益凸显,瘦身健体、提质增效成为部分企业当前人力资源管理的重点工作。在员工身体健康、遵规守纪,不具备客观情况发生重大变化情形,劳动合同期限尚未届满,企业经营情况又尚未达到严重困难程度的情况下,以不胜任工作为由解除看似是一条最为便捷的单方解除路径,然而实际操作起来却并非最佳选择。 根据《中华人民共
在当今竞争激烈的商业环境中,企业为提升整体绩效,往往会采取各种管理手段,其中绩效改善计划(PerformanceImprovementPlan,以下简称PIP)便是常见策略之一,并与劳动法上的不胜任解除紧密相连。本文旨在探讨PIP与不胜任解除之间的关系,分析执行PIP过程中的常见问题并提出相应的法律建议,以期为企业提供有益参考。 PIP与不胜任解除的内在联系 PIP是一种为提升员工工作效能而设
“调岗降薪”对于职场人士已经不再陌生。部分处于薪酬体系“舒适区”的职场人,有着“岗位稳、收入稳”的标贴,但随着企业改革的不断深入,市场化薪酬体系逐步推进,原本一成不变的收入结构开始发生变化。岗位重新划分、薪酬重新核定,按岗定薪、绩效挂钩也成为一种新常态。 从国企开启改革到民企步入转型,从传统制造阶段到数字经济阶段,新一轮的产业升级打破了原本“按身份分配”的逻辑规则,薪酬不再是资历与年限的自然
随着企业运行节奏加快,业务形态不断变化,仅仅靠一两次的集中培训就能解决问题的时代早已过去。当前,真正制约组织效率的,往往不是知识的匮乏,而是知识传递慢、更新不及时、学了用不上等问题。许多企业在业务上出现严重问题,归其原因,并非管理者能力不足,而是缺乏及时掌握关键信息的能力。 在当下这个变化加剧、信息密集的环境中,企业急需一种新的学习机制:能在第一时间回应变化,让员工在工作中随时获取所需,能够真正
高管轮岗,须“质”“效”双全
当前,建筑行业的农民工仍然面临着事故发生率高、个体抗风险低、工伤保障不足等困境,作为推动建筑业发展、城市化建设的关键力量,其合法权益和实现诉求理应得到法律层面的回应与关切。《人力资源和社会保障部关于执行<工伤保险条例>若干问题的意见》(人社部发[2013]34号)及《人力资源和社会保障部、住房和城乡建设部、国家安全生产监督管理总局、全国总工会关于进一步做好建筑业工伤保险工作的意见》(人
2025年7月31日,最高人民法院发布了《最高人民法院关于审理劳动争议案件适用法律问题的解释(二)》(以下简称解释二),自2025年9月1日起施行。解释二包括了特殊待遇服务期、恢复劳动关系时仲裁及诉讼期间的工资支付标准、协商或承诺不缴纳社保、在职竞业限制、竞业限制违约责任等关系企业和劳动者切身利益的内容。其中,有十一类内容值得企业关注。 混同用工 【第三条】 劳动者被多个存在关联关系的单位交
在劳动关系管理中,试用期既是用人单位考察劳动者是否符合岗位要求的关键阶段,也是双方磨合适应的重要时期。而当试用期内发现员工存在职业禁忌一—这一直接关系到劳动者自身健康与岗位匹配度的特殊情形时,用人单位能否以“不符合录用条件”为由解除劳动合同,不仅会涉及《中华人民共和国劳动合同法》(以下简称《劳动合同法》)中关于试用期解除的条款适用,更需兼顾职业健康保护的特殊规定,其间的法律边界与操作细节往往成为争
“长期两不找”是指员工不辞而别,长时间内既不向企业提供劳动,也不受企业规章制度的约束,既不履行劳动义务,也不享受劳动权利;而企业也不对员工进行劳动管理,不向员工发放劳动报酬、福利待遇或者缴纳社会保险等,员工与企业的劳动关系处于未定状态。“长期两不找”并非严谨的法律概念,而是实践中对特殊劳动关系状态的描述。 对于“长期两不找”状态下,员工和企业之间的劳动关系是处于解除状态、终止状态,抑或劳动关系仍
随着人口老龄化程度的加深,医保基金支出压力的增大,传统的按项目付费模式导致医疗费用无序增长。DRG/DIP医保支付改革通过打包定价,控制医保开支,防止过度医疗,提高医疗服务效率和质量,实现医、保、患三方共赢。但自前很多患者对此种医保支付方式改革存在误解,甚至引发医患矛盾。同时,目前医疗机构面临患者流量激增、医护人员短缺和服务质量参差不齐等困境,导致患者就医体验感下降。在此背景下,福州市M医院引入人
智能制造通过引入工业物联网、人工智能等技术,正在实现化工生产全流程的自感知与自决策。这一深刻变革,使得传统操作工面临技能与岗位要求严重脱节的“技能鸿沟”,这一问题已成为制约企业转型的瓶颈。 为了系统性地解决“技能鸿沟”问题,本文构建了一个双层分析框架。在宏观层面,引入约翰·科特的“八步变革管理模型”,为组织转型提供明确的航向。在微观层面,基于“操作工4.0”这一概念,清晰界定未来的技能需求,即培
在企业经营活动中,工资总额管理举足轻重。从成本管控维度看,人力成本过高可能会吞噬企业利润,使企业在激烈的市场竞争中陷入被动,合理规划工资总额是企业盈利的保障;从人才战略层面看,科学的工资总额管理是吸引、留住优秀人才的核心要素,合理的薪酬设计能激发员工潜力,提升组织效能,增强企业优势。紧密契合企业战略的工资总额管理,还能为战略实施提供坚实支撑,助力企业达成经营目标。 科学的工资总额不是固定值,而是
目前,卫生健康专业领域职称改革进入攻坚期,各地级市陆续出台了卫生健康专业职称评审新标准。广东省作为最早出台卫生健康专业职称评价标准的省份,在新的职称评价标准下,着重对临床工作量进行量化考核,从技术能力、质量安全、资源利用和患者管理等四个方面着手,对医务人员的职业能力进行全面评价。为有效应对新职称评价体系对人才梯队建设带来的影响,医院应从强化主体责任、激励和留住人才、加强信息化建设和品牌宣传等方
行风建设是医院提高医疗服务质量、构建和谐医患关系、实现医院整体健康可持续发展的重要保障。而行风教育管理作为医院行风建设事前管理的基础性工作,通过组织医务人员学习和理解职业道德及相关法律知识,能够帮助医务人员形成正确的职业道德观念,培养职业精神,促进知识在日常诊疗工作中的应用和转化,从而达到规范个人医疗行为、营造和谐行业氛围、提高医院整体行风建设水平的自的。 在知识经济大环境下,公立医院作为典型的
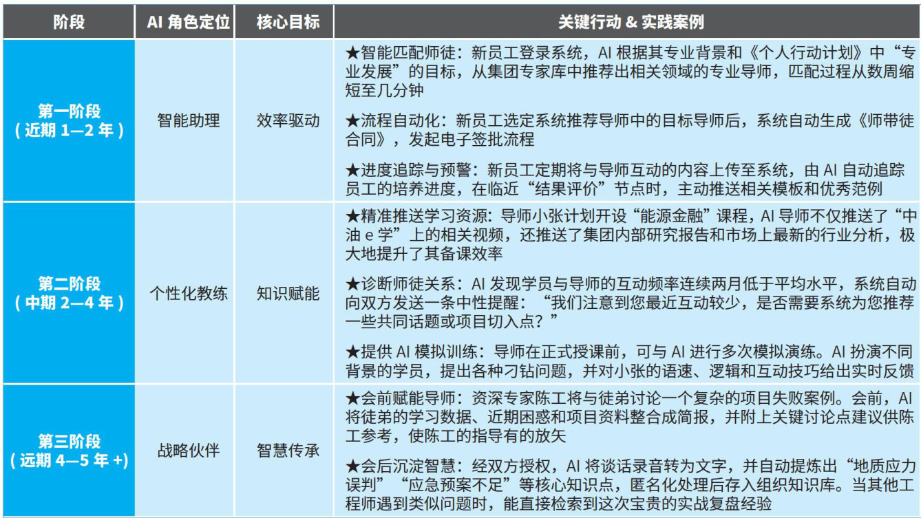
在能源转型与数字革命的双重浪潮下,传统能源行业对人才能力的需求正发生深刻变革,对人才培养的敏捷性、精准性和规模化提出了前所未有的挑战。S学院通过高度制度化的“双师制”师带徒模式,在青年人才培养上取得了显著成效。然而,即使是成功的模式也有其效能边界。本文旨在揭示当前培养模式在面对未来挑战时呈现出的“成功的悖论”,并描绘出一条将人工智能(AI)分阶段打造为“第三位导师”的务实演进路线图。通过将传统的结
在层级扁平化、项目制盛行的今天,组织既要求领导者降低管理成本,又希望员工保持高投入和高创造力。服务型领导以“员工利益先于个人利益”为核心,为这一管理悖论提供了解决思路。本文通过对华为、京东,Y国有银行以及一家在9个月内将员工敬业度提升 9.6% 、核心人才流失率降低 17% 的民营科技公司的深度剖析,详细拆解了服务型领导力的落地方法、测评工具与风险规避策略,为企业管理者提供一套从诊断、赋能到ROI
2025年7月中旬,笔者对美国硅谷进行了十多天的深度访问,参访了OpenAI、谷歌、特斯拉、英伟达等企业。笔者发现,推动这些企业技术跃迁的不止于技术,还有一种根植于“人”的管理逻辑一更懂人,更懂如何用AI释放人的潜力。 “人力资源管理”正在被重新定义 在硅谷,人力资源被重新命名一人类科学、人力运营、人才战略,这背后是认知范式的彻底升级。角色定位上,从事务管理员转化为组织进化引擎;价值体现上,从
近年来,企业数字化转型进程趋于平缓,降本增效成为运营常态。在此背景下,传统以“事务集中、流程标准”为核心的人力资源共享服务中心(HRSSC),正面临适应性挑战。尤其在多业务板块、多地域布局的集团型企业中,HRSSC容易出现“响应割裂、规则僵化、反馈滞后”等问题,难以满足业务灵活调整和员工个性化需求,逐步暴露出服务体验层面的短板。伴随企业对组织敏捷与员工敬业度要求的不断提高,HRSSC的发展重心也正
在人才竞争日益激烈的当下,新员工培训成为企业留住人才、塑造人才的关键环节。95后、00后逐渐成为职场主力军,他们成长于互联网高度发达、物质条件相对优越的时代,有着鲜明的个性特征与价值观念,这对传统培训模式提出了新挑战。如何打破僵局,通过构建卓越用户体验的培训“磁场”,帮助新员工快速适应岗位节奏、融入企业文化,成为摆在HR面前亟待破解的重要课题。本文尝试探讨一种新型员工培训模式一一新员工培训的用户体
当前,我国科技发展迅猛,人工智能、大数据等前沿技术被广泛应用于各个领域,推动经济产业发生深刻变革。企业若想在这样的形势下实现产业结构优化升级,促进数字经济创新发展,精准选才至关重要。然而,据2025年麦肯锡发布的《全球人才趋势报告》显示,因人才错配导致的企业效能损失每年竟高达4.3万亿美元。这意味着,有 70% 的企业正在为错误用人付出惨痛代价。胜任力模型从20世纪90年代传入中国几十年的时间
2021年,杰夫·贝索斯宣布辞去亚马逊首席执行官职务,安迪·贾西接过了这把“火炬”。在贾西担任CEO期间,亚马逊不仅延续了荣耀,而且更上一层楼。贾西的管理风格可以用“低调、务实、亲和”来概括。他以平易近人著称,喜欢与员工保持沟通,听取他们的意见。他常常会在会议上鼓励大家畅所欲言,哪怕是最小的想法也能引起他的重视。这种开放的氛围让员工们感到被重视,激发了他们的创造力。可以说,一个组织是否具备超强的执
过去,标准化与流程驱动曾是企业追求效率的利器。但当下,市场变化越来越快,不确定性成为常态。职场生态同样在发生变化。新一代员工不再满足于被动执行任务,他们更希望被信任、被尊重,渴望在工作中找到成就感与成长空间。传统的“管理”模式,面对这样的变化显得力不从心,既压不住风险,也激不起活力。企业要想向前走,就不能再把员工当作执行单元来安排,而要当作价值源头来激发。这不仅是一种理念的转向,更是管理逻辑的重构
伴随着DeepSeek的爆火,85后创始人梁文锋成为全网热搜;在全国民营企业家座谈会上,开创了机器人技术先河的90后王兴兴侃侃而谈;智能影像第一股“影石创新”登陆上交所,科创板迎来了第一位90后创始人刘靖康伴随着科技的飞速发展和技术应用的不断突破,青年人才成为推动社会进步的重要引擎,他们用最强有力的作品为人们带来了前所未有的便捷和智能体验,向世人展示了中国青年的智慧和可能性。在新时代的历史进程
在我国,劳动工时制度分为标准工时制度和特殊工时制度,标准工时制度通常指每日工作不超过8小时、每周工作不超过40小时的工时制度。特殊工时制度是相对标准工时制度而言的,一些需要连续作业、季节性生产或存在其他特殊情况的行业,例如制造业和服务业,按照国家有关规定,经审批后可以实行特殊工时制度。特殊工时制度可分为综合计算工时工作制和不定时工作制。本文以特殊工时制度实施情况入手,分析特殊工时制度在企业人力资源
制造业在国民经济中占有重要地位,近年来,在产业升级、人口结构转型、劳动力成本上升的背景下,制造业企业用工问题凸显。这不仅影响了企业的生产效率和产品质量,还对企业的持续高质量发展构成了威胁。芜湖亚奇汽车部件有限公司(以下简称芜湖亚奇)作为一家汽车零部件制造企业,在当前劳动力市场环境下,面临着招工难的困境,本文结合企业实践,提出推动智能制造、建立用工共享平台、加强劳务市场监管、加强技能人才培养、出
中国食品行业正处于转型进程中。国家统计局数据显示,2022年粮油加工行业市场规模突破6.8万亿元,但行业平均净利润率仅 2.3% ,较2018年下降1.7个百分点。这种“量增利减”的困局背后,是同质化竞争引发的系统性危机。作为掌控全球1/5粮油贸易量的跨国巨头,中粮集团通过“双轮驱动战略”实现逆势增长:在全球化层面,营销团队成功将中国食用油标准引入东南亚市场,改写区域竞争规则;在数字化领域,依托“
浙江省L市作为我国棉纺织产业的重要生产聚集地,全市拥有近600家棉纺织企业,产业规模占全市工业经济总量的三分之一,是当地名副其实的支柱产业。其中规模以上企业有164家,占比仅 27% ,属于典型的传统行业中小企业集聚区。当前L市纺织企业管理层的平均年收入处于10万一25万元区间,一线工人及高技能人才的平均年薪则在5万一10万元范围,部分企业还为员工提供宿舍、班车等福利保障。然而,随着新兴产业的蓬勃
深化数字化人才培养战略是推动经济数字化转型、提升国家竞争力的关键举措。当前全球数字化进程加速,人工智能、大数据、云计算、区块链等技术重塑产业格局,但人才短缺仍是普遍挑战。在这样的宏观背景下,企业也纷纷开启数字化转型之路。作为地质行业领军者,A企业是一家在地质行业具有显著地位的公司,其业务范围广泛,涵盖了地质勘查、矿业开发、生态地质环境修复治理等多个领域。作为行业内的佼佼者,A企业积极参与国内外市场
在全球化、数字化和VUCA(易变性、不确定性、复杂性、模糊性)时代,企业的竞争本质已从资本、技术的角逐,彻底转向人才的争夺与运营。人才不再是成本,而是核心的战略资本和竞争优势的源泉。随着高新技术迅猛发展,数字化手段的应用转型升级工作迫在眉睫。未来整体任务形势呈现出多、新、快的耦合特点,除对承担任务的人员数量规模有基本需求外,对核心人才的能力要求也提出了新的挑战。一个前瞻性、系统性且与业务战略深度吻
长久以来,以粗放扩张为特征、依赖大量劳动力投入的增长模式在经济发展进程中曾发挥了关键作用,为早期经济总量的快速提升提供了重要支撑。然而,随着时代的发展,这种模式的弊端日益凸显:劳动力成本上升削弱了传统的优势,资源环境的约束日益趋紧,低端产能过剩与高端供给不足的矛盾愈发突出。在此背景下,推动新旧动能转换是实现高质量发展、在新一轮全球竞争中抢占先机的战略之举。 济南新旧动能转换区 山东省2018年
《三级医院评审标准(2025年版)》明确指出,三级医院不仅要承担辖区及周边居民普通和疑难疾病的诊疗工作,同时还需要具备承担教学、全面医疗和一定的科研能力,接受二级转诊,完成对口支援、组团帮扶、巡回医疗、援外医疗、突发公共事件医疗救援、公共卫生任务等政府指令性工作。中、低等级人才队伍是公立三级综合医院承担基础医疗救治能力的保证,高等级人才队伍决定了医院诊治疑难病例和实现持续高质量发展的上限。在行业竞
在经济新常态下,国有企业作为国民经济的中流砥柱,亟须通过深化改革突破传统管理模式的瓶颈,以增强核心竞争力、激发创新活力、提升运营效率,从而更好地服务国家战略和适应市场化竞争环境。行业竞争白热化、项目管理复杂化、技术迭代加速化,其核心最终都归结为人才的竞争。然而,大型工程企业普遍存在人才结构复杂、人员分布广泛、项目周期漫长、绩效产出滞后等特点,这使得其薪酬体系构建成为一项极其复杂且至关重要的战略任务
在能源行业深度变革的宏观背景下,电力企业正迎来新的发展机遇与严峻挑战。数字化浪潮中,大数据、人工智能等新兴技术在能源领域的应用持续深化,电力企业亟须加快数字化转型进程,提升运营管理的智能化程度。在此情境下,员工作为电力企业达成战略目标、驱动企业发展的核心支撑,无论是电网的规划建设、运行维护环节,还是客户服务、技术创新领域,均离不开员工的辛勤耕耘与专业素养。完善的激励机制能够有效激发员工的工作积极性
建筑行业作为我国国民经济的支柱产业,近年来面临着转型升级和高质量发展的双重压力。在竞争日益激烈的市场环境下,建筑企业的人力资源管理模式亟须创新突破。绩效作为现代企业管理的重要内容,通过建立科学的目标管理体系和考核激励机制,可将企业战略自标与员工个人发展有机结合,切实激发组织活力。因此,建筑企业深入研究和持续优化绩效管理体系,对于提升企业核心竞争力、实现企业可持续发展具有重要的现实意义。本文以为例,
企业一线员工流失问题,始终是学界与产业界关注的焦点。过高的流失率对企业影响深远,波及成本、品质、交货期及人员士气等多个维度。因企业发展阶段、历史背景、所属行业、管理方式、薪资待遇不同,以及受淡旺季、重要节假日影响,员工流失率亦呈现差异化特征。即便同一家企业,十年间的员工流失率数据亦存在变化。以往研究多关注企业员工整体流失率,包含新进员工、老员工及管理团队的流失情况。本文则从战略视角出发,聚焦影响企
当前,我国经济正由高速发展向高质量发展转变。高质量发展以人才为支撑,专业技术人才是我国人才队伍的骨干力量,对于推动经济社会高质量发展起着重要的支撑作用。职称制度是评价专业技术人才学术水平、技术能力和职业素质的基本制度,发挥着引导和激励专业技术人才的作用,其不仅是企业人事管理工作的重要内容,更对于党和政府团结、凝聚专业技术人才,激励专业技术人才职业发展,加强专业技术人才队伍建设具有重要意义。工程技术
在当前深化国资国企改革、推动国有资本做强做优做大的政策导向下,为更好地适应国家经济高质量发展的内在要求,叠加市场竞争日趋激烈的外部环境,众多企业亟待发展升级,生产组织模式的变革由此成为其突破发展瓶颈、实现提质增效的必然路径。生产组织模式变革具体指企业对生产环节中的岗位设置、人员配置、业务流程等核心要素进行系统性优化与调整,通过实现人岗精准匹配,激发企业内部协同创新活力,进而提升生产效率与产品质量,
卫生职称评审在调动人才积极性、加强行业队伍建设中发挥着重要作用。但一些卫生机构既往的相关评价指标存在重科研而弱临床、唯论文而轻实践、多定性而少定量的问题,导致对卫生人才临床工作能力评价不合理,不仅与“破四唯”、重实践的政策导向形成错位,而且对临床人才队伍发展具有负面影响。 自前,国内高校附属医院医师评价指标体系大致可分为两类,一类是以北大医学部为代表的评价体系,这类评价体系对医师职称评聘更注重临
随着云计算、物联网、移动互联网等高端数字技术的迅猛发展,人们的生产生活已迈入大数据时代。在这一时代背景下,人才招聘领域正迎来全新的发展机遇与严峻挑战。依托大数据技术与算法模型构建的智能化招聘系统,能够对人才信息开展精准识别与深度剖析,进而有效提升招聘工作的效率与质量。然而,智能化招聘在为招聘实践带来便捷性的同时,亦可能引发技术层面的难题与管理层面的困扰,其中算法公平性问题便是典型代表。鉴于此,
在我国医疗服务体系中,公立医院占据主体地位,随着医药卫生体制改革的持续深化,其肩负着提升服务效能、优化资源配置的重要使命。定岗定编作为医院人力资源管理的基础性环节,对规范岗位设置、合理调配人力资源、提高医院运行效率发挥着关键效用。依据岗位需求配备能力素质相匹配的人员,促使其充分发挥主观能动性,完成岗位任务并助力事业发展,是人事管理的核心目标之一。我国公立医院在探索定岗定编工作中取得一些经验与成
在全球数字经济浪潮与国内高质量发展战略的双重驱动下,国有企业的绩效管理正经历从传统“纸面化”向“云端化”的深刻转型,这一转型不仅是技术工具的迭代升级,更是管理模式、组织文化与战略思维的全面革新。作为国民经济的中流砥柱,国企的绩效管理数字化跃迁既是响应国家政策导向的必然选择,也是破解市场竞争压力、实现可持续发展的关键路径。 国企绩效管理的数字化转型动因与挑战 1.转型动因 传统基于纸面的绩效管
远程办公指的是员工在公司以外的地点,通过网络等技术手段完成工作任务。这种工作模式的兴起得益于信息通信技术的快速发展以及企业用工方式的变革。远程办公的普及给企业的人力资源管理带来了深远影响。一方面,它为人才招聘、绩效管理、员工关系及组织文化等方面带来了新机遇;另一方面,它也引发了管理监督、数据安全、团队协作等方面的挑战。如何适应这一变化并优化管理策略,成为企业亟须解决的问题。 远程办公对企业管理的
在数智化浪潮全面席卷的当下,传统意义上的培训模式正以更快的速度向线上化、个性化的数字化培训方向转型,这一转变深刻改变了人力资源开发的传统形态。依托互联网平台的广泛覆盖、大数据技术的深度分析以及人工智能算法的精准应用,数字化培训成功打破了时间与空间的双重束缚,其灵活适配不同岗位需求、高效提升学习效率、精准对接员工能力短板的特点,能够充分满足企业员工在职业发展中的个性化学习需求,不仅为人力资源培训
胜任素质模型常被视为组织规训员工的标准化工具,但员工的主体性实践正逐渐解构模型的预设功能。 自麦克利兰提出胜任素质模型理论以来,该模型便承载着组织对人才标准的理想化投射。主流研究多聚焦于模型对员工行为的塑造功能,但其中却隐含着一种“结构决定论”倾向将员工简化为被动适配者。这种认知弱化了员工作为知识载体与能动主体的现实,也忽视了员工的隐性经验、策略性实践和文化认同与模型重构之间的相互作用逻辑。本文
本书是一本从管理者角度提供人才管理策略的书籍,一本相当全面的人才管理工具大全。作者在书中回答了过去20年来公司老板、商学院学员提出的大量关于人才管理的问题,包含100个人才命题、100个管理故事、100个实用工具。其中,每个命题均配一个案例故事,根据故事总结出操盘工具,通俗易懂。 第一章侧重于人才战略的布局,首次提出“人才敏感度”。老板作为公司第一人力资源,要把“找人、找钱、定战略”的逻辑打