摘 要:2025年11月,《普通高中地理课程标准日常修订版(2017年版2025年修订)》颁布,其修订的重要内容之一为“进一步明确学业质量在地理课程评价体系中的地位和作用,重构地理学业质量的评价思路和表述方式,重新划定学业质量的三级水平,并与学科素养水平相呼应”。本文结合修订的重要内容,以“城乡内部空间结构”为例,分析了3个教材案例、2个测评案例及其体现的地理核心素养水平层级与学业质量水平层
摘 要:地理科学家精神对开展地理科学教育具有指导意义。本文基于20世纪中国地理科学家学术谱系研究,发现地理科学家精神是培育核心素养的情感沃土,而核心素养是地理科学家精神的具体表现,二者内外协同,共同构成新时代地理育人的双重维度。因此,地理科学家精神赋能核心素养的培育,需遵循地理科学家成长的基本规律。结合地理科学家的学科思想、认知逻辑及人才评价逻辑,本文提出3条实践指向:以区域为认知工具组织地理教学
摘 要:立足课标要求和教学内容,创新高中地理教学情境,依托科学家思维挖掘地理科学价值、弘扬中国科学家精神,可推动高中地理教学质量实现质的提升。本文以“喀斯特地貌”为例,基于深度学习视角阐述科学家思维在高中地理教学中的建构路径,并展开教学反思。 关键词:深度学习;科学家思维;科学家精神;喀斯特地貌;“中国天眼” 中图分类号:G633.55 文献标识码:A 文章编号:100
摘 要:课程思政视域下,初中地理教学渗透科学家精神既是学科发展的“实然”,也是新时代提升学生科学素养的“必然”。本文基于“课程思政”导向,采用内容分析法与比较研究法相结合的方式,从多维度对人教版、中图版、湘教版以及粤教版初中地理新教材七年级上册中蕴含的科学家精神的内容展开量化分析,系统梳理四版教材中科学家精神的内容、数量以及呈现栏目,科学分析四版教材中科学家精神布局的差异性和统一性,并提出针对性教
摘 要:数字化赋能教学已成为当前教学的新趋势,本文借助Earth Space Lab程序赋能“地球的运动”教学,帮助学生从本质上理解较为抽象的地理概念,同时,基于Earth Space Lab的教学不仅能实现学生对抽象概念的熟练掌握与灵活应用,促进作业质量与学习效果显著提升,还能进一步提升学生学习兴趣、地理实践力与综合思维,促进其地理核心素养的培育。 关键词:Earth Space Lab;地理
摘 要:本文基于OBE教育理念,以“黄河流域生态保护”主题为例,构建了“课前导学—课中深化—课后拓展”三阶段融合的高中地理线上+线下混合式教学流程。通过线上自主探究与线下互动实践相结合的教学方式,有效提升了学生对黄河流域生态问题的综合分析能力与实践应用能力,同时,促进了学生地理核心素养的培育及实际地理问题解决能力的养成,为高中地理教学提供了一种有效的新型教学参考。 关键词:OBE教育理念;混合式
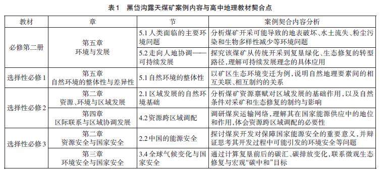
摘 要:以“双碳”目标为导向,以内蒙古黑岱沟露天煤矿绿色转型为乡土案例,构建“资源开发—环境问题—绿色转型”的跨学科项目式学习框架。通过地理与历史、化学、美术等学科的融合,设计包含煤炭起源探究、环境问题实验和绿色转型路径等子任务的学习方案,引导学生理解“碳源—碳汇”转换机制,提升“双碳”素养,为乡土地理的项目式跨学科主题学习提供实践范式。 关键词:“双碳”目标;乡土地理;跨学科学习;项目式学习;
摘 要:高考地理实验题作为考查学生地理实践力的重要载体,其命题特征鲜明,不仅注重素养考查的具体性,还强调考查维度的综合性和设问角度的探究性。近年来,随着高考综合改革的推行,地理实践力的纸笔考查日益受到重视。本文以高考对地理实验的考查为突破口,选取近3年高考典型试题,在特征分析的基础上,重点构建出该类题型的解题思路,为地理教学和备考提供有效的策略参考。 关键词:高考地理;实验题;特征分析;思维链条
摘 要:高三地理一轮复习是落实地理核心素养的关键阶段。本文以“城市、产业与区域发展”为例,通过重构大单元知识逻辑,设计真实情境下的进阶任务链,结合“迭代式”自评清单,构建“教—学—评”一致性的教学路径框架;并以上海城市发展为真实案例,验证该路径在提升学生综合思维、区域认知及问题解决能力中的有效性,为核心素养导向的地理教学提供实践参考。 关键词:“教—学—评”一致性;高中地理;大单元;教学路径;专
摘 要:信息化时代背景下,地理信息技术融入高中地理教学已成必然趋势。借助地理信息技术和空间大数据创设“尺度关联真实情境+问题链”、引导学生开展自主探究并发展进阶地理尺度思想已成为新时代地理课堂育人的新目标。本文依托“茶颜悦色”奶茶店的POI数据与近10年发展扩张路径,利用ArcGIS软件开发数字化教学情境资源,探究不同时空尺度下影响其区位选择的核心因素,以期为一线教师开展地理数字化教学提供实践参考
摘 要:单元教学是落实立德树人根本任务,培育学科核心素养的重要教学方式。本文在阐释“教—学—评”一致性与单元教学内涵的基础上,以“区域发展”单元教学为例,从“教”“学”“评”三个维度构建“教—学—评”一致性视域下地理单元教学的一般路径:“教”的维度上,设计单元教学方案,搭建素养落地载体,具体涵盖单元教学框架、单元教学目标和单元教学内容三个环节;“学”的维度上,实施单元教学方案,落实地理核心素养培育
摘 要:时空耦合是地理学核心科学理念,强调时间和空间维度的相互关联和作用。本文立足时空耦合视角,以恩阳古镇空间结构演化和城镇化发展为例,依托“区域认知”“地理过程”“人地关系”3个维度,构建以“空间域—时间轴—情境场”为逻辑框架的聚落地理教学模式:以“空间域”确定研究对象的空间范围、结构和分布,以“时间轴”厘清研究对象的发展演化过程,通过创设研究对象“情境场”关联聚落时空特征,探索聚落发展过程中的
摘 要:高中地理“知行”课程群构建以学生为中心、实践为载体的课程体系,涵盖9门(类)课程。课程群围绕“科学求实、知行合一”育人目标,从意志品质与行动能力双维度全面提升学生地理实践力。课程结构贯通学校现有的奠基、见长、荣誉3个课程层次;覆盖自然地理、人文地理、地理信息技术3类学习内容;涉及地理实验、野外考察、社会调查3种学习方式。课程群实施遵循“四结合”范式,在实践探究与合作创新相结合的基础上,实现
摘 要:野外实习是提升人文地理专业学生实地勘探、识别及解决问题能力的重要方式。本文基于地理能力(GeoCapability)框架,选取4所境外知名院校与北京师范大学的野外实践课程资料,系统梳理各校人文地理专业野外实习课程的核心特征。通过比较分析发现,境内外院校实习课程均以培育地理想象力和空间思维能力为目标,但在伦理主体、社会和环境综合思考能力培养方面各有侧重,且在对地方的系统化探究训练在强度和深度