摘要:新时代,基础教育不断深化改革,倡导学生全面发展,教师在教学中培养学生人文素养非常重要。文章运用文献资料法、实践案例法等研究方法,探究高中生物学教学中培养学生人文素养的重要意义,并结合教学实际,深入探析了高中生物学教学中学生人文素养培养的策略:深挖教材资源,激发人文态度;渗透情感教育,丰富人文情感;开展生活化教学,塑造人文情怀;结合热点探究,促进人文实践;引入文艺元素,提升人文审美,加强实验关怀,培养人文精神等。旨在为高中生物学教师提供参考,提升高中生物学教学中培养学生人文素养的效果,促进学生全面发展。
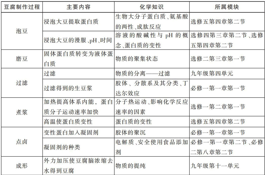
摘要:劳动教育作为一种教育形式重新受到教育界的广泛关注,成为社会的热点话题。文章基于劳动教育背景,以项目式教学的方式进行人教版高中化学“豆腐的制作”课程的教学设计。将课程内容分为“初识豆腐”方案设计、制作豆腐和展示豆腐四个项目活动,并在活动中设置具体细化的项目任务,对于促进化学知识与劳动教育的融合具有重要意义。
摘要:初中学生关于能量转化和转移的特点所形成的知识和观念较为零散,在教学中利用母题教学思维提炼相关知识的核心概念,相关变量的核心特点,把握整体知识的内在联系。利用母题习题进行核心知识的重点教学,促使学生掌握能量变化的核心特点。
摘要:在课程思政的背景下,阐述创设高中化学思政课堂的必要性和可行性,分析并审视当前高中化学领域实施课程思政的现状,从社会生活、未来发展、化学史料和传统文化四个角度提出以情境为源、开展化学思政课堂的教学策略,从学校、教师和学生三个维度提出建议,以期强化教师的育德能力和思政意识,促进师生共同挖掘化学课程中的思政元素,提升学生的思政素养水平,真正落实高中化学思政课堂的建设。
摘要:以“宣传进家庭:安全用电和节约用电”导引课教学为例,开展以海报为作品的初中物理项目化学习实践,提炼出该类项目化学习导引课流程“课前问卷、明确项目、形成小组、项目分解”。并探讨导引课对多课时项目化学习活动的意义。
摘要:初中学生正处于青春期,是性发育、其他生理发展和心理变化的重要时期,但存在性教育滞后于青春期发展的问题,因此对青春期青少年进行性教育十分必要。初中生物学课程是一个很好的开展性教育的载体,教师可以结合教材知识点在课堂教学中渗透性教育,让学生通过生殖系统理性看待什么是性、科学认识青春期的变化、形成正确的人际交往观念、了解艾滋病,培养性道德和性责任意识,安全健康地度过青春期,促进全面发展。
摘要:文章研究构建了"人工智能赋能的高中物理混合学习模式"(AIBLM-HSP),旨在解决高中物理教学中概念理解表层化、科学思维训练不系统等问题。该模式基于建构主义、混合学习和学习分析理论,构建了包含目标层、环境层、活动层和评价层的四维框架。实施过程中,通过智能教室建设、"课前一课中一课后"闭环流程和智能化教学资源推送,实现了AI技术与物理教学的融合。研究也发现AI算法准确性和教师应用能力等方面存在局限,需多维度协同推进解决。
摘要:高品质作业要满足的基本要求是激发学生兴趣、题量难度适中、紧密联系生活。作业的实施是一个系统工程,文章尝试运用SOLO分类理论,研制作业层级模型,利用作业层级模型设计作业,可以有效地提高作业编制的科学性,积极发掘情境素材,可有效突出立德树人的育人理念。关键词:高中物理;作业设计;育人功能
摘要:作为教学的重要评价工具,作业既是教师备课、学生学习的重要环节之一,也是评价教师“教”与学生“学”的有效方式之一。基于“备、教、学、评一体化”的作业设计,以核心素养与学习进阶为导向,着眼于学习目标与反馈评价,提高课时作业设计的系统性、层次性和有效性,以促进教学质量的提高和学生能力素养的发展。
摘要:以“南京鱼嘴湿地保护”为例,探索将生态文明教育融入初中生物学跨学科项目式教学的实施路径,引导学生综合运用跨学科知识解决真实情境问题,培养学生创新意识和综合实践能力,落实生态文明教育要求。
摘要:大单元教学作为一种整合性的教学模式,强调知识的内在联系和整体性理解,为学生知识迁移能力的培养提供了有力支撑。文章结合高中生物学大单元教学的具体特点和面临的主要挑战,提出了多条提升学生知识迁移能力的有效路径,包括:基于问题导向的教学策略、强化实验教学与实践活动、跨学科的知识整合与联动教学以及强化反思与迁移训练。这些路径旨在通过大单元教学,帮助学生深化对生物知识的理解,增强其在不同情境下运用知识的能力,从而全面提升学生的知识迁移能力。
摘要:文章探讨了一种在高中物理教学中基于人工智能大语言模型的教学辅助方法,通过“教师提出需求,AI完成开发”的思路,完成了追及相遇模拟器的开发,是一种创新的物理教学思路。近两年人工智能技术迅猛发展,尤其是大语言模型,为物理教学开辟了全新的可能性。通过AI工具来开发各种各样的个性化软件、模拟器,能够大大提升备课效率,还能对课堂教学提供直接的支持和帮助。文章通过分享这一开发过程,旨在为物理教师提供在AI辅助教学领域的思路与方法,同时也为未来更多智能教育工具的开发提供理论和实践上的参考。
摘要:基于唯物史观融合化学和历史学科知识,从历史唯物主义视角再探近代中国实业家实业救国历程,立足当时的物质条件和化学知识进行研究,推动社会的发展,厚植家国情怀。
摘要:教育的最终目标指向核心素养。契合课标及初中生的认知规律,文章把微项目“如何让磁浮列车悬浮”与实验探究“电流的磁场”深度融合,在核心素养视域下,通过驱动性问题、优化实验、丰富项目成果等,对实验探究与微项目融合进行了尝试,以期提供两者融合的路径。
摘要:STEM教育通过多学科融合的方式,为培养具备综合性、实践性和创新性的人才提供了良好的教育模式,能够更好地适应社会发展的需求。随着新能源技术的快速发展和跨学科教育理念的不断深入,将新能源小车设计与制作融入STEM教育模式具有重要意义。通过探讨新能源小车设计与制作中的跨学科实验教学模式,分析其在培养学生综合素养和创新能力方面的优势,探索如何在高中化学、物理与技术学科之间实现有效融合。
摘要:生物学课程标准要求培养的生物学核心素养包括生命观念、科学思维、探究实践、态度责任等方面。以“泉州湾河口湿地”为探究对象,以材料创设情境、问题导向、数据量化分析、绘制模式图等为主要教学方法,进行生态系统教学。学生通过教学,以科学的思维方式理解阐述物质循环、能量流动、有毒物质积累的规律和过程;分析、归纳、探究湿地生态功能,解决探究问题,培养初中生的生物学核心素养。
摘要:基于建构主义理论,探讨培养模型建构能力的教学策略:注重情境创设,激发兴趣;聚焦主要因素,建构模型;多角度论证,完善模型;模型应用。文章讨论使用多维的评价维度,过程性和终结性评价相融合,对建模能力进行评价。建模教学策略的探讨,有助于加强学生思维品质的提升,提高教师有效教学。
摘要:物理是一门实验科学,但做好实验的前提是对物理概念的理解,以及对物理量之间关系的理解,即探索物理规律,首先要知道规律中涉及的物理量的含义。且在高中物理课程中,有很多相似的物理概念和物理规律,如何上好概念课是很关键的。传统的概念课相对枯燥,学生的参与感不强,更多的是被动接受概念。探索让学生沉浸式体验物理概念建构过程的教学方式就显得尤为重要,通过创设情境,理论与实验相结合的方式,提高学生的参与感,重在培养学生的核心素养。
摘要:初中化学教学中要求学生定性掌握气体压强的影响因素,但初中物理课程的相关知识深度不足,导致学科间知识衔接存在断层。文章通过分析课程标准与教材编制问题,提出物理与化学教学的衔接策略,并反思课程标准设计、教材编写及一线教师教学的改进方向。 关键词:气体压强;物理化学衔接;知识断层
摘要:学生通过反思内化对接收到的学科知识或程序性知识进行深度思考和加工,进而转化为自身理解的学习知识或解决真实问题的一般思路与方法,是较好地达成能力素养目标的有效途径。文章探索了反思内化的教学实施策略:明确目标,确定反思内化的内容及节点;通过适当的学习支架,引导学生开展自主反思内化;通过组织多样化的学习活动,促进学生深度反思内容;通过迁移应用,评价反思内化的效果。在以上策略指导下,确定反思内化时机应在重难点知识处、在能力提升处、在迁移应用处。
摘要:情境教学作为生物学教学中的一种模式,能更好地培养学生在真实情境中解决复杂问题的品格和能力,发展学生的生物学学科核心素养。文章阐述了图片、实验、模型、社会性科学议题(SSI及资料情境在初中生物学教学中的实践探索情况。
摘要:以深度学习的理念为引领,构建深度学习视域下的探究式教学模式,突破现有生物学课堂探究式教学的弊端,帮助学生真正实现有意义学习。文章以探究“基因在染色体上”为例,沿着摩尔根真实的探究路径,串联探究活动,实现深度学习,最终完成学习单元的知识结构化,促进学生个人知识体系的建构。
摘要:比值定义法是初中和高中物理量定义的重要方法,苏科版初中物理教材已从单元设计视角将速度、密度、压强、功率、比热容等物理量统一采用比值定义法进行教学,从而降低学生用比值定义法建构物理概念的难度,也为高中物理学习加速度、电流强度、电场强度、磁感应强度、电容等概念打下基础。文章以热值概念建构为例探讨比值定义法教学策略,从而揭示比值定义法的本质。
摘要:在新课标背景下,为突破传统数学教学方法局限,以“基本不等式”为例,将“5E"教学理念应用于数学教学,通过引入、探究、解释、迁移、评价五个环节,发展学生数学核心素养,培养其探究能力、逻辑思维能力和创新思维能力.关键词:“5E”教学模式;基本不等式;数学教学设计
摘要:在“物体的颜色"教学中,没有专门演示的实验器材,且实验演示需要在暗室中才能全面直观地进行展示,日常教学不具备这样的条件。基于此,制作了“物体的颜色”教学演示箱,进行创新实验设计。该教具具有演示直观、功能多样及操作简便等优点,显著优化了“物体的颜色”实验教学。关键词:自制教具;物体的颜色;演示箱
摘要:在进行单摆教学时,教师需要对单摆可近似为简谐运动的条件进行讲解,通过数学建模得到图像,但由于传统学生实验的受限,无法提供具体数字验证。针对传统单摆实验的不足,改进实验装置,运用光电门和微力传感器测量单摆的周期,推导并观测摆绳的实时受力情况;通过Tracker软件得到单摆水平方向的x-t图像、水平速度 ?vx-t 图像。实验验证了单摆在摆角等于3°时,摆绳的受力特征以及运动特征符合简谐运动的周期性、对称性。
摘要:利用两球碰撞验证动量守恒定律,由于入射球在轨道的运动非纯滑动,碰撞后,入射球在轨道摩擦力作用下,平动速度增加,从而使入射球碰后速度的测量值偏大,出现系统末动量大于初动量的“反常”实验误差。限于所学知识,高中生无法对这种“反常”实验误差进行分析。通过改进实验装置,克服小球滚动,尽量避免实验系统误差。 关键词:“反常”误差;改进;检验
摘要:在智能时代下,为了更好地落实立德树人的根本任务,物理教师可以运用生成式人工智能强大的知识储备和智能推理能力辅助物理试题的命制,包括但不限于思政元素融合、跨学科知识融合以及科技前沿信息融合,为广大高中物理教师的试题命制提供帮助。
摘要:聚焦全国高考数学试题对现实问题解决能力的考查.分析以真实情境为背景的试题中,多维考查数据处理、逻辑推理、数学建模等关键能力与核心素养水平的特点.启示教学重视数学基础、通性通法与回归课程标准,增强对数学本质的理解而非机械计算.关注高考命题动态,引导学生从单一、纯粹的数学“解题”转向多维、跨学科的“解决问题”,最终实现核心素养的提升.
摘要:文章通过分析近四年高考福建卷物理实验题命题特点,提出高中物理实验教学策略:重视实验教学地位,落实学生基本实验素养的指导;优化实验教学过程,注重学生科学思维能力的培养;改进实验教学评价,凸显物理学科核心素养的渗透。
摘要:在提高教师培训质量的时代背景下,基于OBE理念,通过在课堂中发现真实问题、在研讨中碰撞真实观点、在评价中建构真实认知、在改进中回归真实课堂,开展研训实践,促进教师学习真实发生.以高中数学教师“三角函数”的课例研修作为实践案例,阐释了研训过程,提出在研训中应注重教研的延伸性和培训的实践性,研训结合,有效推进高中数学教师专业素养的提升.