“孩子考了500分,没去了自己想去的学校,所以带孩子去看看广阔的世界,让孩子不那么郁闷。让他知道所有的事都不是事,只要不停止奋斗,都是美好。大草原,沙漠,敕勒川,阴山下……这些真的不是在书上和照片中所能体会到的!”“看到美景,胸中有丘壑,无奈词穷!”—— 一位语文老师陪高考完的孩子旅游回来如是说。 “为何词穷?常言道,理屈词穷,‘理’屈在哪里?”——我追问自己。 “如果让我再教一届学生,我不会
破局:从“技术狂欢”到“教育本真”的觉醒 记者:丁老师,您好!您提出的“家常语文”主张引发了很多同行的共鸣。能否先谈谈这个理念的诞生契机? 丁长征:“家常”,是我也是大多数人生命中与生俱来的样态。我儿时的记忆中有:乘坐爸爸的自行车,一路问着十万个为什么。童年时因为缺少玩具,便翻箱倒柜地读家里的旧书。小学书面作业不多,每天早上的功课就是背课文。课堂上,老师讲得精练,讲完便是练习。记得一年级字写不
教研的四个服务职能,决定了一名小学语文教研员很大一部分日常工作就是观课诊课。出于考核需要,不同部门不同时间组织的课堂教学比赛常有不同的评课标准。小学语文课堂常陷于两极困境:或为追求趣味而浮于热闹游戏,失却学科本真;或为紧扣目标而僵化灌输,窒息思维火花。 事实上,在当代基础教育改革的浪潮中,小学语文的课堂追求始终指向真实、生长与文化的境界。叶澜教授的“五实”标准(扎实、充实、丰实、平实、真实)
教育家精神,如灯塔般指引着新时代教师的航向。然而,崇高的精神如何避免成为悬置的口号,真正落地生根于最常态、最朴素的“家常语文”课堂之中?这既是时代命题,更是每一位一线教师必须直面的实践挑战。 语文课承载着培育学生语文核心素养的使命。然而现实中,囿于应试压力与传统惯性,其育人价值常被窄化,“重工具、轻人文”“重结果、轻过程”的倾向犹存,与立德树人的根本要求存在差距。教育家精神的提出,恰为解决这
语文,是儿童认识世界、表达自我、融入生活的日常工具与精神家园,本应如“家常”般亲切自然。统编教材的修订,以立德树人为根,以核心素养(语言运用、思维发展、审美创造、文化自信)为魂,通过温儒敏教授倡导的“以语言为核心,带动思维、审美、文化”的“以一带三”育人体系,以及王立军教授阐释的“人文主题”与“语文要素”双线并进的编排逻辑,构建了连接课堂与生活、知识与应用、学习与成长的桥梁。教材中随处可见的生
很喜欢《落花生》中母亲和父亲无痕的教育智慧。如果种花生前母亲不是说后院半亩空地“荒着怪可惜的,你们那么爱吃花生,就开辟出来种花生吧”,而是说“花生的好处很多,你们去种花生吧”,我想姐弟几个不会那么高兴地买种,翻地,播种,浇水。如果收花生时母亲不提议举办收获节,就没有父亲这场伟大的谈话。如果吃花生时父亲不是先问姐弟几个谁爱吃花生,谁能把花生的好处说出来,而是直接说“花生的好处很多”“你们要像花生”,
在中华优秀传统文化的长河中,“高山流水遇知音”的故事历经千年而不衰,成为中华文化中关于友谊与理解的经典象征。六年级上册《伯牙鼓琴》以83字的精练文言,承载着深厚的文化意蕴与艺术之美,完美契合本单元“艺术之美”的人文主题及“借助语言文字展开想象,体会艺术之美”的语文要素。然而,如何让这一经典文本在现代语文课堂中焕发新的生命力,如何让当代儿童真正理解并感受“知音”这一文化概念的精神内涵,成为语文教育工
随着2022年版课标的实施,我们更清晰地认识到,低年级的语文学习是基础中的基础。基础中的基础体现在习惯、兴趣、识字能力和成长自信心等方面。良好语文学习习惯的养成、浓厚学习兴趣的培养、自主识字能力的提升以及成长自信心的树立,都与这一阶段的教学密切相关。一年级的学生刚刚进入小学阶段,就像一张干净的白纸。教师的言行举止就是“行走的语文”,凸显了“教师即语文”这一理念。“教师即语文”正是“家常语文”的精髓
古人云:“万物之始,大道至简,衍化至繁。”在语文教学实践中,我认为,“大道至简”便是“上好每堂家常课,守好每一颗初心”,真正在家常课中化繁为简,养心育人。作为小学语文老师,我们每天的家常课是学生语文素养生长的主阵地。如何做到“大道至简”,上好每堂家常课,是一线教师需要思考和实践的话题。笔者结合多年教学实践,对“家常语文”教学进行思考与实践,以期真正让学生在家常课中品味语文的千滋百味,感受语文无
在以核心素养为导向的语文教育改革浪潮中,思辨性阅读能力已成为学生的关键能力。2024年秋季启用的全新教材,对提升学生思维品质提出了更高要求。然而,当前第二学段的思辨性阅读教学往往局限于语文学科内部,未能有效联动其他学科资源;能力培养目标模糊,缺乏长期、递进的规划。在三年级这一思维发展的关键期,如何破解这些难题,有效激活学生的思辨潜能?多元融合搭建系统的阅读框架,精准聚焦阅读方法与思维品质培养,分层
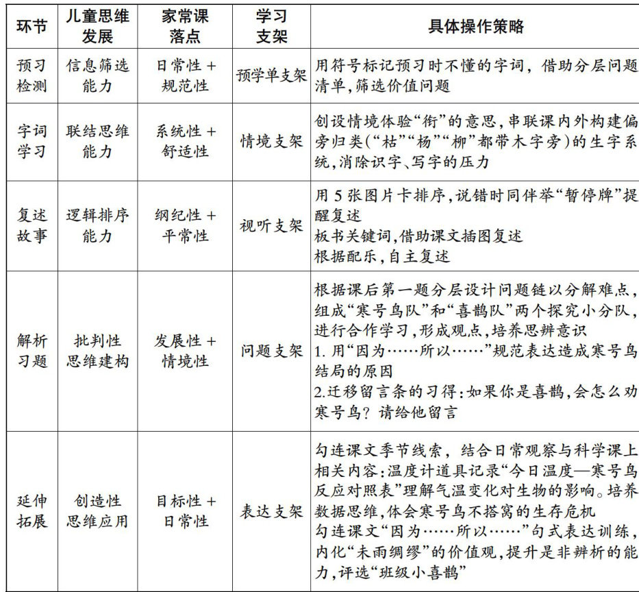
语文课程肩负着培育学生核心素养的重任,其核心任务之一便是通过丰富的语言实践活动,发展学生的思维能力,优化其思维品质。然而,审视当前小学语文课堂教学,特别是第一学段,在思维能力的培养上仍存在表演化、碎片化、浅表化、功利化等值得警惕的倾向和问题。这些问题的存在,阻碍了学生思维品质的实质性发展。 本文以《寒号鸟》教学为例,立足于常态化的家常课实践,围绕单元“思维方法”主题,搭建学习支架,在识字阅读、复
革命文化题材类课文肩负着培养学生语言能力与塑造学生精神品质的双重使命,而单一学科视角难以承载革命文化题材类课文的复合型育人价值。跨学科融合并非学科知识的简单叠加,而是以多学科为工具,立足家常课的真实场景,提升学生运用语言文字的能力和综合素养。本文以四年级下册《黄继光》教学为例,紧扣单元语文要素“从人物的语言、动作等描写中感受人物的品质”“学习从多个方面写出人物的特点”,从时空互嵌、价值思辨、意象重
一、导入激趣,引出“想象” (师播放小朋友发现汽车暗格藏私房钱的视频) 师:大家看到了什么? 生:藏私房钱。 师:什么是私房钱? 生:自己藏的钱,老公藏起来不让老婆知道。 (众笑) 师:你们真厉害,这都知道。我发现孩子真是天生的发现家,就像毕加索说的:“所有孩子都是艺术家,问题在于如何保持这种天赋直到长大。” 师:你们知道我是谁吗? 生:丁老师。 师:怎么知道的?以前知道吗?
一、任务驱动“试”劝告 1.烟卡导入,创设情境 师:(出示烟卡)亲爱的同学们,这个小东西你们玩过吗? 生:(齐)玩过。 师:这么受欢迎呢,怎么玩的?教教我呗。 生:我玩得好,我来教。 生:我也会,我和他一起玩。 师:不着急,等一个同学说完,另一个再说,才能让人听清楚。(生坐端正,举手。)你俩真会听,请你们来教教老师。 (师指名边讲解边示范) 师:说得真清楚。如果能用上真实的烟
一、引题导入 师:今天我们来学习《杨氏之子》,看看这篇课文能给大家带来哪些新的收获。和老师一起板书课题。 (生书空课题) 师:一起读读题目。 生:杨氏之子。(“杨氏”重读) 师:从你们的朗读中我听出了这个孩子是杨家的。再读课题。 生:杨氏之子。(“之子”重读) 师:我听出了这是杨家的儿子。这里“子”表示—— 生:孩子、儿子的意思。 二、读文入境,探言语之趣 师:题目叫《杨氏之子
【设计初想】 《日月山川》是一年级上册第一单元的识字课,本课教学设计设想有三:一是突破“记字形、读字音”的浅层目标,让识字成为文化传承的载体,呼应教材对中华优秀传统文化、革命文化、社会主义先进文化融合的要求;二是贴合一年级学生认知特点,降低学习难度,通过梯度化活动落实语文核心素养(语言运用、思维能力、审美创造、文化自信);三是打破课本局限,让识字回归生活,实现“在语境中学习,在实践中运用”。
【设计初想】 教材解析:《咕咚》是一年级下册第八单元的第二篇课文。本单元以“问号”为主题,重点引导学生借助图画阅读课文。课文主要讲的是一只兔子听见“咕咚”一声,吓得拔腿就跑,其他动物也跟着跑,只有野牛提出疑问,带着大家去看了后才明白。故事告诉我们:听到或遇到任何事情,一定要动脑筋或去实地看一看,不要盲目跟从。本文也是继一年级上册《小蜗牛》后,又一次出现的不是全文注音的连环画课文,旨在进一步引
【设计初想】 六年级下册第四单元以“理想和信念”为人文主题,选编了《马诗》《石灰吟》《竹石》三首古诗。这三首古诗是我国古典咏物诗的精品之作,寄寓了诗人的理想追求与人格操守,非常适合引导学生体会“托物言志”的表达手法。其中《马诗》与《竹石》作为第一课时的教学内容,既体现了唐代与清代咏物诗的不同风貌,同时也具有相同的指向——借物抒怀。李贺的渴望与郑燮的刚劲,是通过“马”与“竹”的意象体现出来的。
统编本教材三至六年级每册安排了一个习作单元,每个单元都是围绕某项关键习作能力如观察、想象、写事、写景、写物、写人等进行编排的,以突破习作教学的重点难点。四年级上册第五单元聚焦“按一定的顺序把事情写清楚”这一关键能力,编入《麻雀》《爬天都峰》两篇精读课文,再辅以习作例文引路,初试身手热身,最后借助单元习作“生活万花筒”让学生按顺序把一件事写清楚,水到渠成。教材编写体例清晰、意图明确。但实际教学《麻雀
修订版一年级下册语文园地一中的口语交际将原教材插图“向陌生人问路”替换为“请爸爸帮助拿够不到的书”,这一调整印证了丁老师早在2023年3月执教此课时便具有的前瞻性智慧与独立思考。修订前的教材中有幅“向公园里的陌生成年人问路”图,丁老师敏锐洞察到该图与低年级学生的生活有所脱节——陌生环境求助超出多数儿童日常经验且涉及安全的考量。因此,他在执教时并未拘泥于教材设定,而是创造性地将关键教学情境拓展至更贴
2022年版课标提出:“全面把握语文教学的育人价值,突出文以载道、以文化人。把立德树人作为语文教学的根本任务”。古诗词是中华优秀传统文化的重要载体,凝聚着文人墨客的智慧,闪耀着语言文字的光辉,是培养学生文化自信、增强民族自豪感的鲜活素材。在家常教学中采用“四融”动态教学模式,可以引领学生深度融入古诗词,拨动内心的情感之弦,真正做到以文化人,立德树人。 一、融生活之境,唤醒内驱力 语文学习要以生
在当代小学语文教育呼唤返璞归真的浪潮中,丁长征老师以其“家常语文”的独特理念与躬身实践,走出了一条令人瞩目的“长征之路”。他扎根课堂的深耕,源于传统的智慧,守护儿童的立场,使其“家常”之论成为融汇了实践真知、文化底蕴与教育哲思的澄澈清流。其理念与实践,为语文教学回归本真注入了新的活力与思考。 一、初识新秀,沉蕴风华 时光荏苒,与丁长征老师的相识相知,转眼已近15载。犹记2010年6月,在教育部
成长的路上,孙双金校长于我,是高山仰止的引路人,亦是春风化雨的点化者。1988年,他就摘得江苏省首届青年教师赛课桂冠;次年,更在全国首届中青年教师阅读教学大赛中一举夺魁。那时,我不过是个懵懂的小学三四年级学生,“孙双金”三个字,于我而言,是遥远天边一颗璀璨的教育明星。未曾想,命运的轨迹竟在2010年悄然交汇,让我有幸与这位仰望已久的师者结缘。 一、30本书里的治学真谛 2010年6月,在教育部
初识丁长征老师,是在他初任市教研员后组织的第一场教学活动上。2018年4月3日,宿州与蚌埠两市举办小学语文教学交流活动。活动上,丁老师一身素净西装,沉稳立于讲台一侧(时隔多年后才听闻活动的前一天,丁老师因为胰腺炎连输了8瓶液)。他既是活动的组织者,又是主持人。他打磨的几节家常课如清泉悄然汇入我的心田,让我真切触碰到了“家常语文”的分量与魅力。而他主持时的话语,诗意盎然又精准熨帖,如无形的丝线,
2007年,我在一所乡村小学伴着晨光走进教室,到2018年,我踩着城区学校的铃声踏上讲台,再到如今成为“安徽省丁长征名师工作室”的成员,18载教育生涯,从“跟着教参走”到读懂“家常语文”的真谛,我的成长轨迹里藏着一个青年教师对语文本质的慢慢靠近。 一、乡村十年:在“土味课堂”里埋下“生活语文”的种子 师范刚毕业,我考进了一所乡村小学,成为一名小学语文教师。初到村小讲台的那几年,我总被“规范教学
王崧舟老师在《教学机智是怎样炼成的》一文中关于课堂决策的深刻论述,对我来说就像在教学迷宫中找到的罗盘。当学生的思维从具象走向抽象,却仍然保留着童真的锋芒,教学机智的运用更具有挑战性。统编本教材中那些看着普通的课文,藏着好多能深入琢磨的教育点,而教学机智,就是打开这些点的钥匙。 王崧舟老师开篇就点出了教学机智的三重维度:时间的严苛、情境的复杂、决策的即时。他强调:“机智的产生,一定是基于现场,