摘要“经典课文”是语文教育发挥重要作用的文本载体,其概念界定长期处于模糊状态,缺乏明晰的学理界定。基于经典化、阐释学理论,通过考察中西方“经典”词源概念及流变、语文课程标准的选文要求及学界相关研究成果,根据概念界定的“属加种差”方式,提出“经典课文”的概念定义及基本特征:经典课文是被不同时期、不同版本教科书多次收录的,具有典范性、权威性的核心课文。澄清和界定“经典课文”的概念内涵及基本特征,对建立经典课文研究的标准、教科书编者进行文本编纂、师生学习经典课文及回应社会关于经典课文调整的舆论具有重要价值。
摘要不确定性是现代社会的基本特征。如何在不确定的时代中保有确定性,是教育面临的新课题。新课改背景下,语文教学的不确定性在增大:课堂活动“仙女散花”,散得太开收拢不够;课堂理解“五花八门”,个性有余共识不够;课堂效果“云山雾罩”,表面繁华实力不够。新修订的语文教材力图以教材学习主题的确定性,应对课堂学习活动的不确定性:人文主题的确定性规约了文本的育人价值,语文要素的确定性规约了文本的语用价值,学习任务的确定性规约了活动的统整价值。语文教师只有准确地理解新修订教材的精神,才能在不确定的教学事件中,确保课程育人的确定性,从而实现学生核心素养发展的确定性。
摘要古诗词在语文核心素养培育中具有独特的价值。古诗词凝练的语言形式、跳跃的思维特质和丰富的文化内涵,为语言建构与运用、思维发展与提升、审美鉴赏与创造、文化传承与理解四大核心素养的培养提供了天然载体。在具体的教学中,可以尝试构建“四级进阶路径”立体教学模型,使千年诗韵成为激活核心素养的活性载体而非文化标本,为传统文化教育的现代化转化提供实践参考。
摘要“高阶思维”是学生核心素养养成的关键品质,培育学生“高阶思维”是落实立德树人根本任务可行性路径。在具体的教学中,实现从“问答式”到“主题任务式”、从“点状散布”到“有效互联”、从“单项传导”到“多项互动”的转化,是培育“高阶思维”的有效路径。
摘要在高中语文新课改的争议中,大家主要关注的是课改的形式,对课改的核心内容——文化理解与传承的目标、原则与方法等却鲜有研究与探讨,造成课改一定程度的混乱与迟滞。在文学作品的文化性阅读中,“大情境”“大单元”“跨学科”等新课改理念对学生认知提高、思维提升、思想发展和价值观发育等具有重要意义,这也为教师完善自身知识结构、提高文化思考力提出了新的要求。
摘要初中语文整本书阅读是培育学生深度阅读能力与文学素养的关键载体,但在现实教学中却存在理念落地“温差”、指导体系“盲区”、阅读生态“困境”三大问题。破解这些困境,既需学校层面打破课时与评价的刚性束缚,构建适配初中生认知规律的教学体系;也需教师提升自身阅读储备与指导能力,从“知识传授者”转变为“阅读引导者”;更需家庭与学校形成合力,在数字化时代为学生营造“专注阅读、深度思考”的良好生态。
【编者按】主持人:荣维东西南大学教授、博士生导师西南大学语文教育研究所所长 随着新高考改革的不断深入,高考作文命题的质量、科学性与导向性日益受到关注。本期“新写作教学”栏目聚焦“高考作文命题”,精选两篇论文,从不同维度剖析命题趋势与教学启示。 老师的《高考作文高质量命题的三重维度:情境真实性、认知复杂度与表达效度》一文,系统构建了高考作文命题的质量评估框架。文章提出,高质量命题需以“情境真实性
摘要随着新高考改革向纵深推进,2020—2025年高考语文作文命题呈现“由变到稳、守正创新”的特征。在话题内容上,形成“宏大叙事(家国时代)一个体思辨(生活成长)一哲理思辨”的结构,其中哲理思辨类话题占比最高( 36% ),既引导学生关注时代议题,又聚焦多元辩证关系;在命题形式上,2021年后任务驱动型作文逐步退出,新材料作文成为主流,同时伴随浙江、江苏等省并入全国卷,命题统一性显著增强,实现了“开放性与限制性”的动态平衡;在能力考查上,从传统“应试写作”转向“思辨素养”测评,强调逻辑推理、批判性思维与辩证分析能力,呼应《课程标准》要求。然而,当前命题仍存在材料阅读难度不均、宏大主题易导致作文同质化等问题。未来需进一步优化材料引导语设计、构建“具体情境”命题模式,在彰显育人价值的同时提升测评的科学性与公平性,推动高考作文命题向“多元并生、素养导向”深度发展。
摘要在《玩偶之家》的教学中,以学生陷入“道德审判”困境为切入点,针对《玩偶之家》的时代隔阂问题,可以尝试探索AI工具协同文学教学的新模式。通过DeepSeek还原历史语境、智能体激发跨时空对话、双工具协同深化社会批判的三阶实践路径,推动学生从个体道德争辩转向社会批判认知。课堂实践表明:AI工具有助于学生构建具象社会历史图景,实现文本与时代的深度互文;智能体对话能催生批判性质疑,显著增进学生与文本情感的共鸣。
摘要在高中语文《老子》“有无之辨”的教学中,常存在概念抽象难转化、学生易陷入二元对立思维的问题。在低技术教学语境中,以DeepSeek智能软件为技术支持,构建“器物观察 $$ 概念辨析$$ 道论升华”的认知路径,既能以问题链驱动学生由具象到抽象的道家哲学认知跃迁,又能有效促进学生的思辨能力提升。
摘要《红楼梦》的悲剧内涵丰富,悲剧意蕴深厚。在爱情、社会、人生等诸多层面均体现了悲剧性。鉴于此,“悲剧”主题的选定以及悲剧理论的引入恰似一把钥匙,可助力学生突破现有阅读瓶颈,引导学生更精准、更深入地剖析其悲剧元素间的内在逻辑关联,透过零散的情节与人物遭遇,把握作品整体的悲剧风格,领悟作者借悲剧所传达的对封建社会、人生境遇的深沉喟叹,提升对文学作品悲剧美的鉴赏能力,从而实现从浅层阅读向深层阅读的跨越。
摘要群文融通、文本深读不仅可以提升学生信息筛查、辨识力,更为重要的是增强其思想整合、建构能力,有其深远的学理意义和实践价值。然而,当下群文教学中出现了浅尝辄止,甚至误读曲解文意的状况。针对如此问题,可从言语与语义、意象与隐喻以及象征与意蕴三个维度,以实证方式,由外到内,逻辑递进探究文本细读与还原的价值与策略,以探寻群文深读和思想重构的路径。
摘要高中语文“科学与文化论著研习”任务群的教学需要实现从概念理解到价值领悟的跨越。以《社会历史的决定性基础》同课异构教学为例,通过课堂观察发现当前教学存在三重困境:概念解析浅显、文体特征误判和价值领悟缺失。由此,可提出“三维转化”的教学路径:通过跨学科互文深化概念理解,依托文体辨析品鉴表达效果,基于真实情境理解理论价值。实践表明,这一路径能有效促进学生对理论文本的深度理解与价值认同,为科学与文化论著研习任务群教学提供可借鉴的模式。
摘要场域理论 口语交际人际关系文本语境校园生活
摘要新高考第四年,在写作原有评价标准的基础上,今年又提出了“八要八病”的细化标准。这一新变化本质上仍是对语文写作素养培养要求的细化与规范。在“教考结合”“依标教学”的背景下,针对传统文化要“创造性转化,创新性发展”的转化发展精神,可以尝试以“寻根式”教学创造性转化经典文本的写作智慧,用“功能段”写作训练实践来创新性发展学生议论文写作素养。
摘要在非虚构写作中写作者以鲜明的介入性写作姿态展现创作主体的在场性。针对目前作文教学的问题,运用多种手段,将非虚构写作应用于初中语文教学,可以提升学生写真实事件、人物、社会生活,基于事实准确叙述的能力,实现物感思文写作过程的贯通。这种崭新的作文教学形式,不仅可以唤醒学生的主体性写作意识,更有利于引导学生进行真实的文学创作。
摘要《秋天的怀念》是史铁生的一篇回忆性散文,它蕴含着作者丰富的情感体验与生命哲思,在深沉的情感抒怀中呈现出独特的叙事风采。《秋天的怀念》以双线并置的情感叙事呈现了跨越时空的记忆空间,作者以情感逻辑完成了对记忆空间的重组,并通过情感意象的书写,丰富了记忆空间的情感意蕴。“过去”与“当下”情感交织的过程,既是对个人成长记忆的回溯,也是对深沉母爱的追忆与缅怀,由此拓展了文本情感叙事的维度。
摘要基于大数据和人工智能支持的教育评价系统可以促进教育的变革。基于AI课堂智能分析系统展开课堂评价,能有效推动课堂评价从“经验为主”“经验传承”迈向“数据驱动”“事实并重”,从“片段判断”“单一评价”进化为“全景扫描”“多维透视”。利用AI课堂智能分析系统推进“学为中心”的教学转型,评课更为精准、高效、全面、科学,能为精准教学提供数据支撑,进而实现从传统的“教”向“学”的转变,全面助力学生语文核心素养的提升,为学生的长远发展筑牢根基。
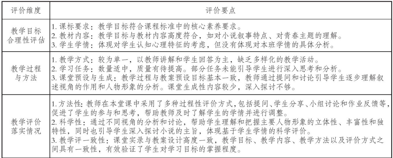
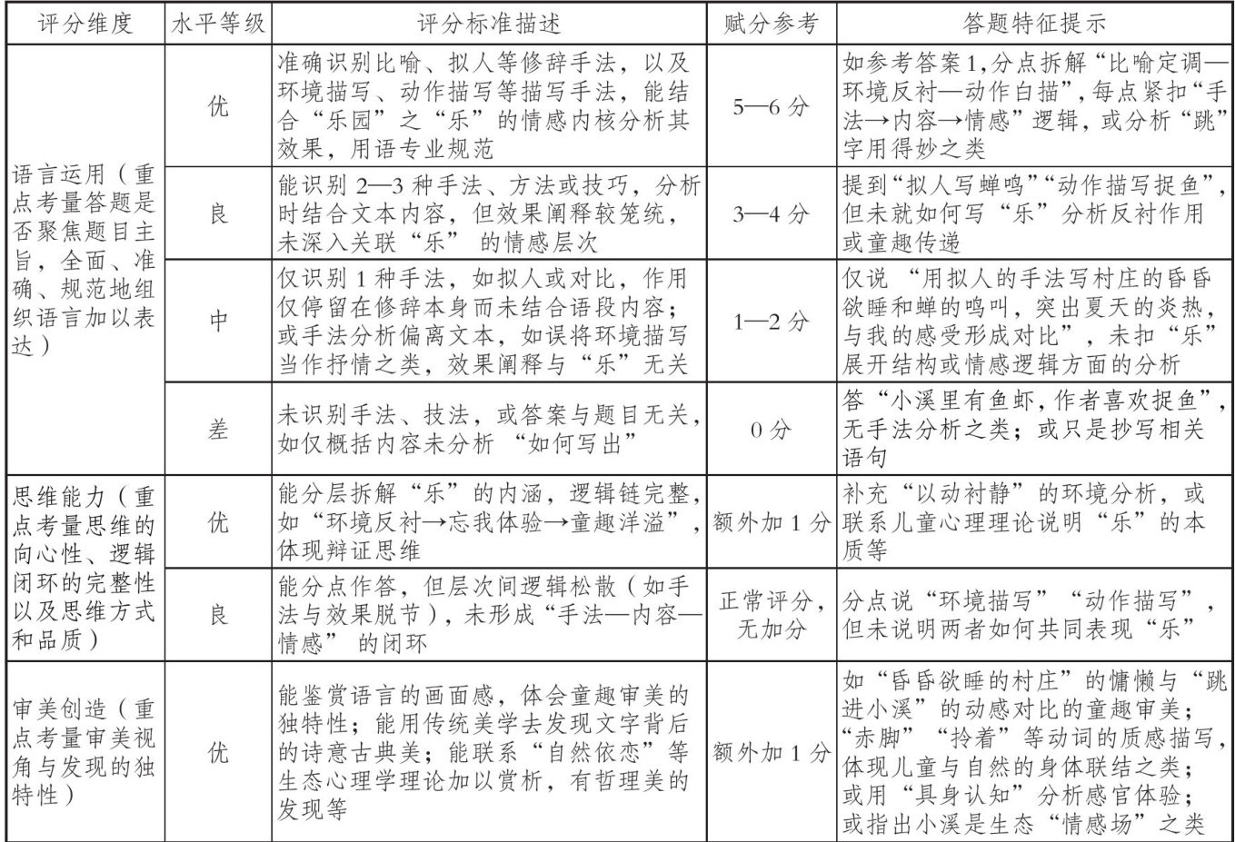
摘要在语文教学聚焦核心素养的当下,评价体系的素养化转型成为关键命题,而命题人参考答案的提供与阅卷点评分手册的研制,正是撬动“教一学一评(考)”一体化的重要支点。“一核四层四翼”评价框架下,开放型、主观性、情境化命题要求参考答案突破“碎片化知识应答”模式,构建指向核心素养发展梯度的解析路径;评分手册需转化为可视化素养量规,以“复杂结构作答”的分层评价,精准锚定学生文化自信、语言运用、思维进阶、审美创造等素养发展水平。当参考答案可作为“素养诊断蓝图”,评分手册能成为“教学改进的参考标尺”,便能实现“以评促学、以评导教”与“依标施教(学)”的深度融合,推动新课标教学评一体化从理念走向课堂实践,让核心素养培育在评价闭环中真实发生。
摘要在当前强调核心素养的背景下,高考作文命题的核心价值在于考查学生构建逻辑体系的能力。2025年全国【卷及上海卷高考作文题,充分论证了高考作文本质为逻辑命题:其审题需经历“概念一判断一推理”的逻辑推进;其解题关键在于将逻辑链转化为文本流,运用问题链驱动论证。这一研究为应对高考作文命题逻辑化转型及落实语文核心素养提供了新视角与新路径。
摘要以2025年福建中考语文试题为研究样本,基于《义务教育语文课程标准(2022年版)》“素养立意”的核心理念,结合国内课程改革理论,系统批判性分析当前命题实践中“情境默写跨学科失范”“语用考查工具性异化”“任务群设计认知超载”三大典型问题。研究发现:命题存在“跨学科知识硬伤导致评价错位”“冷僻成语脱离语境加剧教考脱节”“任务群堆叠割裂素养综合考查”等系统性偏差,本质是“素养立意”被简化为考点机械堆砌,偏离“以生为本”的评价伦理。对此,研究提出“跨学科命题需强化学科逻辑与审核机制”“语用考查应回归常用语境与文化活用”“任务群设计应遵循认知梯度与主题整合”三重优化路径,为中考命题改革提供理论与实践双重参照。
摘要探究性、开放性、综合性试题以高阶思维为目标,追求思维的层级和深刻、广度和多元、整合和关联,考查学生在真实有意义的情境中形成系统化、结构化知识并解决问题的能力。在统编教材九年级上册第六单元“明清小说”专题学习中,可以通过四个方面的实践推进探究性、开放性、综合性思维训练的落实:问题链式设计,指向思维层次和逻辑深度;恰切情境创设,指向思维开阔和边界界定;语言实践表达,指向思维建构和整体导向;基于思维发展,建立结构化评价体系。
【主持人语】主持人:副教授、硕士生导师 学习任务群理解与设计:基于教材落实核心素养的关键 自2017年高中语文新课标提出“学习任务群”的概念以来,高校研究者尝试界定其学理内涵,一线教师积极探索案例开发。但是,理论与实践的疏离,导致相关探索进展有限。如何辩证理解18个学习任务群之间的关系?如何有效处理学习任务群与统编教材之间的关系?这一系列的问题尚未得到清晰有力的回答。 本次组稿汇集了三篇关于
摘要基于“知行”结构模型,为破解初中文言文教学“文”“言”割裂的困境提供了创新路径。该模型通过构建教师专业发展与学生素养提升的双螺旋结构,以课内文言文、常用实词、课外文言文为联结要素,形成教与学的动态协同机制。通过学理探究与教学实践的螺旋式互动,能有效提升教师文言文教学的系统性,增强学生文言文学习的结构化认知,实现文化传承与语言能力发展的有机统一。
摘要聚焦初中文言常用实词教学现存机械记忆、文化割裂等问题,依托四十余年相关研究论文的数据分析与内容梳理,从汉字构字规律、语言规范路径及文化内涵渗透三个维度,重构实词教学策略,将为破解文言文教学困境、落实素养导向与文化传承目标提供学理参考与实践指引。
摘要在统编教材必修下册第六单元的学习中,以读写融合的理念为指导,创设学习情境,将单元学习内容与写作训练紧密结合,尝试探索出品鉴、融通、审辩的“读写融合”进阶路径,以促进学生语文核心素养的提升。