摘要 彰显学校立场的“教—学—评”一致性利于有效释放项目式学习的育人效果。研究表明,“教—学—评”一致性是项目式学习的内在必然,其要求具体彰显于学习立场、内在逻辑与实践品性之中。“教一学—评”一致性的实现不仅能强化项目式学习的目标导向性,更能促进学习过程的持续优化与学习效果的实质性提升。基于项目式学习的实施逻辑,有效实现项目式学习的"教—学—评”一致性需在选题启动阶段构建“目标—评价—兴趣"协同机制,在规划设计阶段开发“思维—操作—反馈"螺旋式工具,在实施探究阶段建立“观察—介入—迭代"动态支持模型,在总结反思阶段打造“作品—证据—改进"闭环系统。研究力图从理论上揭示“教—学—评”一致性对项目式学习的促进机制,为破解活动与目标脱节、评价与改进割裂等现实困境提供系统化解决方案。
摘要 指向校园欺凌的教育惩戒是学校、家庭和社会协同治理校园欺凌的重要方式,是校园欺凌和教育惩戒两大研究领域共同关注的重要议题。受限于多层次生态系统和复杂社会文化的影响,指向校园欺凌的教育惩戒在认识层面存在效果利弊和价值逻辑之争,在实施层面遭遇法规模糊性困境、教师惩戒素养困境和社会生态环境困境。为应对上述争议和困境,从以下几个方面提出发展的可行路径:明晰法律法规,提升校园欺凌惩戒的可操作性;实施教师专项培训,提高校园欺凌惩戒能力;推进家庭教育指导,构建校园欺凌惩戒的家校协同育人生态;开发校园欺凌防治主题课程,培养学生社会与情感能力。
摘要 近年来,校园欺凌恶性事件频频发生,在引起人们广泛关注之余,也使我们将视线重新聚焦到校园纠纷解决途径的完善上。“枫桥经验”是经过历史检验的依靠人民力量尽早化解矛盾的成功经验,其与校园纠纷调解机制在应然和实然范围内均存在契合点,将“枫桥经验”融入校园纠纷调解工作,可以完善校园欺凌调解工作的人员选用、横向拓宽受害者救济途径、纵向延展调解工作适用范围,为完善校园欺凌调解工作提供理论支撑与实践参考。
摘要《中小学教育惩戒规则(试行)》明确在确有必要时学校和教师可以适用教育惩戒,确有必要审查实质是教育惩戒正当性的审查。教育惩戒的确有必要审查集中在教育惩戒的发动应当符合契约精神,保障与失范行为相适应的教育惩戒措施及时落地,解决现实中学校与教师“滥用”“惧用"教育惩戒问题;教育惩戒措施的选用需要具备独特的内在价值,即教育和正义等,保证其自身的合理性与可接受性,解决教育惩戒措施选取不当问题;教育惩戒的适用盲目实现特定的基本目标,即矫治失范行为、威慑潜在违规行为和维护正常教学秩序等,解决教育惩戒适用不当问题三个方面。教育惩戒“确有必要”的探究,有助于学校和教师正确行使教育惩戒权。
摘要 在当前立德树人的政策背景下,校家社协同育人普遍面临课程供给碎片化、服务模式经验化与协同机制松散化等现实困境。对学校不同学段3,750名家长的问卷调查,运用生态系统理论与社会治理框架,以“齐心育”模式为载体的实践探索,构建了“需求诊断—资源适配—效能评估”的螺旋式三阶优化模型。该模型依托数据驱动的需求诊断体系与分层分类的精准供给机制,形成了“必修 + 选修 + 自修”三维课程生态,并通过“三库一平台"智能系统及标准化服务网络,整合学校、家庭与社区资源,推动协同育人服务向系统化、精准化转型。实践表明,该模式为提升育人实效、构建“时时、处处、人人"育人的全环境提供了可操作的实施路径,也为将全环境立德树人根本任务落到实处提供了有效的范式支撑。
摘要 贯彻落实党组织领导的校长负责制是中小学内部治理改革的一部分,而在这一过程中校长发挥着关键性作用。从校长群体着眼,当下中小学校在制度实施过程中面临着多重挑战,一是角色定位模糊;二是个人之间协同不畅;三是制度环境尚待完善。这些问题的出现反映出校长群体对于自身角色定位尚不清晰,还未完全适应制度改革对校长提出的新要求。在制度变革中,校长的角色面临着从主导者到执行者、从管理者到治理者、从领导者到协调者三方面的转变,需要从明晰权职边界、推动制度建设、提升个人素养三方面持续发力,让校长群体能够更好地跟上制度改革的步伐。
摘要 高中班主任在学校教育管理中有着举足轻重的地位,其作为班级的管理者,在维持班级秩序、保障教学活动正常开展的同时,在师生交流、营造教育情感氛围方面也发挥着不可忽视的作用。随着教育评价体系功利化倾向加重及管理机制层层加压,班主任“看班”工作逐渐陷入形式主义、工具化的泥潭,从而使得其教育意义逐渐被消减。目前,高中班主任承受着职业负担过重、角色边界不清、家校期望失衡以及形式主义侵蚀等各方面的压力,从而使他们的专业认同和教育情感出现失衡状况。通过对高中班主任“看班”实践的研究,揭示其困境根源及影响,并探讨优化教育治理生态、重塑教育关系、专业认同的现实途径。
摘要 跨学科教学是一个多元要素交互作用、多种关系相互交织的系统工程,其涉及学科与学科、知识与素养、教师与学生、主题与问题、传统与现代五个基本关系。这五个基本关系直指跨学科教学的关键要害、蕴含跨学科教学的内在规律,需要教师科学把握、正确处理。跨学科教学实践只有以科学的理论认识为指导,综合思维、系统设计、精心组织跨学科教学,才能实现其教学目标,提升学生核心素养。
摘要 教师说题作为一项既实用又有效的教研活动,承载着培养学科研究型教师的重任。当前,说题教研活动中存在着主体倒置、身心割裂和情境脱嵌等离身化现象,难以满足教师专业发展的深层需求。基于具身认知理论,深入剖析教师有效说题教研的具身行为表现,其涉及说题主体的认知需求、具身环境、具身模拟与行动反思。通过“在学习中行动”与“在行动中反思”的行动研究进一步深化对有效说题教研的具身认知,并通过对说题的选题思考、流程架构、实际的案例展示及实践反思构建起完整的有效说题教研具身实践,以期为教师范式说题教研提供理论支撑与方法论指导。
摘要 教学实施中,对“真实”的狭隘理解遮蔽了学习情境创设的教学价值。研究从客观存在与真实解决两个维度诠释“真实"的内涵,厘清“真实”和“真实感"的区别。通过分析“真实”与“有意义”的关系,提出“真实”应该作为教师用来调节情境任务难易程度的变量,学习情境的创设有必要实现从追求真实到追求有意义的进阶。有意义的学习情境由背景材料、学习任务以及学科问题等构成,前两者是学习情境的基本要素,后者则是重要的隐含元素。创设有意义的语文学习情境需要做到目标靶向清晰、价值导向积极、任务难度适宜等。
摘要 数学建模作为衔接数学理论与现实世界的重要桥梁,在培育学生核心素养、落实新课标应用性方面的价值已得到教育界的广泛认同,融合数学建模思想的试题在高考中的占比呈逐年上升趋势。依据数学建模元素在试题中的功能定位和呈现形式,将高考数学建模题划分为五大类型:基于生活场景的直接应用式呈现、依托学科交叉的综合关联式呈现、围绕经典模型的改编创新式呈现、立足开放探究的自主建构式呈现、渗透隐性逻辑的深层融入式呈现。不同类型试题中建模元素与题干的融合程度存在差异,所承载的素养培育价值也各有特点。基于对2020-2024年高考数学建模题的系统剖析,提出未来高考数学建模题应进一步拓展建模素材的现实来源、优化建模过程的命题设计、强化建模能力的分层考查,以更高效地发挥数学建模的育人功效。
摘要 阅读课词汇教学的核心要义在于以语境为依托,服务于文本理解与意义探究等深层目标。高中英语阅读课中的词汇教学应立足语境探究,指向语境运用,构建系统的教学策略。具体而言,读前引入语境,在激活图式的过程中感知词汇;读中深入语境,在挖掘文本的过程中体悟词汇;读后融入语境,在创造内容的过程中迁移词汇。通过这样的教学策略以期为教师在阅读课中提高词汇教学实效、促进学生语言能力和思维品质发展提供参考。
摘要 中小学法治教育在基础教育阶段发挥着重要作用。从个人成长来看,中小学法治教育是青少年法治观念的主体性建构;从社会发展来看,中小学法治教育是以法治共识为基点的社会化实践;从文化发展来看,中小学法治教育是弘扬和传承法治文化的再生产。中小学法治教育在素养内化、关系嵌入、文脉賡续中,逐渐实现了法律规范与道德准则的融合、法治理念与社会化实践的融合,以及中华优秀传统文化与现代法治文化的融合。基于此,中小学法治教育教学可通过开发“主题—项目”式跨学科学习单元,实现知识融合与素养内化;创设生活化跨学科实践情境,推动理念向行动转化;搭建“过去—现在”的学科对话桥梁,促进文化传承与创新。
摘要 科学精神是人类文明发展的重要内核,培育科学精神是历史学科落实立德树人根本任务的核心目标之一。在初中历史教学中培育科学精神要依托丰富的科技史资源,坚持唯物史观的指导,秉持科技创新与社会责任相统一、核心素养与科学思维相融合、情智交融与人格养成并重的育人导向。基于此,在教学实践中要优化教学目标,锚定科学精神的培育维度;丰富教学内容,挖掘科学精神的教育资源;创新教学方法,营造探究反思的实践场域;完善评价机制,聚焦思维品质的发展轨迹,从而落实科学精神的培育,促进历史学科育人功能与科学教育目标的深度融合,进而推动学生核心素养的全面发展。
摘要 地理教育是体现全球生态正义问题的重要学科场域。全球生态正义视域下,地理教学蕴含“显性—隐性”“直接—间接”“局部—全局”三重关键维度,地理教师可依托关键维度,通过生态正义议题、生态正义冲突、生态正义行动,系统解构生态正义的内涵本质与外在表现,并从警惕认知偏差、规避孤立视角、选取生活情境等层面关注教学潜在问题,确保生态正义教育的全面性与科学性,助力学生形成兼具全球视野与责任担当的生态正义素养。
摘要 农村中学作为乡村振兴的重要教育阵地,劳动教育是其连接乡村发展的纽带,在培育具有乡土情怀、劳动技能和创新意识的乡村建设者方面具有重要价值。农村中学劳动课程体系建构要立足学生全面发展和乡村振兴的要求。基于此,提出确立技能习得、素养培育、乡村赋能有机融合的课程目标;挖掘乡土资源,开发接地气、有特色、重创新的课程内容;探索“空间融合、学科跨界、项目驱动、家校社协同"的课程实施途径;构建兼顾过程与结果、融合多方视角的多元评价体系等建构路径,以期为农村中学劳动课程体系的建设提供指导。
摘要 在教材数字化发展进程中,“知识微粒化"呈现出拆分细碎化、载体轻量化、关联松散化的特征,因而成为教育改革中的一个重要议题。教材数字化在提升学习灵活性的同时,造成了知识关联的削弱、框架的缺失以及学生高阶思维的削弱等困境。基于此,提出了具体的教学策略,包括优化知识单元的逻辑联结设计、强化系统化知识框架、注重高阶思维的培养和迁移能力的提升等,帮助学生在数字化学习环境中更好地整合知识、提高自主学习能力,有效解决知识碎片化带来的教学难题。
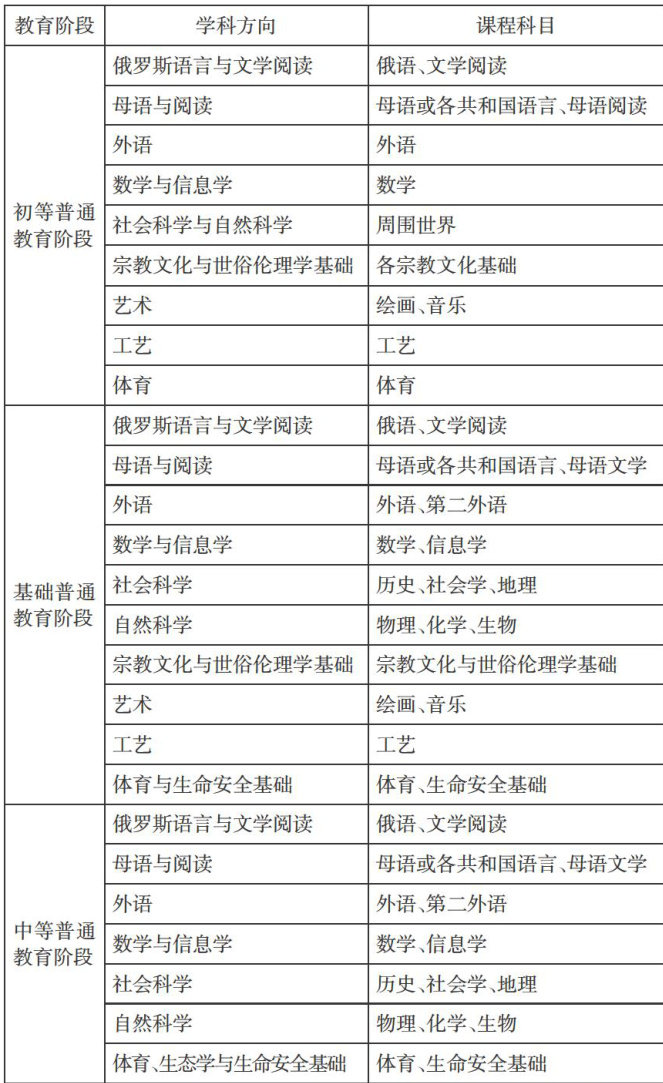
摘要 21世纪以来,俄罗斯加快国家创新体系建设,将拔尖创新人才早期培养置于重要战略地位,积极创办新型普通教育机构,将课程创新作为拔尖人才培养的重要途径。拔尖创新人才早期培养的课程以国家教育标准为基础,以促进学生个性发展为课程理念。新型普通教育机构设计发展性学科课程、个性化活动课程、多样化补充课程,课程组织范式、内容、实施与评价具有独创性和创新特质。为加快建设我国拔尖创新人才早期培养体系,可以借鉴俄罗斯的经验,以课程为抓手,做好课程整体布局和管理评价,调动每个合作伙伴的资源与潜力,建构中小学、科研院所、一流大学以及企业一体化课程供给系统,同时给予教育机构一定自主权,充分挖掘教育机构的课程创新潜力。