[摘 要]文言文是中华优秀传统文化的瑰宝,是培养学生正确价值观、必备品格和关键能力的载体。教学统编语文教材三年级上册的《司马光》一文时,教师要根据语文课程立德树人的根本任务,认真解读教材文本,确定教学目标。在课堂上,教师可采取“三问”“三读”“三讲”“三拓”的策略,引导学生习得语言文字,掌握学习文言文的基本方法,感受人物的高尚品质,理解中华优秀传统文化的博大精深,继承与弘扬中华优秀传统文化,获得语
[摘 要]修订版统编语文教材把阅读单元的标识“课文”改为“阅读”,意味着阅读教学的内容不再是静态组合,而是素养目标视域下阅读实践的动态生成。教学修订版一年级下册第八单元时,教师要以落实语文课程立德树人根本任务为指导思想,通过素养导向、课标引领、路径引航三个层次建构阅读生态圈,引导学生从文字、文本、文学、文化四个四维度展开语文实践活动,理解文本的丰富内涵,树立文化自信,获得语文核心素养的全面发展。
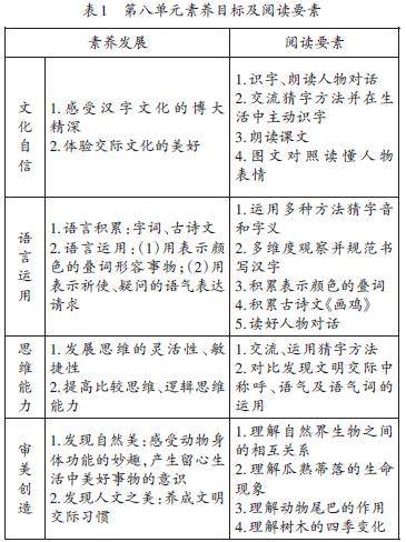
[摘 要]修订版统编语文教材一年级下册第八单元是科普主题单元,其中的《小壁虎借尾巴》是一篇科普童话,插图以连环画的形式出现。教学时,教师在“趣探自然世界,妙学交际之礼”的大单元主题情境下,围绕学生正确价值观、必备品格和关键能力的发展,从文化自信、语言运用、思维能力、审美创造四个维度对教材进行解读,构建语文学习任务群,引导学生体验猜字乐趣、发现尾巴的妙用、学习交际的技巧,达成“四式”——积累、探究、
[摘 要]修订版统编语文教材一年级下册第八单元属于科普主题单元,以科普故事为依托,构建多维度、综合性的学习体系。在单元统整教学背景下,对《语文园地八》的教学,教师要聚焦核心素养,立足教材解读,从文字、文本、文学和文化这“四维”引导学生与文本展开深入对话,并通过“探寻汉字秘密”“玩转情绪万花筒”“挖掘诗词内涵”“礼赞护树行为”这四个学习进阶活动,展开丰富多样的语文实践,使学生感悟语言文字的魅力,理解
[摘 要]语文新课标强调增强课程实施的情境性与实践性,目的是转变过去陈旧的教学方式,注重学生的探究式学习。在语文课堂教学中,教师要通过情境创设、实践活动以及二者的协同融合三个途径,引导学生进行语文学习活动。课堂情境能激发学生内驱力,助力学生语言、情感与思维等方面的发展;实践活动能提升学生综合素养;二者的协同融合能构建良好的教学生态,使语文学习更具主动性与创造性。这样以素养为核实施语文教学,能促进学
[摘 要]语文新课标提出的“跨学科学习”任务群,旨在借助语文实践活动,强化语文与其他学科之间的联系,促进学生解决生活中的真实问题,提高学生的语言表达能力、思维能力等。在设置跨学科学习任务群时,教师要提炼主题,明确跨学科学习的融合点;要融合评价,确立跨学科学习的关联度;要创设情境,构建跨学科学习的融合场域。这样能充分发挥不同课程的价值,最大限度地释放整体育人、协同育人的优势,引领学生在积极的语文实践
[摘 要]语文新课标明确指出,语文课程内容主要以学习任务群组织与呈现。但是在具体的教学实践中,一些教师对学习任务群概念理解不到位,导致课堂教学存在一些问题。为此,教师要认真研读语文新课标,积极改变以前的教学方式;要根据单元内容,构建不同层级的学习任务群;要依托学习任务群组织教学活动,让教学目标概念化、教学层级结构化、教学过程分解化、教学评价多元化,以促进学生语文核心素养的发展。 [关键词]单元整
[摘 要]乡村地区教育资源相对匮乏,阅读资源有限,学生的阅读兴趣、阅读能力都亟待提升。语言习得需要大量的语言输入。为此,教师要根据学生课外阅读的真实情况,基于语言输入假说理论的核心理念,从书目的选择与匹配、阅读层级的关联与推进、阅读活动的设计与实施等方面进行思考,选择合适的阅读材料、阅读方法,开展整本书阅读教学。这样能激发学生的阅读兴趣,调动学生深入阅读的积极性和主动性,促进学生言语能力的发展。
[摘 要]神话是中华优秀传统文化的代表之一,主要以口头讲述的形式代代相传。统编语文教材选编了不少的神话故事。在教学中,教师要根据神话故事的特点,从读好神话故事、讲好神话故事、创编神话故事等方面展开引导,以还原神话的最初样态,让学生感受到神话的神奇魅力。这样,能丰富学生的语言积累,激发学生的想象力和创造能力,帮助学生初步把握神话故事的语言特点,提升学生的言语实践能力。 [关键词]言语实践能力;神话
[摘 要]随着教学改革的深入,特别是《义务教育语文课程标准(2022年版)》中“学习任务群”概念的提出,要求语文教学从问题导向走向任务驱动,以学习活动推进教学实施。但在实际教学中,因教师对教材把握不准、教学方式单一、思维含量不高、缺乏整体架构等问题,导致教学效果不佳。因此,教师要准确解读教材,丰富学生的学习方式,增强课堂教学的思维含量,加强目标聚集和活动整合。通过优化教学活动设计,落实学生主体地位
[摘 要]运用信息技术构建更具灵活性和动态化特点的阅读课堂,实现教学资源的丰富化、教学方式的多样化和学习评价的多元化,是优化语文教学的有效方式。以数字资源推进语文课堂 “教—学—评”一体化有四种策略:一是动态课堂以学定教 ;二是实践场域顺学而导;三是整合单元促教与学;四是依据学情以评促学。 [关键词]数字资源;语文课堂;“教—学—评”一体化 [中图分类号] G623.2 [文献标识码] A
[摘 要]语文教学的基本任务是引导学生学习语言、运用语言。低年段的语文教学,教师可通过聚力文本语言、转换文本语言、替换文本语言、创设生活情境等策略,引导学生进行内化式、思维式、迁移式、融合式的语言实践,培养学生的语言运用能力。 [关键词]低年段;语文教学;语言运用能力 [中图分类号] G623.2 [文献标识码] A [文章编号] 1007-9068(2025)13-0036-03 《义
[摘 要]单元统整教学能够加强知识间的联系,促进知识的结构化。单元整体视域下革命文化题材类课文的教学,不仅能使革命人物以群像的形式呈现,而且有利于坚定学生的革命理想,发展学生的语文核心素养。教学统编语文教材二年级上册第六单元时,教师要根据单元内容特点和学生的认知规律,从知识问题化、问题任务化、任务探究化等方面,制订单元学习目标、设计主题实践活动、融通素养培育路径,引导学生开展语文实践活动,深入
[摘 要]随着课程改革的深入,需要重新审视和定位语文教学,以满足学生核心素养发展的需求。教学统编语文教材五年级上册第三单元时,教师要以学生为中心,通过重构教学目标、构建任务框架、拓展教学评价等策略,在整体解读、整合资源、以评促学中全面提升学生的语文核心素养。 [关键词]核心素养;单元整体教学;民间故事;重构策略 [中图分类号] G623.2 [文献标识码] A [文章编号] 1007-90
[摘 要]统编语文教材四年级下册第三单元是现代诗歌单元。教师应基于文学阅读与创意表达学习任务群展开单元整体教学实践,通过统整单元学习目标、设计驱动性任务、融合教学评等策略,激活学生的真实学习效能,实现现代诗歌单元的整体教学目标。这能够提升学生对现代诗歌的理解和欣赏能力,培养学生的创意表达、审美创造能力,促进学生语文核心素养的全面发展。 [关键词]现代诗歌;单元整体教学;文学阅读与创意表达 [中
[摘 要]在语文课堂中,“伴随单”的运用立足课堂教学评价,贯穿整个课堂教学活动,对学生的习得进行过程性评价。以“伴随单”为核心,从目标制订、内容选择、环节设计、评价互动这四个方面分别提出“融”“精”“合”“享”的优化策略,开展“教—学—评”一体化的精准课堂实践,助力教与学的及时改进,能够培养学生的综合学习能力,促进学生核心素养的发展。 [关键词]精准课堂; “教—学—评”一体化;伴随单 [中图
[摘 要]创造性复述是五年级上册第三单元的语文要素之一。要落实这一要素,就要立足对文本内容的正确理解,通过各种途径为学生搭建学习支架,让学生在富有趣味性的实践活动中习得创造性复述的方法。教师应加强教材梳理、单元探微、路径探寻,通过灵活调整各个板块的教学内容,让创造性复述在教学实际中真正发生。 [关键词]创造性复述;梳理;探微;探寻 [中图分类号] G623.2 [文献标识码] A [文章编
[摘 要]文学阅读与创意表达学习任务群中的“创意表达”,需要从灵感和审美两个维度,落实语言文字运用目标。教学时,教师可从文学阅读与创意表达两者之间的关系入手,以文学语言的品味和内化作为支撑,引导学生从不同维度和视角对文学作品进行审美感知,并从句、段、篇等不同方面展开模仿、创造,进行创意表达,从而提升学生的语文核心素养。 [关键词]文学审美;创意表达;内涵;价值;策略 [中图分类号] G623.
[摘 要]《义务教育语文课程标准(2022年版)》明确了语文课程的属性,即“学习国家通用语言文字运用的综合性、实践性课程”。教师要从课程属性入手,引导学生在文学阅读中掌握方法,助力创意表达能力的形成。在实际教学中,教师依循课程属性,设定学习任务的基本靶向;统整单元素材,凸显学习任务的群链逻辑;设置语文实践活动,发挥学习任务的预想效能。这样能找准读写贯通过程中的思维连接点,助力学生素养的拔节生长。
[摘 要]统编语文教材“双线”并进的编排方式,为教师提取单元核心概念、创设真实的学习情境奠定了基础。教师要依托人文主题精心创设主题情境,依托语文要素合理设置学习任务,引领学生在梳理内在线索中把握文本内容,在探寻表达秘妙中落实文学审美,在捕捉细腻感受中感受表达之趣,从而把握略读课文在达成单元目标中所承载的功能,依循单元核心概念、主题情境和任务价值,凸显单篇文本的教学价值,为学生核心素养的全面发展奠基
[摘 要]在小学语文教学中,故事类文本是重要的教学对象和教学资源。作业是教学与评价之间的过渡与平衡支点。项目化作业具有系统性、整体性,可促使学生将所学知识结构化,亦可以终为始,倒逼教师精心设计和实施教学活动。故事类文本的项目化作业设计要立足素养本位,体现作业的实践性、综合性、开放性,基于真实的学习情境,以任务为载体,通过形式多样、趣味性强的语文实践活动,引导学生在做中学、在学中做,促进学生核心素养
[摘 要]纵观统编小学语文教材,入选的112首古诗词在纵向层面展现出鲜明的进阶性,在横向层面则展现出鲜明的统一性。教学时,教师要紧扣古诗词主题构建学习任务群。教师根据教材编选类别化的特点,发挥组诗效能;根据主题定位结构化的特点,选择实践路径;根据单元教学整体化的特点,搭建任务平台。这样能紧扣组诗特质与语文新课标定位之间的联系,搭建从感知到掌握直至实践转化的通道,助力学生核心素养发展。 [关键词]
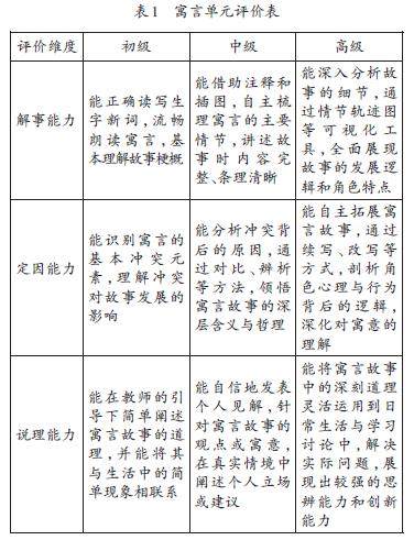
[摘 要]统编语文教材中的寓言类文本以小故事寄托大道理。教师教学时要在还原、透视中改变传统教学模式化、知识化、肤浅化的弊端,培养学生阅读寓言的自觉性思维。教师要基于寓言思维确立教学目标,基于寓言要素提供思维工具,把握整体定位构建教学板块,并设置相应的评价标准,构建单元教学的整体框架,推动学生寓言思维的形成和核心素养的全面发展。 [关键词]文体思维;单元整体;寓言教学 [中图分类号] G623.
[摘 要]习作教学一直是语文教学的重中之重。统编语文教材给出了习作的序列,让习作教学有所依凭。但在实际教学中,一些教师往往对习作前的指导关注得多,对习作后的修改、讲评、提升关注得少;对学生短期发展关注得多,对学生持续、长远提升关注得少。为此,教师可基于SOLO分类理论开辟中高段习作教学新路径——“构”“提”“塑”“升”,以课文为范例,有序统整习作教学,注重对学生进行个性化指导,帮助学生达到习作进阶
[摘 要]培养学生清楚明白、具体明确、文从字顺地进行书面语言表达的能力,需要教师智慧引领、主动关怀,让学生完整经历表达能力的生长过程,积累表达经验。习作教学中,教师可以从升格第一构思、丰富线性表达、提升习作立意、精练语言表达四个方面指导学生,助力他们达成“写清楚”的习作目标。 [关键词]习作教学;语言经验;写清楚;指导策略 [中图分类号] G623.2 [文献标识码] A [文章编号] 1
[摘 要]习作例文是统编语文教材中习作单元的重要板块,对学生的习作具有重要的指导意义。教师要认识到习作例文的重要教学价值并能够在习作教学中充分发挥,以提升学生的习作质量。在教学策略上,教师可采用立足单元整体、关注例文批注、把握呈现时机和搭建读写支架等策略,为学生的习作提供全方位的指导,以充分发挥习作例文的教学价值,提升学生的语文核心素养。 [关键词]小学语文;统编语文教材;习作例文;读写支架
[摘 要]语文新课标要求增强课程实施的情境性和实践性。在日常的语文教学中,教师依标而行,注重创设形式多样、丰富多彩的语文学习情境,但在教学时却游离于情境之外。在口语交际教学中,教师要创设环环相扣的教学情境,引导学生认识即兴发言并掌握即兴发言的技巧,不断提升学生的思维能力和知识运用能力。 [关键词]情境教学;口语交际;即兴发言 [中图分类号] G623.2 [文献标识码] A [文章编号]
[摘 要]以统编语文教材五年级上册口语交际“父母之爱”为例,探讨跨学科视角下如何培养学生的问题解决能力。在口语交际教学中,教师要设计真实情境任务,确定跨学科学习的主题与要求,引导学生在口语交际过程中发现问题、分析问题和解决问题,以提升学生的语言文字运用与沟通实践能力。 [关键词]跨学科学习;口语交际;问题解决能力;父母之爱 [中图分类号] G623.2 [文献标识码] A [文章编号] 1
[摘 要]语言文字积累与梳理学习任务群视域下的识字教学要遵循学生的身心发展和认知规律,依据教材编排特点,整合识字内容,激发学生主动积累与梳理的意识,设计契合学生学习规律特点的学习活动。教师还要关注汉字在实际生活中的运用,以及对学生汉字学习情况的评价,以发展学生的思维,落实语言运用目标,全面提升学生的语文核心素养。 [关键词]学习任务群;语言文字积累与梳理;识字教学 [中图分类号] G623.2
[摘 要]识字教学是小学语文教学的关键部分,是一切教学的基础。然而,时下的识字教学仍存在诸多问题。为此,在识字教学中,教师可以在汉字秀美的字形文化中、在汉字独特的音韵文化中、在汉字与词语的结合中、在汉字蕴含的历史文化中探寻汉字教学的“生长点”,引导学生从关注汉字走向关注文化,从而使识字教学变得更为丰满、更有意义。 [关键词]识字教学;生长点;汉字文化 [中图分类号] G623.2 [文献标识
[摘 要]语文新课标将“梳理与探究”列为主要的语文实践活动类型,旨在强化学生的主体性,培养学生的信息处理能力和综合实践能力。教师要通过梳理知识、探究问题,帮助学生形成个性化的知识体系、掌握学习策略。在教学中,教师要设定目标体系,锚定“梳理与探究”的基本方向;创设真实情境,强化“梳理与探究”的有力支撑;展现学习过程,设置“梳理与探究”的学习路径;借助问题推动,拓宽“梳理与探究”的思维空间,不断培养学