摘要:初中历史是一门综合型人文学科,包含了古今中外历史发展中人文、政治、科学等各方面的知识。在核心素养的要求下培养学生的家国情怀是初中历史教学的重要任务。教师要采取科学方式对学生进行引导,促进其在了解历史知识和发展的过程中树立爱国意识和民族意识。本文就初中历史教学中培养学生家国情怀的策略进行了分析。 关键词:初中历史;家国情怀;策略 中图分类号:G633.51文献标识码:A文章编号:1992-
摘要:在中职数学课堂教学中,提升教学互动性最好的实践路径就是贯彻落实以问题为基础的启发式教学思想。具体来说,可以从借助电教技术,赋予课堂教学趣味性;把控课堂提问情况,赋予课堂教学深度性;教材联系生活,赋予课堂教学生活性等方面切入,来综合提升课堂教学的互动性。 关键词:中职数学;教学互动性;实践研究 中图分类号:G712 文献标识码:A文章编号:1992-7711(2021)13-005 启发
摘要:习近平总书记指出:“在党史学习中,我们要做到学史明理、学史增信、学史明德、学史力行。”家国情怀是历史课程的学科核心素养,培养家国情怀也是我们学习党史的应有之义。我们通过学习中国共产党的历史,从党的主张、党的理论、党的斗争等方面培养教师和学生的家国情怀。 关键词:学习党史;家国情怀;培养方法 中图分类号:G633.51文献标识码:A文章编号:1992-7711(2021)13-006 今
摘要:初中美术课堂中渗透创新对于初中美术教育教学有非常重要的作用,一定程度上关系到初中美术教育教学效果,也能够最大程度上对学生的美术艺术进行创新培养。笔者针对初中美术课堂中的创新渗透进行了分析研究,简要阐述了初中美术课堂创新背景以及重要性,同时也指出了当前初中美术课堂教学中存在的主要问题,并提出了初中美术课堂渗透创新发展的措施,旨在提升初中美术课堂的渗透教育效果,保证初中美术课堂渗透更加有效。
摘要:新课改实施以后,对初中语文教学提出改革与创新的要求,从而在语文教学中教师积极运用先进的多媒体技术授课,并落实互动教学法、探究式教学法,通过运用多元化教学法,不仅创新了教学模式,还能够调动学生积极探究、互动思考学习语文知识,进而提高学生学习效果和综合能力,同时教师优化教学方法,有利于提高语文教学质量。 关键词:初中语文;改革创新;策略 中图分类号:G633.3文献标识码:A文章编号:199
摘要:随着我国新一轮课程改革的深入推进,STEAM教育理念被越来越多的运用到学科教学中来,尤其基于STEAM教育理念下的高中化学项目式学习建构对于学生学科素养的培育意义重大。 关键词:STEAM教育理念;化学项目式学习;建构策略 中图分类号:G633.8文献标识码:A文章编号:1992-7711(2021)13-010 在当前,随着新课改深入推进,STEAM教育理念作为一种融合教育理念,正好
摘要:中职学校思想教育的开展对于社会发展有着重要的影响,思想政治教育需要顺应时代发展的趋势,中职学校的思政教育急需进行改革和创新,只有这样才能够实现中职思政教育的真正意义。本文主要提出中职学校思想政治教育的创新策略,供相关教师教学时参考。 关键词:中职学校;思政政治教育;创新策略 中图分类号:G711 文献标识码:A文章编号:1992-7711(2021)13-011 思想政治教育作为德育教
摘要:中学数学教学中渗透数学思想方法要重视强化对学生进行学法指导,促进学生尽快形成数学思想方法;要开展多元活动,在学生头脑之中形成数学思想的统一整合;要开展多元活动,在学生头脑之中形成数学思想的统一整合;要坚持因材施教原则,促进学生形成数学思想。本文分析了中学数学教学中渗透数学思想方法的价值,总结了中学数学教学中渗透数学思想方法的内容和出现形式,提出了具体的教学策略,希望能够让中学数学一线教师尽快
摘要:计算机网络的普及,已与每个人的日常工作、学习和生活息息相关。同样,对于中职生来说,既有正面影响,也有负面影响。本文对网络所产生的正面影响和负面影响分别进行了阐述,并针对负面影响,从社会、学校、家庭以及中职生个人方面提出了相应的对策,引导中职生积极向上,健康成长。 关键词:网络;中职生;影响;应对策略 中图分类号:G711 文献标识码:A文章编号:1992-7711(2021)13-014
摘要:《中国学生发展核心素养》的总体框架中明确指出在基础教育领域应关注学生的六项核心素养,褚宏启把诸多核心素养最后聚焦为两大超级素养即“创新能力”与“合作能力”。这就给了我们明确的启示,不能将目光局限于学科教学以及学科知识的掌握,更要关注学生的“合作能力”这一核心素养。为促进核心素养落地,我们选择了《合作学习技术在课堂中的有效运用研究和实践》这一课题,旨在通过合作学习技术有效运用为切入点,从明确学
摘要:在当前人们的日常工作与生活之中,对于计算机网络的运用较为普遍,在我国的发展进程之中,教育的根本目标在于提升教学的成效,推动学生的发展。若能够积极分析STEAM教育的有效模式,那么则会对于教师进行初中STEAM课程的有效设计等方面产生显著的引领价值。基于此,本文就STEAM教育有效模式(方法)的构建进行了研究。 关键词:STEAM教育;模式;构建;研究 中图分类号:G632 文献标识码:A
摘要:核心素养下,课堂教学理念正在一步步完善和优化,初中语文作为学生青春期的语言文化对学生起到的积淀作用不可小觑,因此语文课堂的教学方式和内容创新更为重要,而课堂提问能有效活跃课堂气氛,调动学生的积极性,让学生由被动学习转为主动吸收,但同时课堂提问也是一门需要钻研的艺术和学问,有效的提问才能发挥它的最大效应,呈现出完美的结果。有效的提问必然不是随机的,它需要教师在课前根据课堂内容和对学生的了解精心
摘要:现代学徒制是校企合作、产教融合、教育教学改革创新的重要形式。本文以中职纺织专业为例,针对现代学徒制试点项目建设过程中存在的过多关注学生专业技能训练,忽视职业能力培养,课程内容建设缺少行业企业专家参与,尚未形成系统科学的实践教学评价体系等问题,构建了中职现代学徒制“五三一”实践教学体系,最终形成了一套较为完善的现代学徒制实践教学模式。 关键词:现代学徒制;中职;“五三一”实践教学体系 中图
摘要:随着我国教育的改革,高中语文教材也得到了更新,统编版教材便是在此环境中应运而生的一套教材。统编版高中语文教材与以往的高中语文教材相比具有鲜明的优势,统编版高中语文教材在编写理念和教材结构上发生了显著的变化。统编版高中语文教材的编写更加符合高中生的学习思维,有助于培养高中生的核心素养。本文将围绕统编版高中语文教材编写理念及教学策略展开探究。 关键词:统编版;高中语文;编写理念;教学策略 中
摘要:近些年,课堂改革如火如荼地进行,但也暴露出了一些问题,尤其以初中数学教学为主,表现为老师对于教学改革的理念研究不够透彻,使得数学教学质量没有明显提高,同时初中数学教学方法在改革中,浮于表面,没有从根本上进行教学模式的更新。所以在数学课堂教学中,学生缺少上课的积极性,数学教学的实效性不强。本文主要就初中数学课堂教学改革中出现的问题进行探讨,并提出对策,以供广大师生借鉴。 关键词:初中数学;课
摘要:高考是人生中的重要转折点,生涯规划和选择是决定学生之后发展方向的重要基础,更是学生需要具备的基础能力。在新高考制度的改革及背景下,高中阶段教育体系中要更加注重生涯规划教育工作,以组织生涯规划教育主题活动、建设生涯教育实践基地等多项措施,促进完成生涯规划教育的根本目标,帮助学生实现其理想和人生目标。 关键词:高中;生涯规划;探索 中图分类号:G633.98文献标识码:A文章编号:1992-
摘要:随着我国教育改革的不断进行,越来越多的教师们逐渐意识到深度备课对于教学的重要性。对于初中英语教学而言,通过深度的备课可以促进教学的顺利进行,并且可以激发学生的学习兴趣,以此来提高学生的学习效率和教师的教学质量。因此,本文将对初中英语的深度备课进行全面的分析研究,然后提出相对应的策略来有效地提高备课效率,进而促进初中生英语成绩的有效提高。 关键词:深度备课;初中英语;策略 中图分类号:G6
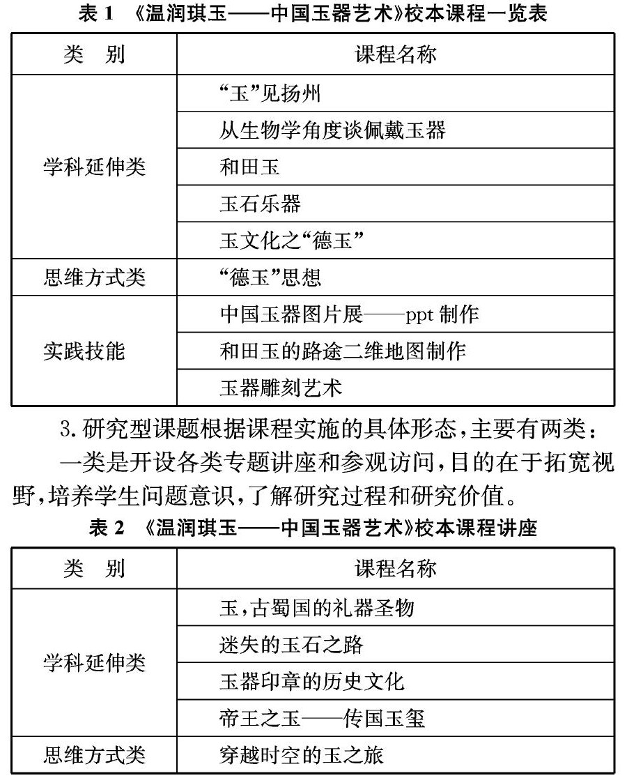
摘要:在新课改的背景下,校本课程的建设与开发也必然会面临新的机遇与挑战,学校需要不断地研究探索校本课程的实施方案,建构促进学生和谐健康发展的教育课程。校本课程的产生与实施已经是整个学校整体工作的一部分。本文阐述了开发中学玉器艺术校本课程的背景,开发内容与目标,实施与成效,为同类学校开发校本课程提供借鉴。 关键词:校本课程;玉器;开发与实施 中图分类号:G634 文献标识码:A文章编号:1992
摘要:传道授业解惑是古人提出的教师职责,而目前党赋予教师的职责就是教书育人,而育人在如今社会里显得尤为突出和重要。随着社会的发展和时代的进步,国家和社会对育人的要求更严、更高、更细,故此时国家和社会对新时代的老师就提出了更高的标准和要求。要求每一位教师要不断地去学习,要有终身学习的思想和行动,通过学习来充实自己、来改变自己的教育理念,从而使自己的专业知识和业务能力得到进一步的提高。而现阶段新上岗的
摘要:目前我国农村中学生普遍存在缺乏学习兴趣,学习质量下降等问题,影响基础教育水平的提高,农村中学教育中缺少爱心教育渗透是造成农村学生问题的重要因素。中学生处于人格形成关键时期,加强对农村初中生爱心教育对促进学生健康成长具有重要意义。 关键词:农村初中生;爱心教育;对策 中图分类号:G631 文献标识码:A文章编号:1992-7711(2021)13-030 80年代我国市场经济迅速发展,农
摘要:应对新冠肺炎疫情,全国教育系统开始了“停课不停学”线上教学,广大教师积极响应,从“老师”演变成了“网络主播”,师生隔空授课、听课,经历了一段不寻常的教育教学历程。体验之余,作为教育人,引发了或多或少的反思、再认识与新思考,就“学习场所、学习主体、学习内容、学习支持、学习技能”等要素对育人的启示,显然是深刻、积极而富有挑战的。 关键词:“停课不停学”;线上教学;育人启示 中图分类号:G63
摘要:百年大计,教育为本。教师是立教之本、兴教之源。本文以初中道德与法治教师为例,对教师的专业化发展路径进行探索,提出了注重师德塑造,为学生树立教学典范;明确角色定位,培养教师终身学习理念;完善评价体系,增强教师发展内在驱动力;加强合作交流,增加教师与教师之间的协作的策略。希望对初中道德与法治教师的发展起到推动作用。 关键词:初中;道德与法治教师;专业发展;路径 中图分类号:G633.2文献标
摘要:初中学段是学生学习英语的关键时期,也是学生在成绩上拉开距离的时期。学生个体之间的差异要求教师在作业设计中采取分层教学方法,这样才能为学生提供更多自主选择、自主学习的作业机会。基于此,本文从农村初中英语分层作业设计的必要性出发,根据学生实际研究分层作业设计的思路,希望对提高农村初中英语作业设计质量提供参考。 关键词:初中英语;分层作业;实践策略 中图分类号:G633.41文献标识码:A文章
摘要:恰当地利用数学错题资源,可极大地改善教学过程,促进学生建立正确高效的学习方式和思维能力,减轻课业负担,提高学习效率。研究数学错题整理的行为策略,科学指导学生建立数学错题本,开发错题库资源进行线上运用,对于提高初中数学教学效率具有重要意义。 关键词:初中数学;错题本;线上运用研究 中图分类号:G633.6文献标识码:A文章编号:1992-7711(2021)13-034 数学学习是从修正
摘要:英语口语对初中生有很强的技能操作要求。不断地模仿、大量的练习、标准的发音是初中生学习英语口语时应该注重的问题。移动设备终端的第三方应用程序App,有着高效便捷、个性化交互、空间的流动性等优势特点。对学生英语口语学习有很大的帮助。移动终端App的使用打破了传统英语口语教学受限于时空的模式,实现了学习空间和时间的移动性。 关键词:初中英语;口语教学;移动终端;应用 中图分类号:G633.41
摘要:生本理念构建了以生为本的教学模式,重新强调了学生在教学活动中所表现出来的重要价值。在新课改理念下,学生处于课堂的主体位置,“生本理念”才是引导教学活动顺利开展的基本前提。本文从初中物理教学活动入手,结合时下流行的“微课技术”探究开展教学活动的可行性,思考如何利用微课构建生本教学模式。 关键词:生本理念;初中物理;微课教学;策略 中图分类号:G633.7文献标识码:A文章编号:1992-7
摘要:高中化学课堂的顺利开展及效果实现需要借助于一定的载体支撑,而学习情境的有效创设无论是对于激发学生的化学学习兴趣、提升学生的学习效率和化学学习能力,还是提高教师专业素养和能力等方面都有重要价值,理应引起高中化学教师在日常教育教学过程中的重视。本文作为州级重点课题研究成果之一,主要立足于笔者所在学校具体学情,结合课题组的研究及相关学者对学习情境创设的研究,就高中化学课堂教学中学习情境创设的现状、
摘要:新课改背景下,如何提升课堂效率已经成为当前开展教学工作的重要课题。保证高效课堂是师生和家长的共同目标,也是教育部门的不懈追求。生物作为一门偏向文科性质的理科专业,不仅可以让学生了解自然界各种有趣的生物现象,还能激励着他们去探究世界,改造世界。作为教育者,要积极开展教学研究,激发学生学习热情,提升课堂效率。本文将以此作为切入点,全面阐释构建高效课堂的整体思路,并从实际出发,介绍具体改革措施。
摘要:随着社会经济的不断发展,过去传统的各类教学模式已经难以满足学生的实际发展需求。因此,教师必须积极主动开展高中生物的教学改革工作,利用高效课堂的先进教学理念,结合先进的多媒体技术,提高学生课堂参与度,实现学生综合能力的全面发展。 关键词:多媒体技术;生活化情境;高效课堂 中图分类号:G633.91文献标识码:A文章编号:1992-7711(2021)13-041 新课标、新高考对课堂教学
摘要:信息技术是当今社会发展的最重要动力来源,同时也是当前社会经济发展中最重要的技术。信息技术教育也伴随着社会经济发展和社会改革发生着变化,从过去以脱离生活实际的理论教学,逐步发展到当今适应生活的技术为核心的教育。初中阶段信息技术教育不仅是义务教育阶段初中生课程体系中重要的一门,同时也为学生开阔视野,增强对信息技术的认识提供了有效的渠道。本文针对当前初中信息技术教育现状进行简要分析,并就提高教学效
摘要:无论是在学习新的地理知识,还是在复习旧的地理知识,一味地让学生做大量的练习题,大搞题海战术;或者为了让学生在短期内提升地理知识的学习效率,而让学生不求甚解地死记硬背地理知识,而忽视了学生对地理基础知识的深入理解与有效应用。不但降低了地理课的教学效率,而且使学生失去了对地理学科学习的热情。为此,笔者结合自己的教学实践提出了一些解决办法,供相关教师教学时参考。 关键词:高中地理;误区;解决办法
摘要:在如今网络信息科技发达的时代,高中政治传统的教学方式不再适用于新的教学,现在需要更加创新不循旧法的教育理念。将生活化理念细致入微的渗透到高中政治教学中,有效的帮助学生建立生活化思维,让学生更加切身体会到政治学习与社会生活是浑然一体相辅相成的,更有利于提高学生的情操,培养学生的爱家爱国的热情,这是近年来政治教学需要实施运用的教学生活化策略。 关键词:高中政治;生活化理念;实践运用 中图分类
摘要:化学作为高中理科学习考察的重点科目,不仅在我们生活的方方面面中有所体现,而且对于人类的工业、商业也有影响,更关乎人类的生活质量。化学很多时候都需要我们动手做实验,去研究和观察实验的反应,体现了一个人的细致能力和动手能力,而且更有利于培养学生的动手能力,培养学生的实验技能,激发学生的求知欲望。本文就此探讨了实验探究式教学在高中化学教学中的应用策略。 关键词:高中化学;实验探究式教学;应用策略
摘要:随着新的教育理念的提出,现在的学生不再只是填鸭式的学习,老师们也更注重学生素质的开发教育。在现阶段的义务教育中,学生的学习也应要与日常生活挂钩,这样既能保证学生明白所学知识的作用,也能符合现在学生的认知特色。老师们通过改变传统的授课方式,以生活素材为媒介,通过日常生活中隐藏的物理现象和规律,提高学生主动学习物理的兴趣能力。本文将从联系生活开放课堂角度浅论怎样完成初中物理高效课堂的建设,期望促
摘要:现今我国更为注重专业人才的培养,但社会的进步与发展对人才的需求类型也逐步转变。现今社会对专业技术人才的综合能力也有一定的要求,进而在高中美术生的教学中教师也要注重英语阅读的教学,在学生美术专业能力得到保证的同时,学生的综合能力也得到培养,利于为学生未来的发展奠定良好的基础。本文针对高中美术生英语阅读教学应用开展探究,提出了学科渗透,融会贯通;情景交际,灵活阅读;课堂活动,拓宽视野的应用策略,
摘要:初中英语高效课堂的特点是重视合理利用教学时间;不断充实教学任务量;全面提升教学效果。彰显初中英语高效课堂精神就必须先让初中生明白每节课的学习目标;要凸显英语课堂写意精神,让学生能够沉浸在语言学的魅力之中,秉承英语核心素养教育;要重视课堂设计要简约、流畅,更为凸显教学的有效性和指导的及时性;要注重考虑到课堂的通透境界,所谓通透境界,就是让学生对英语学习有心灵认同感。本文分析了初中英语高效课堂的
摘要:英语学科核心素养的提出要求我们优化教学方式,利用思维导图进行阅读教学是有效培养学生学科核心素养的方法之一。学生在自主探究和构建思维导图的过程中提高了文本解读能力、思维能力和语言表达能力,使语言、文化、思维融为一体。为此,本文从备课和教学两方面提出了具体的改进措施。 关键词:高中英语;核心素养;思维导图;思维能力 中图分类号:G633.41文献标识码:A文章编号:1992-7711(202
摘要:教育改革的基本目的是探寻教育基本规律,提高教学效率,最终培养全面发展的人才。在新课改精神的指引下创建高效课堂,是高中数学教育努力探讨的一个方向。为了整体提高数学教学质量,教师应从创设情境、自主探究、合作交流、建构知识、拓展运用、反思归纳等步骤构建高效课堂。 关键词:高中数学;高效课堂;创建策略 中图分类号:G633.6文献标识码:A文章编号:1992-7711(2021)13-051
摘要:新媒体与传统媒体相比具有个性化突出,受众选择性增多,表现形式多样,信息发布及时等特点。目前,怎样才能够做好充分的准备,适应新媒体所带来的影响,是学校教育者需要认真思考的问题。基于此,本文首先讨论了新媒体对初中学科教学带来的挑战,其次分析了初中学科课堂教学应对新媒体挑战的相关建议,以供相关教师参考。 关键词:新媒体;课堂教学;挑战;措施 中图分类号:G632 文献标识码:A文章编号:199
摘要:随着课程改革步伐的不断加快,学生自主学习的需求也不断被提起。尤其在当今社会的发展需求中,人才不仅仅需要大量的知识储备,更需要有良好的实践能力和优秀的思维能力。然而在实际教学中,单单只靠教师教授知识,只会让学生过于依赖老师缺乏独立思考。所以,本文从学生自身学习习惯的培养入手,通过教师在课堂设计上的创新,进行初中化学自主学习的有效性策略的研究。 关键词:初中化学;自主学习;有效策略 中图分类
摘要:在高中数学教学过程中,要想有效的培养学生的解题能力,教师应当立足于学生本身,转变以往陈旧的教育理念,优化与创新教学模式,并为学生创设生动、有趣的教学情境,在充分调动学生学习积极性的同时,有效培养学生的解题能力,从而进一步提高学生的综合能力,为学生今后的发展奠定坚实的基础。基于此,本文主要阐述了高中生解题能力难以提升的原因,并提出了相应的解决措施。 关键词:高中数学;解题能力;提升策略 中
摘要:根据相关研究表明,在培养学生写作和阅读能力的过程中最有效的方式是进行文本阅读教学。文本阅读教学能够有效地提升学生的语文能力和素养。基于此,在实际教学的过程中要重视文本阅读教学,以学生为核心激发学生文本阅读的兴趣,达到提高学生写作和阅读能力的教学目标。本文从文本阅读教学的意义出发,探究文本阅读兴趣在语文教学中的有效策略。 关键词:文本阅读;语文教学;兴趣;策略 中图分类号:G633.33文
摘要:当今社会飞速发展,旧的课堂模式已经不再适合当代人们的需求。社会需要更多的复合型人才,而这势必导致课堂模式的改革,其中非常重要的一点便是翻转课堂的模式被广为推广。本文结合自己的教学实践,探讨了中职思想政治教学中翻转课堂应注意的问题,供相关教师教学时参考。 关键词:翻转课堂;思想政治;应用 中图分类号:G711 文献标识码:A文章编号:1992-7711(2021)13-056 一、前期准
摘要:将研究性学习应用于高中阶段学生的物理课程教学中,具有重要作用与积极意义。研究性学习旨在培养学生的学习方式由传统教师主导转变为学生自主学习,通过对学生学习进行引导,促使学生趋向于自主探究性学习。而在高中阶段学生物理研究性学习中,需要教师重视教学关键点培养学生的问题意识,引导学生善于发现问题,继而对所发现问题进行思考,最终将所发现问题加以解决。本文以现阶段高中学生的物理课堂研究性学习开展中问题意
摘要:在我们的中职思想政治教育中,把爱国教育落实好是这门课程的根本要求,同时也是我们对青少年教育的基本原则所决定的。如何把爱国教育渗透到思想政治教育中,是每一个中职思政教育从业者必须要认真思考和切实解决的事情。笔者从自身的教学实践出发,对我们中职思政教育中爱国教育的融入提出自己的见解,以期为思政教育添砖加瓦。 关键词:中职;思政课堂;爱国教育;渗透策略 中图分类号:G711 文献标识码:A文章
摘要:对于初中数学这门理论性较强的学科来说,教师需要重点培养学生的解题能力。初中数学的知识本身就具有较高的抽象性,教师就需要将理论知识与实际的题型相结合,根据具体的题目渗透相关的基础知识,增强学生的解题能力。据此,本文首先阐明了在初中数学教学中培养学生解题能力的重要性,然后提出根据初中数学的学科特点,利用有效的方式提高学生的解题能力的举措。 关键词:初中数学;解题能力;举措 中图分类号:G63
摘要:初中音乐教学在学生全面发展中发挥着重要的作用,提高学生的音乐核心素养也成为初中音乐教学中的一项重要内容。其中培养学生的歌唱能力就是核心素养培养中的基础和关键,音乐教师如何能够通过有效的教学策略来加强对学生歌唱能力的培养是初中音乐教学改革中重点研究的问题。基于此,文章围绕如何在初中音乐课堂教学中培养学生的歌唱能力展开了具体的探讨。 关键词:初中音乐;课堂教学;歌唱能力;策略 中图分类号:G
摘要:本文首先阐述开创新氛围以开放教学调控认知状态;然后论述开创新过程以主体教学优化认知过程;最后阐释开创新关系以师生关系提升认知效果。以期促进初中物理教学的有效开展。 关键词:核心素养;物理教学;初中生 中图分类号:G633.7文献标识码:A文章编号:1992-7711(2021)13-062 素质教育开启了教师向初中物理教学要质量、要效益、要深度、要速度的课程优化发展的创新大幕,广大教师
摘要:随着新课改的推进,核心素养是高中政治教学的前提。在高中政治课程中,教师应当注重核心素养的渗透,以学生核心素养的发展为导向,不断探索新的教学方法,以提高政治课程教学的效果,优化教学过程。本文从核心素养的视角出发,分析高中政治课程教学的优化原则,并结合教学实践,提出几点优化政治课程的有效策略。 关键词:核心素养;高中政治;课程优化 中图分类号:G633.2文献标识码:A文章编号:1992-7
摘要:本文首先阐述政治认同素养的概念,确立研究基点;然后简述培养政治认同素养的重要性,展示研究价值;接着详细论述培养学生政治认同素养的有效路径:有比较才能有鉴别,课堂辩论道理越辩越明,学以致用实践才能出真知;最后概述培养学生政治认同素养的再思考。 关键词:政治认同素养;高中政治;培养路径 中图分类号:G633.2文献标识码:A文章编号:1992-7711(2021)13-065 随着新课程改
摘要:高中阶段的化学课程是一门比较重要的学科,在化学课程改革发展的过程中越来越注重对学生核心素养的培养,也就是在化学教学中不仅要注重学生基础知识的掌握情况,更重要的是要提升学生的核心素养,促进学生全面发展。基于此,文章围绕如何更好地培养高中学生化学核心素养展开了探究。 关键词:高中化学;核心素养;培养策略 中图分类号:G633.8文献标识码:A文章编号:1992-7711(2021)13-06
摘要:在当今教育背景下,更加强调学生核心素养能力的培养。因此,在开展高中有机化学教学过程中,教师应从教学理念与教学设计上进行全方面的改革,在教学理念上,应坚持“以生为本”教育理念,注重自主学习环境的构建,使学生能够有意识的完成教师安排的任务,进而促进学生学习效率的提升。在教学方式上,要以教学目标为基础,打造趣味性课堂,使得学生学习动机增强。 关键词:高中化学;核心素养;有机化学;教学策略 中图
摘要:党的十八大提出践行社会主义核心价值观,并且为语文教学的核心素养指明了方向,这是时代的需要和标准,也是每一个语文教师教书育人的职责与义务。立足于课堂教学,构建社会主义核心价值观的主阵地,多方位、多角度地开展语文经典诗歌朗读和作文竞赛,把书法绘画音乐融入语文教学中,培养学生的综合能力和素质,努力培养在学习上自主、生活上自律、道德上慎独的核心素养,把学生培养成为德智体美劳全面发展的高素质人才。
摘要:数学核心素养可以理解为学生学习数学时应达到的特定的综合能力,它是以知识和技能为前提基础,并应用知识与技能解决生活中遇到的实际问题,体现了数学生活化的应用,集中反映了数学的本质和解决问题的思维方式。在初中数学教学过程中渗透核心素养,以双基为目标,不仅能有效地提高课堂效率,而且可以发展学生的创造性思维,激发学生的兴趣,让学生乐学数学。 关键词:核心素养;初中数学;习题课;教学策略 中图分类号
摘要:如今社会需要的是知识和素质均衡发展的人才,素质教育理念的提出让人们已意识到教育也需要进行改革,才能适应社会经济对人才的需求,在传统的教学过程中,教师和家长过度重视主科知识的学习,而忽视了音乐、体育、美术等学科的学习,这就导致学生们的艺术素养并不高。在学习的过程中,学生有着较扎实的理论知识,但是却存在审美意识不强的现象,因此,在初中音乐教学中,提高学生的艺术素养有着十分重要的意义。 关键词:
摘要:物理学科核心素养能力的全面培养,广大教师必须理清物理课程核心素养的基本内涵,在开展物理教学过程中不断探索分析有效的教学策略,全面培养学生的内在物理观念、核心科学思维,切实为学生未来的全面发展奠定坚实的基础。因此,在开展物理教学过程中,广大教师要不断改变传统教学观念,切实在思想方面与方法方面开展调整和创新,强化学生的核心主体学习地位,全面培养学生的物理核心素养。 关键词:高中物理;核心素养;
摘要:随着我国素质教育不断更新和发展,教育的重点不再以成绩来衡量学生学习优劣。高中数学教师更加侧重于培养学生的兴趣爱好以及转变教学方式上,这是当今数学教学必须要解决的难题。为了培养学生高中数学的核心素养,笔者结合自己的教学实践详细的归纳总结出有效的措施和方案。 关键词:核心素养;高中数学;培养措施 中图分类号:G633.6文献标识码:A文章编号:1992-7711(2021)13-073 高
摘要:当今时代已是追求高素质人才的时代,教育发展的重心未来将更多聚焦于学生核心素养的培育,这也是进一步推进和深化素质教育的关键。课堂教学是培育学生核心素养的主战场,教师需要将目光聚焦于此,努力提升课堂教学质量,提升课堂教学有效性。本文以初中数学课堂为例,旨在探讨当前课堂教学中存在的问题,以及就如何提升学生核心素养提出行之有效的办法。 关键词:创新课堂;核心素养;初中数学 中图分类号:G633.
摘要:对于目前物理学科实验核心素养能力的全面培养,教师必须理清物理实验课程核心素养的基本内涵,然后在开展物理实验教学过程中不断探索分析有效的教学策略,全面培养学生的内在物理观念、核心科学思维,切实为学生未来的全面发展奠定坚实可靠的基础。因此,在开展物理实验教学过程中,教师要不断改变传统教学观念,切实在思想方面与方法方面开展调整和创新,强化学生的核心主体地位,全面培养学生的物理实验核心素养。 关键
摘要:本文从核心素养角度出发,发掘初中语文教材核心素养内容,调动学生的学习兴趣。把理论融入实践,让学生深刻认识到核心素养的重要性。逐步培养学生语文素养,打下初中语文学习基础。在培养学生能力和发展思维水平等方面,提出了以核心素养为基础的初中语文教学策略。 关键词:核心素养;初中语文;教学策略 中图分类号:G633.3文献标识码:A文章编号:1992-7711(2021)13-076 开展核心素
摘要:高中思想政治课当中,公共参与是其核心素养的重要组成部分,同时也是思想政治课的实践归宿。因此针对高中生的思想政治教育,应紧紧抓住课堂这一主线,通过巧设时事情境、模拟参与等途径提升其公共参与素养;与此同时,鼓励学生走出课堂,参加实践活动,通过实践运用知识,提升学生公共参与的能力和水平。 关键词:思想政治课;公共参与;时事情境;模拟参与;实践活动 中图分类号:G633.2文献标识码:A文章编号
摘要:在现阶段的初中数学课堂中,大多教师习惯于传统的教学方式,过于重视数学运算的教学而忽略了学生的学科思维与综合素养的培养。而在新的课程标准指导下的开放式课堂教学能有效改变现阶段学生被动灌输知识的现状。因此,探究初中数学开放式课堂教学的策略具有较强的现实意义。 关键词:初中数学;课程改革;开放式教学 中图分类号:G633.6文献标识码:A文章编号:1992-7711(2021)13-078
摘要:提升学生的审美能力是高中美术教学的主要目标,面对高中阶段学习压力较大、课时较少、学生重视度不足等诸多问题,高中美术教师应该积极采用更加有效的教学方法,使得学生获得一定的美术鉴赏能力,提高自身的综合素质。本文结合具体教学案例,简要论述在高中美术教学中如何提升学生的审美能力,希望对广大教育工作者有所帮助。 关键词:高中美术;审美能力;教学策略 中图分类号:G633.955文献标识码:A文章编
摘要:核心素养背景下,初中道德与法治课堂应该主动渗透生命教育,帮助学生树立正确的生命价值观念,形成尊重生命、热爱生命的良好氛围。本文结合教学实际,从巧用故事导入、尊重学生体验、善用案例教学、营造校园氛围四个方面探索生命教育渗透方法,让生命教育之花在初中道德与法治课堂中绽放。 关键词:初中道德与法治;生命教育;核心素养 中图分类号:G633.2文献标识码:A文章编号:1992-7711(2021
摘要:随着中日两国之间交流的进一步深入,中国与日本的经济往来更为频繁,日语的重要性也越来越突出。行业企业对高素质的日语技能应用人才需求量不断增大。然而,中职学校的学生日语基础普遍较差,日语课堂主要是以教授语言知识为主,缺乏实践经验和良好技能相结合的实际操作培训,学生的综合职业素养无法满足企业的期望。本文以此为背景找出问题,结合校企融合的优势,对如何提升学生的职业素养进行了积极的探索。 关键词:校
摘要:在新课程改革的过程中,广大的高中历史教师对于如何有效提高高中历史教学质量进行了不断的探索。同时新课改对于高中历史教学也明确提出了需要加强对学生空间观念的培养,让学生在充分考虑到空间条件的影响下能够对于历史知识进行分析与研究,从而能够帮助学生更好的理解与掌握空间要素对于历史学习的重要意义。正是基于这一背景,本文在此具体探讨有效培养学生历史空间观念的相关策略,相信对高中历史教学会起到一定的积极影
摘要:物理是学生初二才接触的一门学科,学生第一次接触这门学科一定会对它充满好奇。教师需要抓住学生兴趣,开展丰富多彩的教学活动,上好物理第一课,为学生打开这扇重要的物理大门。引言是打开这扇们的把手,第一节引言课的有效开展,能激发学生的无限的兴趣,开启智慧,活跃课堂,提升学习效率。本文针对初二物理引言课教学的有效开展提出相关建议,以期为课堂效率的提高提供借鉴。 关键词:初二物理;引言教学;物理实验;
摘要:随着时代的发展,社会的进步,人们对教育的要求越来越高,国家积极倡导人文素养,社会也需要高素质人才,高素质人才不单单是课堂学习能力的高低,还要拥有正确的世界观、人生观与价值观。人文素养并不是单纯停留在学生思想层面的素质教育,而是用行动证明的人文素养教育,是我国教育部门现行的重要教育宗旨。 关键词:道德与法治;人文素养;渗透策略 中图分类号:G633.2文献标识码:A文章编号:1992-77
摘要:初中英语是连接小学与高中英语的重要桥梁,是初中学科中的重要课程。在新课改下如何搞好初中英语教学,这是许多初中英语教师一直探索的问题。笔者从生活化教学方式入手,探索了生活化教学方式在初中英语中的运用,提出了一些认识与解决策略,供教学工作者参考。 关键词:初中英语;生活化教学;策略 中图分类号:G633.41文献标识码:A文章编号:1992-7711(2021)13-086 进入初中后,学
摘要:优秀的传统文化是流淌在华夏儿女血液中的民族精魂,也是学生必须全面涉猎、深入学习的重要内容。将传统文化元素纳入语文教学工作,具有很强的理论价值性和实践操作性,是传统文化与语文教学融合的绝佳途径。它不仅可以帮助学生们学习到传统文化中的精华,还能够让学生们将这些“精华知识”应用到实际生活中,促进学生的全面发展。鉴于此,笔者围绕语文学科的实际教学活动展开讨论,着重介绍了在语文教学中渗透传统文化元素的
摘要:初中音乐教育是美育的重要组成部分,对于学生艺术品位和综合能力的培养非常关键。随着艺术中考的开展,初中音乐作为曾经的边缘学科,重要性显著提升。在这样的背景下,教师应该不断提升学校音乐教育的有效性,创新教学方法,深耕教学细节,真正提高学生的核心素养。本文结合具体教学内容,论述艺术中考背景下初中音乐教学的策略。 关键词:艺术中考;初中音乐;音乐教育 中图分类号:G633.951文献标识码:A文
摘要:在新课程改革的背景下,教师要倡导生活化的教学方式,在教学实施的过程中引入生活化的教学情景,营造出充满生活气息的教学氛围,让学生在生活当中了解什么是物理,物理可以解决哪些问题,从而激发出学生对物理的学习兴趣,提高学生利用物理知识去解决现实生活中问题的能力,让物理教学发挥出应有的功能。在实际的初中物理教学过程中,教师要不断反思生活化教学的必要性,并且总结出合理的教学流程和教学途径,找到一套比较优
摘要:比较法是语文教学中常用的方法之一。教师依据教学目标、学情、教材在课堂教学中合理巧妙运用比较法,有利于提高教学效率、发展学生思维。比较法在语文教学中应用非常广泛,巧妙地运用比较法,能让一节语文课更有“语文味儿”。本文从比较法的概念入手,分析了语文教学中比较的类型,提出了在教学中如何运用比较法,供相关教师教学时参考。 关键词:语文教学;比较法;教学设计 中图分类号:G633.3文献标识码:A
摘要:随着新课改的推进,传统的教学方法开始了转变革新的历程,其中问题导学法便是新课改背景下教学方式革新的产物。数学与其他学科不同,它需要学生具备严谨的推理能力和完善的数学思维。问题导学法能够将问题导入教学情境,教学实践证明它能够有效地提升数学课堂实效。本文基于问题导学法的含义,结合初中教学存在的问题,对如何在初中数学中高效的开展问题导学法进行探讨。 关键词:初中数学;问题导学;应用 中图分类号
摘要:物理学科作为高中阶段重点教学科目之一,其教学过程存在教学方法单一的问题,这不仅影响学生的学习兴趣,同时影响着学生的学习效果。本文将通过情境创设教学方法促进提升学生理解能力、实践活动教学方法提升学生知识掌握能力、科学分层教学方法推进学生平均水平提升三方面措施,促进高中物理教学水平的提高。 关键词:高中物理;多元化教学方法;应用措施 中图分类号:G633.7文献标识码:A文章编号:1992-
摘要:新课程标准对初中历史教学提出了更高的要求。作为初中历史教师,我们要培养学生的历史核心素养,锻炼学生的逻辑思维能力,让他们有着正确的历史观,在遇到问题时能够用辩证的思维去解决问题。这就要求教师摒弃传统“填鸭式”的教学模式,在课堂中采用一种全新的教学手段。情境教学法作为一种更加科学的教学方式,有着激发学生学习兴趣、拓展学生思维的优点,在初中历史教学中能起着很好的作用。在本文中,笔者将从自身的教学
摘要:情境教学法的核心在于激发学生的情感。本文阐述了情境教学法的概念、作用、遵循的原则,并以表演体会情境为例,说明了情境教学法在高中课堂的应用,期望给高中英语教师带来教学上的借鉴。 关键词:情境教学法;高中英语;教学应用 中图分类号:G633.41文献标识码:A文章编号:1992-7711(2021)13-096 高中教学隐约牵涉到高考制度的摇摆,教育专家屡次强调不再以应试化模式达成英语教学
摘要:随着新课改的不断深入,素质教育受到广泛的关注。体育学科作为运动类学科,可以培养学生的体能,有利于学生的身体健康,而且当下社会正需要德智体美劳全面发展的人才,体育可以锻炼学生的体能,在当下社会盛行的素质教育中是必不可少的科目之一。所以提升初中体育教学的教学效率以及课堂效果是当下探讨的重点。本文就如何提升初中体育教学中学生主动参与教学展开探讨,提出几点策略,供广大体育教学工作者参考。 关键词:
摘要:在高中阶段,历史是重要的教学科目之一。历史是记录人类社会发展以及世界发展的知识科目,通过理性的解读历史,看待历史能够将历史作为一面超越自我的镜子。但在当前教学中由于历史知识点较为丰富,所以教师在课堂中往往要求学生大量记忆背诵知识点,历史学习的过程成了被动的记忆过程,学生缺乏在历史教学中的实际体验感,所以导致当前历史教育较为片面,本文将对探究式教学在高中历史教学中的应用展开探讨,结合高中历史教
摘要:本文首先阐述互动讨论教学模式的概念,积极确立研究基点;然后简述构建互动讨论教学模式的重要性,直接展示研究价值;最后详细论述互动讨论教学模式的科学构建:开放教学氛围,点燃讨论激情;开放教学过程,释放生命活力;开放教学关系激发生命潜能。以期促进初中物理课堂教学的有效开展。 关键词:互动讨论教学模式;初中物理;构建策略 中图分类号:G633.7文献标识码:A文章编号:1992-7711(202
摘要:纵观当前高中英语的教学状况,英语教学效率仍然有待提升。这就需要教师在教学实践的过程中探索新颖的教学方式与方法,提高英语教学的效率和质量。教学实践证明,情境教学法应用到高中英语教学中可以激发起学生对英语的学习兴趣,对英语教学效率的提高有着非常明显的促进作用。基于此,本文从情境教学法在培养学生英语核心素养中的重要作用入手,对情境教学法在英语课堂中的合理应用展开积极探索,以期为广大教育工作者提供借
摘要:在初中化学实验中充分结合和创设相关的教学情境,深化培养学生的综合学科素养,旨在使学生通过项目任务的学习和探索,掌握和具备有效解决生活实际问题的能力,将生活与化学紧密结合,“以理论指导实践,以实践践行理论”,牢固掌握化学学科的本质规律,帮助学生建立起正确的化学观念和思想。 关键词:初中化学;实验生活化;“酸碱盐复习”;项目式教学 中图分类号:G633.8文献标识码:A文章编号:1992-7
摘要:游戏教学模式是提升学生学习兴趣的有效方法,可以将原本抽象的知识及单一化的教学氛围以更加生动、有趣的形式充分体现出来。本文将通过设计互动性教学游戏、引导性教学游戏、针对性教学游戏、实用性教学游戏的方式辅助英语课堂教学,对提高中职英语课堂教学效果将起到重要作用。 关键词:中职英语;游戏;方法 中图分类号:G712 文献标识码:A文章编号:1992-7711(2021)13-102 中职阶段
摘要:在新课改不断推进的背景下,很多初中政治教师在积极实践“案例教学法”,以达到提高教学水平的效果。本文以初中道德与法治课程为研究对象,结合自己的教学实践分析教师在政治课堂中运用案例教学法的重要意义,并在此基础上着重阐述实施案例教学法的具体策略。 关键词:案例教学法;初中政治;运用策略 中图分类号:G633.2文献标识码:A文章编号:1992-7711(2021)13-103 在新课改不断推
摘要:随着新课程改革的深入,我国的课程教学体系越来越完善,在新的课程理念当中,教育工作者强调要培养学生的综合实践能力以及自主学习能力,这种教学理念的提出,对传统的教学方式提出了挑战。本篇文章主要围绕学生实践能力与自主学习方式这一教学模式来展开探究,教师要根据具体的教学实际与学生的学习状况来进行综合分析,了解学生实践能力与自主学习方式培养的重要性,并将其融入高中化学教学中来。 关键词:学生实践能力
摘要:本文以“电磁感应”的教学片段为例,浅谈物理学史教育如何融入物理课堂,并分析它们在培养学生物理学科素养中的作用。 关键词:物理学史;学科素养;作用 中图分类号:G633.7文献标识码:A文章编号:1992-7711(2021)13-106 物理学科素养是物理学科育人价值的集中体现,是学生通过物理学科的学习而逐步形成的正确价值观、必备科学思维和探究能力。 物理学史教育可以让学生对物理学理
摘要:青少年处于生命观念树立的关键阶段,心肺复苏的急救非常好地诠释了珍惜生命、尊重生命的价值和意义,有利于培养学生的核心素养。本文从心肺复苏的教学时间安排,教学内容,教学评价,教学可行性等几个方面对课程的教学设计予以诠释,也为更多从事心肺复苏相关教育教学的教师提供一定的参考依据。 关键词:生命教育;心肺复苏;课程设计;青少年 中图分类号:G633.98文献标识码:A文章编号:1992-7711
摘要:数学思想方法是数学的灵魂,是数学知识本质性的认识,有助于培养学生的能力。因此,教师需深入地研究教材,提炼隐匿在数学知识体系中的数学思想方法,在初中课堂教学中有目的、有意识地从重视新知建构、解决概括问题、迁移数学知识、注重归纳总结等方面出发渗透数学思想方法,帮助学生更好地理解和掌握数学知识,提高教学质量。 关键词:数学思想方法;渗透;教学策略 中图分类号:G633.6文献标识码:A文章编号
摘要:就目前情况来看,对新授课里的习题教学普遍存在两种看法:一是有些老师认为学习知识最终目的是为做题,他们认为概念、定理、法则的引入并不重要,把新授课上成了习题课;二是只关注概念、定理、法则的引入,让学生直接接受抽象的知识,忽略习题的辅助作用或是选择过难习题。那么如何合理的设置新授课的习题,提高新授课的课堂效益?本文从制造悬念,促进学习动机;探索类题,寻找知识规律;联旧引新,拓宽已有知识以及巧设辨
摘要:《生物课程标准》提出了“生命观念、科学探究、科学思维、社会责任”的理念,因此发展学生的生物学科核心素养是当前生物学课程改革的方向,是学生深度学习的统领。落实核心素养培养的关键在课堂,加强集体备课,充分发挥集体智慧,一起研讨设计科学有效的教学设计是非常必要的。 关键词:科学思维;集体备课;生物教学 中图分类号:G633.91文献标识码:A文章编号:1992-7711(2021)13-112
摘要:班主任工作是一个特殊职业,伴随着人们对优质教育的需求,对班主任班级管理的要求也越来越高。这就要求班主任在工作过程中要及时反思得失,寻找解决问题的突破口。笔者从理解、引导、呵护三个方面谈谈如何关爱学生。 关键词:关爱;理解;引导;呵护 中图分类号:G635.1 文献标识码:A文章编号:1992-7711(2021)13-113 班主任是一个特殊的职业,众多的挑战和期望,提醒班主任要根据工
摘要:在素质教育实施背景下,高中历史课堂教学中不再运用传统的教学理念和形式。而是通过多元化教学方法为学生带来全新的学习视野,在落实立德树人教学理念过程中,教师要加强学生的民族情怀教育,提高人文素养。以树立正确的人生观价值观为主,结合立德树人在高中历史课堂教学中实施的意义,教师需要做出教学改进和反思,创设有利于学生全面发展的历史教学课堂,更好的落实立德树人教学宗旨。 关键词:高中历史;课堂教学;立
摘要:《义务教育语文课程标准(2011年版)》指出:“在语文课堂教学中要继承和发扬中华民族优秀文化传统和革命文化,这些为我们在课堂教学落实立德树人根本任务提供了坚实的基础。”在初中语文课堂教学中,我们要依据《义务教育语文课程标准(2011年版)》,结合统编教材具体内容,通过传承中华传统美德、培育爱国主义精神、弘扬中华民族精神等方面落实立德树人,做到为党育人、为国育才。 关键词:初中语文;课堂教学
摘要:以人为本的初中课堂管理,就是教师在课堂教学中,把学生放在首要位置,从学生需要出发,开发并研究有利于学生个性发展,能激发出学生自主学习热情的课堂管理策略。本文,将通过初中学生课堂的管理实践,分析以人为本的教学理念下班主任对初中课堂的管理策略。 关键词:以人为本;初中班主任;课堂管理;策略 中图分类号:G635.1文献标识码:A文章编号:1992-7711(2021)13-117 在现在的
摘要:“培养什么人,怎样培育人”,是教育的根本问题和永恒主题,也始终为一代又一代教育工作者探索思考。伴随着人文历史等多方面教学内容的开展,通过高中语文教学,不但能增强学生的人文素养,还能发挥优秀文化潜移默化、影响深远的作用。然而纵观高中教育现状,为了升学率这一硬指标,学校、教师往往重视分数与专业能力培养,忽略德育的渗透实践,就长远来看,对学生个人以及社会发展来说都是不利的。如何在教学过程中穿插渗透
摘要:语文教育肩负着培养学生阅读欣赏和写作能力的重任,是我国优秀文化传承的载体。现代信息技术是科学高度发展的产物,现代信息技术进入教学领域,革新了教学方式,提高了学习效率。本文以优化教学理论为指导,从新课程理念出发,积极更新教学观念,探索信息技术环境下提高高中学生写作能力的途径,最大限度地优化语文教师的写作教学,为高效教学提供技术支持,使学生写作能力得到提高。 关键词:信息技术;高中语文;写作能
摘要:信息化技术的飞速发展为教育产业提供了有力的技术支持。国内东部沿海省份的大多数高中学校已全面普及信息化教学技术。将信息技术应用于教学活动中,有助于推动学科教学的动态化、形象化,持续丰富教学内容,调动学生兴趣。本文将从不同维度探寻信息技术对于高中化学学科的积极意义,重点探究高中化学信息化教学策略。 关键词:信息化教学;高中化学;策略 中图分类号:G633.8文献标识码:A文章编号:1992-
摘要:高中信息技术教学中培养核心素养,有利于增强学生的信息敏感度与思维品质,更利于学生的数字化学习与创新培养。但对教师的职业素养与业务能力提出了更高要求,还需加强实践经验总结,在教学理念与模式等方面加强创新,将核心素养培养贯穿教学全过程,以尽快实现三维教学目标,加速信息技术的教学改革。 关键词:信息技术;核心素养;培养策略 中图分类号:G633.67文献标识码:A文章编号:1992-7711(
摘要:伴随着我国的教育改革,现代信息技术的手段已经逐渐应用到了教育事业中,成了我国教育发展的潮流与趋势。英语是高中阶段最为重要的学科之一,为了保障高中英语在当前的环境下进行良好的教育改革,英语教师需要借助现代先进技术,将其融入课堂教学中,实现英语教育的变革与创新。本文将围绕现代信息技术在英语课堂教学中的应用进行研究分析。 关键词:现代信息技术;高中英语;应用策略 中图分类号:G633.41文献
摘要:信息化的发展,改变了多个行业的运行模式。在新冠疫情防控特殊时期,也改变了大、中小学生学习方式。目前,网课已成为当下学生学习的主要渠道之一,教育行政部门也积极开展惠民工程,组织名优教师利用周末、寒暑假的名师在线课堂,为学生提供智慧课堂。基于大部分初中学生离开了老师面对面的讲授、点拨、帮助,缺少了他律因素,加上其独立听课习惯、作业习惯尚未形成,线上教学出现了许多亟待解决的问题。其中,教师的作业设
摘要:信息技术课程教学方式与其他学科存在一定的差异,主要以实践方式为主,同时具备较强的时代性及新颖性,是大部分学生比较喜欢的课程之一。但是信息技术课程本身的教学内容比较全面,加之学生的接触较少,导致部分学生理解能力和学习效果不是十分理想。本文将通过结合学生生活经验设计教学方案、充分挖掘生活中信息技术元素等多项措施,对初中信息技术生活化教学策略进行分析和探究。 关键词:信息技术;生活化;教学策略
摘要:在现代教育技术不断发展与进步的背景下,多媒体教育技术已经应用到了初中物理的教学课堂中,同时随着新课程改革的不断深入推进,在物理教学中应用多媒体技术已成为一种教育趋势。初中阶段的学生第一次接触到物理学科,在学习的过程中难免会出现一些学习问题。本文结合当前初中物理的教学现状,从多媒体技术的应用角度出发,总结几点教学策略和方法,希望对广大教育工作者提供帮助和参考。 关键词:多媒体技术;初中物理;
摘要:预防学生的心理健康问题,减少学生的心理健康问题是目前社会高度重视的问题。通过优化社会环境,加强学校对学生的心理健康教育,提高家长素质等各个方面减少学生的心理健康问题。本文针对高中生心理健康问题的类型,影响因素等进行分析,探讨出加强高中生心理健康发展的措施。 关键词:高中生;心理健康;现状与对策 中图分类号:G633.98文献标识码:A文章编号:1992-7711(2021)13-127
摘要:高中生有着更强的自我表现欲望,同时青春期的学生也有着较为独特的身心发展特征。面对高中生青春期发展与艰苦学习之间的矛盾冲突,学校教育工作要分析高中生的学习特征,把握高中阶段的人才培养目标,以有效的青春教育实施路径既促进学生身心健康发展,也使高中生在高中阶段健康快乐地成长。 关键词:高中生;青春教育;途径 中图分类号:G633.98文献标识码:A文章编号:1992-7711(2021)13-