摘要:为了应对新一轮产业变革,职业学校要与企业协同育人,共享资源,共建课程、实训平台,引企入校,订单培养,构建校企协同育人机制,创建产业学院,产教深度融合,打造校企命运共同体。 关键词:新工科;双元五共;校企;协同育人 中图分类号:G718.5文献标识码:A文章编号:1992-7711(2021)17-004 校企双元协同育人,共建课程体系,共享技术资源,共搭实训、创新平台,共建校中厂,共设
摘要:幼师教育要注重内涵发展,引导学生走进本土“文化场”。通过校本化的美术课程活动,积极做好优秀传统文化的传承,鲜明发展幼师水墨画教学特色,促进自由探索、自历体验、自主建构水墨学习的文化意义,促进学生更全面的发展。 关键词:阳羡文化;水墨课程 中图分类号:G718.5文献标识码:A文章编号:1992-7711(2021)17-005 本土文化不仅是个体认知最自然、最亲近的“成长土壤”,而且是
摘要:在西部地区乡村学校开展天文活动是一项非常重要的教学内容。天文活动能丰富学生的知识和眼界,使学生接受爱国主义的熏陶、对国家在天文方面获得的成果感到敬佩。考虑到西部地区乡村学校的实际情况,应对开展天文活动的有效方式进行深入探究,找到开展高效天文活动的方法,进一步提升整体活动的质量。 关键词:西部地区;乡村学校;天文活动;开展策略 中图分类号:G632.3文献标识码:A文章编号:1992-77
摘要:随着新时期强军建设的需要,当代大学生携笔从戎的人数不断增多,退伍回来的大学生也越来越多,若能形成部队、政府、学校、家庭以及学生自身五位一体的社会共同关注体系,肩负各自应负的责任,则能降低退伍高职学生的辍学率,使高职学生在报效祖国后拥有一个光明的未来。 关键词:高职学生;退伍;辍学;对策 中图分类号:G715 文献标识码:A文章编号:1992-7711(2021)17-009 响应祖国的
摘要:以陶行知“教学做合一”理念为指导,结合当前初中语文综合性学习的现状,针对具体教学实践中存在的问题,探索“教学做合一”在初中语文综合性学习中的深度落实之路。 关键词:教学做合一;综合性学习;现状;问题与建议 中图分类号:G632.42文献标识码:A文章编号:1992-7711(2021)17-011 一、“教学做合一”理念的阐释 “教学做合一”是陶行知“生活教育”理论的教学论思想。要讨
摘要:真实情境的议题具有真实性、复杂性、互动性等特点。近几年来,真实情境议题教学在道德与法治教学中使用频率较高,对道德与法治教学的开设有着重要的作用和意义。实际教学当中可以发现,如果教师没有按照真实情境开展议题设计,学生面对问题时无法进行有效的知识迁移,实际的教学效果则并不理想。所以,真实情境的议题研究在道德与法治教学中发挥着重要作用,并且对学生核心素养的培养也起到促进作用。 关键词:真实情境;
摘要:高中阶段,语文学科对学生未来的需求和发展具有重要作用,因此,教师有必要为学生提供更加优良的学习环境和学习条件,使学生通过语文课堂不断提升自身的语文素养和学习能力。语文教学中,教师要针对具体的文章内容和学生的学习需求来进行教学内容的设计,让学生能够更加高效地完成相应的学习任务和学习目标。教学过程中,教师可以添加一些具有趣味性的内容,增加学生的学习主动性,使其逐渐意识到学习语文的乐趣。只有这样,
摘要:历史跨学科教学思想是以历史学科为载体,与其他学科相交叉,运用多学科的相关知识,更好地掌握历史知识、拓宽思路,发展学生的综合能力。跨学科教学需要教师的精心预设,也需要教师智慧地把握生成,以体验与探究、反思与感悟促进学生史学素养的发展。本文立足跨学科教学的基本理念,按照目前高中历史教育的要求提高学生综合能力,提出了具体的针对性建议,以期能在走进和走出历史的过程中,实现“促进学生全面发展”的终极目
摘要:根据新课改要求,初中语文既要教授语文相关知识,又要在课堂上培养学生的学科核心素养,提高语文综合素质和运用能力,这对初中语文课堂的有效性提出了更高要求。对此,本文主要从课程形式、加强自主学习、引入相关活动入手,探讨增强语文课堂活力和有效性,赋予语文课堂魅力的策略。 关键词:初中语文;课堂活力;策略 中图分类号:G633.3文献标识码:A文章编号:1992-7711(2021)17-017
摘要:随着新课改的推进,广大教育工作者积极进行教学方法改革,以此来激发学生对知识的兴趣,进而提高教学质量,实现学生综合素养全面发展。本文据此针对初中地理教学的“以图导学”教学模式在课堂上的实际应用进行具体分析。 关键词:初中地理;以图导学;实施策略 中图分类号:G633.55文献标识码:A文章编号:1992-7711(2021)17-019 一、“以图导学”引出教学内容 地理作为一种严谨、
摘要:本文首先简析了个性化阅读的概念,确立研究基点;然后详细阐述个性化阅读策略的科学构建:以人的发展为目标、以人的喜好为过程、以人的能力为基点;最后详细论述个性化阅读策略的有效运用:以欣赏的态度去阅读、以学生的个性去阅读、以教师的辅助去阅读,以此完成本次研究。 关键词:个性化阅读;教学策略;有效运用;初中语文 中图分类号:G633.33文献标识码:A文章编号:1992-7711(2021)17
摘要:为进一步优化育人环境,提高学生的道德素养,我校通过打造德育体系,创新德育课程等方式来夯实立德树人的实践基础。文明礼仪教育作为德育的重要组成部分正在我校通过多种途径加以落实、落细、落小。 关键词:文明礼仪;德育体系;育人 中图分类号:G631 文献标识码:A文章编号:1992-7711(2021)17-021 盐城市大冈镇是千年古镇,历史文化悠久,至今仍保留着许多非物质文化遗产,自古崇文
摘要:习近平总书记在《致中国少年先锋队建队70周年的贺信》中提到“70年来,在党的领导下,少先队坚持组织教育、自主教育、实践教育相统一,为党和人民事业薪火相传做出重要贡献。”这不仅是对少先队组织70年历史的褒奖与肯定,也是对少先队今后组织与发展提出的殷切希望和指导方向。因此,在今后少先队教育的开展中,自主教育应该放到关键的位置上,对于自主教育开展的方法和有效性也应该进行深入的探究。 关键词:少先
摘要:高中教育阶段,教师将职业生涯规划教育同语文学科教学二者有机融合,除可有助于学生学科核心素养的形成外,还可帮助学生清晰认知社会职业,明确自身今后发展方向,积极改正自身存在的不足,有助于大幅度提升社会适应能力。本文即围绕生涯规划教育在高中语文中的渗透展开探讨,望借此为学生在未来社会中获得长足发展提供参考。 关键词:职业生涯规划;高中语文;渗透策略 中图分类号:G633.3文献标识码:A文章编
摘要:陶行知教育思想能够帮助教师更好地组织学科教学。初中英语教师应对其教育思想展开深入的解读,然后结合教学实际对其展开科学合理的应用和渗透,以此来增强教学效果,推动学生各方面素质和能力的不断提升,促使英语教学效益高质量生成。 关键词:陶行知;初中英语;生活教育;教学做合一 中图分类号:G633.4文献标识码:A文章编号:1992-7711(2021)17-025 初中英语课程属于基础教育中一
摘要:在初中历史教学中,历史解释能力作为学生核心素养的能力之一,是此课程的重要内容。历史解释能力的培养不仅能够让学生获取历史信息,明确史实内涵,更能够培养学生把握历史发展基本规律、分析和解释历史问题的能力。本文首先分析了新课改下培养初中学生历史解释能力的意义,在此基础上着重探讨了培养初中学生历史解释能力的策略。 关键词:新课改;初中历史;解释能力;培养策略 中图分类号:G633.51文献标识码
摘要:文言文知识是学习中华传统文化的主要手段之一,很多祖先的著作都是通过文言文记录下来的,为继承和发扬中华民族的优秀传统文化,提高中学生的文化修养,研究文言文阅读教学的有效性就显得尤为重要。 关键词:初中文言文;阅读教学;有效性 中图分类号:G633.33文献标识码:A文章编号:1992-7711(2021)17-027 文言文对初中学生来说相对陌生且难以理解,学生学习时难免会有抵触心理。因
摘要:发展学生思维是新课改背景下初中地理教学的重要内容,辩证思维则是学生思维品质提升的根基,决定其能否透过事物现象,通过认知事物的矛盾及内在变化过程认识并抵达事物的本质。基于此,文章结合对辩证思维的思考与实践,从辩证素材挖掘、创设和谐氛围、设置有效提问、组织多样化教学活动、完善教学评价五个方面探究初中地理教学中培养学生辩证思维的策略。 关键词:初中地理教学;辩证思维 中图分类号:G633.55
摘要:初中化学涉及的实验较多,理论性以及实践性较强,较难理解。化学教师可借助互动式教学,让学生在交流探讨、观点碰撞中提高化学学习的积极性,提升化学知识的理解水平。此外,还可以在生态课堂中利用化学实验内容对学生展开化学教学,提升学生的化学水平及化学综合素养。 关键词:初中化学;生态课堂;互动教学;运用策略 中图分类号:G633.8文献标识码:A文章编号:1992-7711(2021)17-029
摘要:物理学科是一门与现实生活关联较紧密的自然科学,生活化教学在初中物理教学中的应用与渗透可以在物理与生活之间架设互通桥梁,使学生在深入观察生活现象、有效借助生活素材、充分感知生活特质的基础上高效参与物理知识学习,获得发展需要的满足与认知能力的提升。 关键词:生活化教学;辅助教学;初中物理 中图分类号:G633.7文献标识码:A文章编号:1992-7711(2021)17-030 初中物理教
摘要:化学课堂教学“生活化”能帮助学生深入理解化学与生活之间的关联性,提升学生的化学学习能力以及参与化学课堂与实验课程的主观能动性,增强学生在抽象思维、化学思维方面的能力。本文简要分析了高中化学课堂生活化教学的策略,期望能为相关化学教学人员的教学工作提供一定帮助。 关键词:高中化学;生活化教学;策略 中图分类号:G633.8文献标识码:A文章编号:1992-7711(2021)17-031
摘要:素质教育的推行强调对学生综合素质的培养。初中语文的教学工作应从提升学生的语言构建能力、审美鉴赏能力、逻辑思维能力、文化理解能力四个维度出发,使语文课堂变得生动活泼,营造轻松愉悦的学习氛围,增加学生课堂参与的机会。因此,加强语文互动教学十分必要。本文主要从创设竞争互动活动及结合生活实例两方面探讨互动教学策略,以期对提升初中语文课堂的教学质量有所帮助。 关键词:初中语文;互动教学;构建方法
摘要:初中历史教学中学生问题意识的培养,可以让学生在问题的驱动下进行师生互动,开展知识探究,实现思维碰撞,以达到提升课堂效率、促进学生认知迁移的目的。因此,教师在落实课堂教学指导时,应以培养学生的问题意识为引领,加强对课堂提问的设计,在问题的辅助下不断拓宽、优化创新教学开展的方式、途径、手段,使学生在历史问题的驱使下积极参与历史知识的学习、历史现象的分析、历史事件的认知,带着更为浓厚的兴趣与饱满的
摘要:随着新课改的大力推进,阅读教学越来越受到教师的重视。语文阅读材料在中考中所占的比例逐年增加。阅读教学不仅可以提高学生的阅读兴趣,而且可以使其精神和灵魂得到升华。然而,中学语文阅读的现状与《中学课程标准》的要求相差甚远,尤其是当前电子产品的泛滥,对名著阅读教学产生很大的冲击力,利用名著导读提高学生的阅读能力和写作能力是语文核心素养的培养目标,也是提高学生综合素养的重要措施,需要语文教师正确的引
摘要:通过教学实际,从创设情境、设计探究、学以致用三个方面将“从生活走向物理,从物理走向社会”这一理念渗透到教学中,不仅可以让学生感受到生活中处处有物理,还可以激发学生的学习兴趣,增强学习的主观能动性。 关键词:生活与物理;问题情境;科学探究;学以致用 中图分类号:G633.7文献标识码:A文章编号:1992-7711(2021)17-036 初中物理新课程标准提倡“从生活走向物理,从物理走
摘要:写作能力对中职学生就业以及后续的发展有重要的影响。许多工作岗位对员工的写作能力有程度不一的要求,但写作能力的提升不是一蹴而就的,需要久久为功。从实践活动中提炼写作主题、实施开放式的作文教学、养成运用修辞的习惯、建立比较完善的作文评价体系等,都是提高中职学生写作能力的有效途径。 关键词:中职作文教学;实践活动;开放写作;修辞范例;评价体系 中图分类号:G712 文献标识码:A文章编号:19
摘要:新课改要求教师在教学过程中加强锻炼学生的自主学习能力,提倡“自主、合作、探究”的教学模式,发挥学生在学习过程中的主观能动性。因此在课堂组织上,教师可以采用小组合作的教学模式,用以锻炼学生的学习能力。小组合作学习是当前常用的教学手段,能够最大限度地激发学生的学习兴趣,锻炼学生的集体荣誉感和合作探究精神。本文将以高中英语教学为例,讨论在教学过程中如何有效融入小组合作学习,为广大教育工作者提供新的
摘要:在初中几何教学中,学生思维能力的培养显得尤为重要。教师可运用多媒体等手段搭建有利于教学的情境,最大化激发学生的学习兴趣,教授给学生合理的方法以解决实际问题,引导学生多维度思考问题并发散其思维,从而提高学生的解题能力。 关键词:初中几何;学习能力;逻辑思维 中图分类号:G633.63文献标识码:A文章编号:1992-7711(2021)17-040 初中几何教学在初中数学课中占据比例较大
摘要:本文首先阐述综合思维的概念,以此确立研究基点;然后简述培养高中生综合思维的重要性,以此展示研究价值;最后详细论述如何借助新思维、新理念和新方法将综合思维科学应用于高中地理教学中。 关键词:综合思维;高中地理教学;应用 中图分类号:G633.5文献标识码:A文章编号:1992-7711(2021)17-041 综合思维是指教师在教学过程中多角度、多方面地审视、分析、研究某一认知对象,然后
摘要:随着素质教育理念的进一步深化,音乐这门学科所具备的艺术教育价值逐渐得到了民众的认可。在初中开展音乐教学可使学生对音乐艺术有初步的认知,提升学生的音乐素养和审美情趣,拓展学生的音乐专业技能,为日后成为优秀的艺术人才奠定基础。因此,探索初中音乐教学的策略,让音乐之花在学生心中绽放,是初中音乐教学的研究重点。 关键词:音乐教学;初中音乐;教学提升 中图分类号:G633.95文献标识码:A文章编
摘要:初中生的课余阅读活动以碎片式的浅阅读为主,深度和广度不足。对此,初中语文教师需高度重视并予以正确引导,使学生的阅读能由浅入深,逐步“吃透”书本内容。整本书阅读教学是提升学生阅读技能的有效途径,可以拓宽阅读的覆盖面,弥补学生浅阅读方式的不足,下文将对此做具体探讨。 关键词:初中语文;整本书阅读;教学策略 中图分类号:G633.33文献标识码:A文章编号:1992-7711(2021)17-
摘要:本文首先阐述新课程改革对物理教学的要求,确立研究基点;然后从优化认知状态、优化认知过程、优化认知评价三个方面详细论述提升高中物理教学实效性的科学策略;最后概述提升高中物理教学实效性应注意的问题。 关键词:新课程改革;高中物理教学;实效性 中图分类号:G633.7文献标识码:A文章编号:1992-7711(2021)17-044 随着新课程改革的大力推进,积极探究提升课堂教学实效性的科学
摘要:初中数学涉及“数”与“形”两大知识板块,学生对这两个板块的理解常常要跨越不同的思维模式,而采用“数形结合”的教学理念则可有效整合这两种思维,使其成为促进学生灵活运用两大板块知识和技能的强劲助力。 关键词:初中数学;数形结合;应用 中图分类号:G633.6文献标识码:A文章编号:1992-7711(2021)17-045 数学是一门基础学科,由于学科本身的性质及较以往知识容量和难度的增大
摘要:语文是学习各科的基点,承载着传承中华文化知识的重要使命,语文教学改革一直是教育界关注的重点。初中语文教师要不断更新传统教育理念,改进教学模式,提升教学质量,提升学生科学文化素养,使初中语文课程绽放青春的魅力,不断向前发展。 关键词:初中语文课程;绽放活力;途径 中图分类号:G633.3文献标识码:A文章编号:1992-7711(2021)17-046 语文是社会精神的产物,在人类日常生
摘要:初中化学对学生的问题探究能力与问题解决能力的要求相对较高,教师如何在初中化学复习课堂当中采用更为恰当的教学方法来提升学生的复习效果,是化学教师需要不断探索的问题。 关键词:项目式学习;初中化学复习课;实践探究 中图分类号:G632.4文献标识码:A文章编号:1992-7711(2021)17-047 初中化学不太需要对知识点的死记硬背,更多的是依靠学生对知识点的理解来进行学习,复习课也
摘要:随着服装设计理念及前沿服装缝制工艺的不断更迭,传统的服装制图与服装缝制工艺教学逐渐暴露出了教材体系落后、实践教学环节薄弱、新旧工艺难以有效融合等问题,制约了学生服装缝制能力的提升。在此背景下,探索服装制图与服装缝制工艺的教改策略是很有必要且意义重大的。 关键词:服装制图;服装缝制工艺;教学改革 中图分类号:G712 文献标识码:A文章编号:1992-7711(2021)17-048 新
摘要:随着新课程改革的不断深入,教师的教学方式有了很大变化,信息技术在教学中的应用越来越广泛,对教学质量的提升有很大的促进作用。中职学校的思想政治教学必须要紧随时代的发展,注重课堂教学的信息化和现代化,在日常教学过程中不断创新,引入混合式教学模式,提升中职思想政治教学的有效性,发挥思想政治学科所具有的育人价值,培养学生正确的价值观念,促进学生全方位发展。本文主要分析信息化背景下中职思想政治课混合式
摘要:随着教育理念的不断改进,混合式教学逐渐成为教育的主流教学方法。本文概述了混合式教学的内涵,结合目前会计实训教学的现状,强调了在会计实训教学中实施混合式教学的积极影响,探讨了混合式教学在中职会计实训教学中的具体应用策略。 关键词:中职会计;混合式教学;实训教学 中图分类号:G712 文献标识码:A文章编号:1992-7711(2021)17-051 互联网的使用及大数据的普及给职业教育带
摘要:美术课堂教学是为了帮助学生欣赏艺术,了解艺术,进而提升学生的观察能力和审美能力,使学生感受艺术之美,全面提升综合素质。随着新课改的实施,初中美术课堂要在新形势下关注有效教学才能打造出高效的课堂,使学生对美术产生兴趣,提升审美素养。 关键词:初中美术;有效教学;优化策略 中图分类号:G633.95文献标识码:A文章编号:1992-7711(2021)17-053 初中生主要通过课堂教授的
摘要:基于新课改的实施,加强每一名学生的数学综合能力,促进学生在数学层面的全面发展是新课标实施的重要理念。在初中数学教学中开展分层教学,能切实保障每一名学生的学习权益,保证学生的学习质量和效率,让学生的知识收益最大化。同时,能够让教师的教学更具有针对性和实效性,促进教学质量的提升。 关键词:分层教学;初中数学;应用 中图分类号:G632.42文献标识码:A文章编号:1992-7711(2021
摘要:学科核心素养是学科育人价值的集中体现,是学生通过学科学习而逐步形成的正确价值观、必备品格和关键能力。通过贴近生活的故事启发培养学生的政治认同、科学精神、法治意识和公共参与的核心素养,为学生终身发展奠定良好基础。 关键词:高中政治;学科素养;故事 中图分类号:G633.25文献标识码:A文章编号:1992-7711(2021)17-056 学科核心素养的培养不是一蹴而就的,需要在平时的教
摘要:互联网+时代下,越来越多的现代化教学方式被应用到课堂上。高中语文教师在开展课堂教学活动时,要立足于核心素养的角度对传统的教育方式进行优化调整,指引学生在课堂学习中提高自身的核心素养,为学生的综合发展提供保障,下面对此进行分析。 关键词:互联网+;高中语文;核心素养 中图分类号:G633.3文献标识码:A文章编号:1992-7711(2021)17-057 随着教学改革的全面推进,高中语
摘要:核心素养是一种综合能力,如何培养学生的核心素养很大程度上和教学活动以及教师的教学能力息息相关,这就要求教师在教学过程中学会创新,有针对性地注重提高学生的关键能力和综合素养。具体到物理教学课堂上,教师在课前应该认真仔细地备课,掌握提问的难易程度,并给出各类预设的可能性问题,灵活调整把握问题,引导学生进行思考探索,激发学生对物理学科的学习兴趣。这里,我们通过对物理教师课堂提问的有效预设与课堂调控
摘要:新课标将落实核心素养作为重点内容,以培养核心素养为导向的教育理念逐渐被广大教育工作者所认识、熟知,希望可以通过核心素养的落实为社会、国家培养全面发展的人才。基于此,本文从初中生物核心素养的内涵入手,并进一步分析了初中生物核心素养培养的有效策略,以供参考。 关键词:初中生物;核心素养;培养;策略 中图分类号:G633.91文献标识码:A文章编号:1992-7711(2021)17-061
摘要:随着新课程改革的不断实施与推进,传统的教学模式和教学方法已经不适合当下学生的发展需求,社会需要的是在各个方面都能够协调发展的复合型人才。因此,在高中物理的教学实践中,如何渗透核心素养教育理念,提高物理课堂的有效性已成为重要的研究课题。笔者结合多年的高中物理教学经验,首先对高中物理核心素养的概念进行阐述,然后探讨基于核心素养下提高高中物理教学有效性的教学策略,以供广大教育工作者参考。 关键词
摘要:音乐是促进学生全面发展的重要途径,提升学生的音乐综合素养尤为重要。但在中职院校的音乐教学中,教师与学生普遍对音乐教育的关注度不高,音乐教学没有得到应有的重视,这是中职音乐教育存在的误区。音乐教学是不分职业特性的,无论从事何种职业都可感受到音乐教育的良好熏陶。因此,优化中职音乐教育,才能促进学生音乐素养的发展。 关键词:中职音乐;音乐素养;优化 中图分类号:G712 文献标识码:A文章编号
摘要:信息技术课堂教学不仅要重视学生信息素养、信息技术能力的提升,还要重视相关人文素养的渗透,才能提高学生的综合素质,塑造学生健全的人格。人文素养的渗透过程强调教师的以身作则和积极引导,还要讲究策略、方法,有针对性地改进信息技术课堂的教学模式。 关键词:人文素养;高中信息技术;课堂教学 中图分类号:G633.67文献标识码:A文章编号:1992-7711(2021)17-064 随着教育改革
摘要:本文针对问题驱动如何提升高中数学教学效果做积极尝试,在理解相关教学理论的基础上,分析问题驱动教学方法在实际教学中存在的问题及产生的原因,并尝试对几个关键点进行优化。 关键词:问题驱动;高中数学;有效性;探索尝试 中图分类号:G633.6文献标识码:A文章编号:1992-7711(2021)17-065 当前正在进行新一轮的教学改革,出现的突出问题就是新课标要求高、教材内容多、内容新且时
摘要:在初中道德与法治课的教学中,为了激发学生的学习兴趣,教师可以通过创设问题情境来激活课堂,提高效率。基于有意义的问题情境,教师应遵循学生的认知逻辑,创设有效的设问,促进学生深度思考,培育学生的核心素养,提高学生参与课堂的兴趣,以此形成良好的师生互动、生生互动的氛围,从而更好地以问题情境激活初中道德与法治课堂教学。 关键词:初中道德与法治;问题情境;创设方法 中图分类号:G633.25文献标
摘要:高中语文主题阅读以教材单元主题为主线,整合课内外阅读资源,根据学生的认知与兴趣特点及各个阅读主题群的内容与结构等构建差异化、针对性主题阅读模式。现结合实际教学经验探究高中语文主题阅读教学的有效策略,以供参考。 关键词:高中语文;主题阅读;有效策略 中图分类号:G633.33文献标识码:A文章编号:1992-7711(2021)17-068 高中语文主题阅读教学的要义在于整合课内外阅读资
摘要:高中数学作为重要的学科之一,课程紧、内容多,容易给学生造成一定的压力。而高中数学课程的有效提问模式能够更好地启发学生,增强学生的思考能力,创造更浓厚的学习氛围。本文将从高中数学课程模式发展的现状以及促进新课改下高中数学课程提问模式的有效措施、意义来进行阐述。 关键词:新课改;高中数学课程;提问模式;有效措施 中图分类号:G633.6文献标识码:A文章编号:1992-7711(2021)1
摘要:素材的积累是写好作文的关键,在初中写作教学中,教师要注重学生观察能力、思维能力、语言表达能力的培养,引导学生积累素材,扎实打好语文基础,实现学生写作水平的提升。本文,作者首先对语文科目中写作素材积累的重要性和存在的问题做了简要分析,然后结合教学实际提出了几点具体措施。 关键词:初中语文;写作教学;写作素材;积累方法 中图分类号:G633.34文献标识码:A文章编号:1992-7711(2
摘要:深度学习是学生在教师的引领下,积极参与教学活动、体验成功带来的喜悦并最终获得长足发展的一个学习过程。学生的自主学习在这个过程中尤为重要。教师可以创设合适的情境、设计相应的变式活动并利用课堂生成资源去激发、促进、提升学生的深度学习。 关键词:深度;探究;数学 中图分类号:G633.6文献标识码:A文章编号:1992-7711(2021)17-071 深度学习也称为深层学习。在浅层学习的基
摘要:现代科技教育背景下,我国的教育事业同以往相比取得了突飞猛进的提升。在此背景下,教师在进行高中地理教学的过程中,需要紧随时代发展,运用更多现代化教学设备来提升学生学习地理知识的积极性以及课堂教学效率。本文首先对高中地理教学现状进行了分析,在此基础上着重探讨了培养学生地图应用技能的有效策略。 关键词:高中地理;地图应用;有效策略 中图分类号:G633.55文献标识码:A文章编号:1992-7
摘要:新课程改革的实施和素质教育的全面推进对数学教师的教学提出了新的要求:教学形式要多样,教学内容要具有针对性。高中数学的新方针是以学生为本,以学生为中心,发挥学生潜在优势,增强对数学知识的应用能力,努力形成学生自己的数学知识结构网。为此,教师要改变传统的教学方式,优化教学方法,创设教学情境,强调学生的积极参与,提高学习数学的积极性,确保课堂教学的有效性。 关键词:新课程背景;高中数学;有效教学
摘要:在传统的初中语文阅读教学中,教师将大部分的时间和精力都花费在提高学生成绩上,一切教学活动和教学目标都向考试靠拢,最终导致学生的学习效果不理想,课堂教学效率无法得到有效提升。随着素质教育的开展,教师也应当积极转变教学理念,探索符合学生在初中阶段全面发展的教学模式,以提高学生阅读思维能力作为主要阅读教学目标。 关键词:初中语文;阅读思维能力;培养 中图分类号:G633.33文献标识码:A文章
摘要:分层递进教学作为一种有效的教学策略,在初中化学教学中的运用越来越广泛。它以学生的个体差异和自身特点为基础,有针对性地进行教学活动,近年来一直受到教师们的追捧。本文结合分层递进教学的现状,探讨如何将这一教学策略更有效地运用到初中化学的教学中,从学习目标、学习内容、课堂探究三个方面作具体探讨,以缩小学生之间的差距,提高他们的学习效率,从而达到提升初中化学教学质量的目的。 关键词:分层递进教学;
摘要:伴随时代变化,我国传统文化教育得到重视,语文学科在教育中占非常重要的位置。本文通过阅读促进写作的教学模式进行探讨,融合目前初中古诗词阅读教学中的现实情况,具体分析古诗词阅读教学对写作能力发展的优势以及可操作性。 关键词:初中;古诗词阅读;写作;融合策略 中图分类号:G633.34文献标识码:A文章编号:1992-7711(2021)17-076 中国历史丰富久远,语文在社会实践以及日常
摘要:部编初中历史教材和高中《纲要》从整体上来讲,都体现了编者很深刻的专业思想,有利于培养学生在不同阶段形成不同程度的学科综合素养。作为历史教师,要加强学习与钻研,将教材文字表达进行有效的立意升华,开展针对性教学,从思维培养的角度顺利促进初高中历史衔接教学,以不断推进历史教学效益的提升和学生学科素养的形成。 关键词:思维培养;历史新教材;有效衔接 中图分类号:G633.51文献标识码:A文章编
摘要:文章鉴赏是高中阶段语文教学的重要教学方向,其根本目标是帮助学生理解文章,感受其中的内涵,掌握其写作手法和表现方式,促进学生语文综合素养的提升。本文将通过解读文章标题、明确创作意图、品味文章情感、阅读文章内容等对高中语文写景散文教学鉴赏方法进行分析及探究。 关键词:高中语文;写景散文;鉴赏方法 中图分类号:G633.34文献标识码:A文章编号:1992-7711(2021)17-078
摘要:在中学音乐教学中,柯达伊教学法具有重要地位,尤其是在合唱训练方面,其理论体系相对完善,对初中阶段歌唱教学的指导作用明显。为提升中学生艺术素养,可利用柯达伊教学法展开读谱、节奏和音准等方面的教学,不断提高学生的演唱水平。 关键词:柯达伊教学法;初中音乐;教学;应用 中图分类号:G633.95文献标识码:A文章编号:1992-7711(2021)17-079 柯达伊教学法最初是由匈牙利音乐
摘要:化学实验是一项能够帮助学生加深对化学的认识的重要课程内容,它能够培养和提升学生通过实践活动探究问题的能力。学生亲自操作,把书本上的知识通过实践演练一遍,从而对化学知识有更深一层的体会。本文就目前高中化学课堂中如何开展实验教学进行具体分析,总结出了一些策略供大家参读。 关键词:高中化学;演示实验;趣味导入;放大细节;直观演示 中图分类号:G633.8文献标识码:A文章编号:1992-771
摘要:初中物理知识的理解主要是通过实验来达成的,实验知识多而零碎,对学生的理解能力要求较高。物理教师要不断创新实验教学方法,使学生对实验产生兴趣,不断探索所学知识,这样,学生的探索意识及创新能力才能得到锻炼,物理课堂的教学质量才能得到相应提升。 关键词:初中物理实验;教学方法;创新 中图分类号:G633.7文献标识码:A文章编号:1992-7711(2021)17-081 在初中物理教学中,
摘要:节奏是音乐的灵魂,每一段音乐的形成,除了音符的起伏,还需要节奏的串联,节奏对于音乐教学具有十分重要的作用。初中音乐教学除了要让学生掌握正确的识谱能力和音律知识外,对于节奏的掌握也尤其重要。然而,当前初中音乐教学中节奏教学仍存在一些问题。本文将结合节奏教学在初中音乐教学中的价值,对初中音乐教学中节奏律动训练方法进行研究,并提出相应的科学方法供各位参考。 关键词:初中音乐;节奏律动;训练方法
摘要:解题教学不能仅仅是解答数学题目,不应只追求所谓的“技巧”和“解题术”,教学中要抓住思维的主线,突出思维的共性,渗透数学的观点,培养学生解决数学问题的能力。 关键词:解题;数学;思维 中图分类号:G633.6文献标识码:A文章编号:1992-7711(2021)17-083 解题教学是教学中最为常见的教学组织形式,教学的定位不能只局限于解答数学题目,仅追求所谓的“技巧”和“解题术”,要恰
摘要:初中阶段是学生形成人生观和价值观的重要阶段,政治教学是初中阶段教学的重点学科之一。通过政治课堂能够培养学生完善的人格,开拓学生的视野,形成健康的心理,最终拥有良好的价值观。基于此,在新时代的教育背景下,初中政治课堂逐渐成为重点教学内容,本文就案例教学法在初中政治课堂中的运用进行探究,供广大教育工作者参考。 关键词:案例教学法;初中政治;运用策略 中图分类号:G633.2文献标识码:A文章
摘要:通过党史时政的教学,培养初中学生的核心素养,探析时政教学的实施策略,落实立德树人的根本任务。本文从三方面探析,一是以素养为意,体现思想渗透策略。本课在议题引入、情境创设的基础上,注重学生核心素养的培养。二是以素养为重,感受情感体验策略。围绕主题展开教学;引导学生总结知识要点,形成核心素养;让学生在情境创设中引领正确价值导向。三是内化素养,培养学生必备品格和关键能力。只要我们始终用至尚至美的教
摘要:本文紧扣“项目化学习”的五大步骤,以“如何保护金属资源”为驱动性问题,设计了“金属资源的保护”这一课题的项目化学习课例。 关键词:项目化学习;化学教学;金属;保护 中图分类号:G632.42文献标识码:A文章编号:1992-7711(2021)17-087 一、项目化学习简介 项目化学习源自杜威“做中学”的经验学习:以学生为中心,通过教师引导,学生主动探索现实问题,获得更深刻的知识和
摘要:高三学生在语文主观题的答题过程中,往往存在做题赶、忽略题干、原文找不到、阅读思路受局限、角度打不开、答非所问等问题。因此,笔者根据学生一轮复习中的困惑,探究语文主观题“提高满分率”的最佳方法,从“二切一文”“N+2”角度,带领学生思考。 关键词:二切一文;N+2;高三语文;主观题 中图分类号:G633.33文献标识码:A文章编号:1992-7711(2021)17-088 师:同学们,
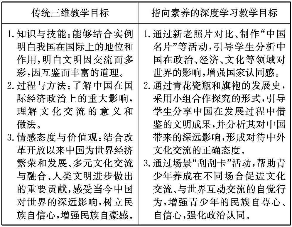
摘要:在新课程理念的指导下,“深度学习”被广泛应用于道德与法治课堂教学中。本文从初中道德与法治课的学科本质出发,以《与世界深度互动》为例,对“深度学习”进行了学科范畴内的解读,从课堂教学环节的设置进行了多角度分析。结合深度学习理论,指出深度学习真实发生需要优化教学环节,通过目标设置、真实情境、驱动任务、具体问题及行知活动等方式,达成润泽心灵、升华情感、提升价值观的目的,使道德与法治有意无痕的德育渗
摘要:课外阅读在提高学生阅读能力、认知能力,开阔学生视野等方面有积极作用。高中阶段有高考的压力,教师同样应向学生推荐一些比较著名的课外读物,鼓励学生在阅读中提高自身的综合素质。本文从高中学生课外阅读的现状和作用出发,以《苏东坡传》为例,对课外阅读在促进高中学生精神成长方面的价值进行了讨论。 关键词:课外阅读;高中学生;精神成长 中图分类号:G633.33文献标识码:A文章编号:1992-771
摘要:本文以“电容器的充放电”实验为例,在课堂中通过观察分析,找出不同电容器构造的特点,合作交流,制定探究电容器充放电的方案,观察实验汇报结果,提出问题,合作交流解决问题等方式多方面渗透科学探究能力的培养,以提升学生的学科思维品质,促进物理学科核心素养的形成。 关键词:电容器充放电;科学探究能力;合作交流 中图分类号:G633.7文献标识码:A文章编号:1992-7711(2021)17-09
摘要:在《对数函数的图象和性质》一课的教学中,学生提出从指、对数函数互为反函数的角度展开研究。指数与对数本质是同一数量关系,正是本单元的“大观念”,教师积极回应学生的思路,优化调整原有设计,在关键处、疑难处设计问题串,让全体学生充分活动思考,从而使其数学素养得到发展。 关键词:对数函数;反函数;学生思路;问题串 中图分类号:G633.6文献标识码:A文章编号:1992-7711(2021)17
摘要:在新时代背景下,学生核心素养的培养至关重要。本文以“烃的含氧衍生物”为例,简要说明单元教学法在培养学生素养和能力方面的设计与实施,以期对高中化学开展单元教学有所启迪。 关键词:核心素养;单元教学;设计与实践 中图分类号:G633.8文献标识码:A文章编号:1992-7711(2021)17-093 长期以来,高中化学教学只注重零散知识点的教学,忽略了化学知识之间的内在联系和系统化知识体
摘要:学习兴趣在某种程度上是学生主动学习的原动力,如何激发学生的学习兴趣成为各学段教师的难题。初中数学具有较高的抽象性、严密的逻辑性,这导致很多学生缺乏学习数学的兴趣。本文就如何培养初中生数学学习的兴趣提出了一些策略,如教学方法多元化、建立良好的师生关系、善于利用多媒体教学等。通过这些举措大幅优化课堂教学效率,提升学生的学习效果。 关键词:初中数学;教学方法;师生关系;多媒体教学 中图分类号:
摘要:初中是学生成长的重要阶段。在初中阶段,大部分学生开始进入青春期,无论是身体、性格还是心理,都会出现较大幅度的变化。并且,很多学生在初中阶段会呈现出明显的逆反思维,面对家长以及教师的教诲,很容易产生抵触情绪,甚至会形成过于紧张的关系。初中班主任是与学生接触最为频繁的一个群体,会直接影响学生的成长。基于此,本文将对初中班主任应该如何实施管理工作,与学生展开有效沟通进行分析。 关键词:初中班主任
摘要:基于教学评价与学生元认知能力的关系,引出了高中化学教学评价中学生元认知能力的培养措施,从丰富评价指标、主体评价、利用“复盘”、评价教学效果四方面阐释了元认知能力培养的方法。在教学评价中培养学生元认知能力可帮助学生转变学习方式,走出模仿学习的困境,让学生在认知的基础上发现认知边界,从而突破限制,从感知、记忆与思维的升华中提高学习成效。 关键词:高中化学;教学评价;元认知;培养措施 中图分类
摘要:初中英语教学需要结合新课标要求以及学生的实际发展特点,帮助学生掌握英语知识和阅读技巧。随着“微”时代的到来,微课成为教师教学模式和教学方法创新的必然趋势。 关键词:微课;初中英语;线上阅读教学;实证研究 中图分类号:G633.41文献标识码:A文章编号:1992-7711(2021)17-099 一、初中英语线上阅读教学中存在的主要问题 英语阅读教学是整个英语教学的重点和关键。虽说初
摘要:微课是现代教育技术不断发展和进步的成果,是互联网远程教学模式下出现的一种新形式,在初中语文课堂中被广泛使用。将微课应用到初中语文的课堂教学环节是一种新型的教学策略,能够打破教学时间和空间的限制,丰富课堂教学内容,进而提高教学效率。 关键词:初中语文;微课;运用策略 中图分类号:G633.3文献标识码:A文章编号:1992-7711(2021)17-100 在初中语文教学中,微课能够把书
摘要:受力分析就是明确受力对象后,把它从周围物体中隔离出来,按照一定的规律顺序先后画出所受的力,先分析场力和弹力,再分析摩擦力的过程。受力分析是物理力学的基础,归纳受力分析的方法能帮助学生快速入门,准确理解相关知识。 关键词:画受力;摩擦力;场力;弹力 中图分类号:G633.7文献标识码:A文章编号:1992-7711(2021)17-101 在高中物理的学习中,能否进行正确的受力分析是解决
摘要:一个学生要想获得全面发展,不仅要掌握一定的技术知识,还要培养和提升审美能力。特别是在现代的教育环境中,对学生进行美育教育必不可少。 关键词:中学英语;课堂教学;美育教育 中图分类号:G633.41文献标识码:A文章编号:1992-7711(2021)17-102 美育是中学教育的有机组成部分,作为中学教育重要组成部分的英语教学,也担负着对学生进行美育教育的重要任务。在英语教学过程中,除
摘要:苏霍姆林斯基曾说:“只有能够激发学生去进行自我教育的教育,才是真正的教育。”学校教育的最高境界是实现学生的自主管理,同样,寄宿生住校的最大收获就是在“体验”中唤醒自主管理的内驱力,激发自我发展的原动力,实现真正的自我成长。 关键词:体验;寄宿生;自主管理;内驱力 中图分类号:G633.5文献标识码:A文章编号:1992-7711(2021)17-103 高中寄宿生是一个特殊的群体,他们
摘要:专业反思能力的提升是初中数学教师的必备技能以及专业素养。在反思过程中,教师可以梳理各个环节的教学效果,多角度进行分析,全面提升个人的专业反思能力及教学水平。本文结合教学目标、教学方法、教学内容及教学效果四个方面,对提升初中数学教师专业反思能力的有效策略进行全面分析。 关键词:初中;数学教师;反思能力;策略 中图分类号:G633.6文献标识码:A文章编号:1992-7711(2021)17
摘要:在当前的中考教育环境下,习题的多样性和复杂性是许多学生面临的难点。中考试题有很强的代表性,能够将初中知识完美融合其中,全方位考查学生的知识掌握程度。对试题的详细解析能够有效地提升学生的思维能力,达到深度学习的目的[1]。 关键词:中考试题;深度教学 中图分类号:G633.6文献标识码:A文章编号:1992-7711(2021)17-105 与小学数学不同,初中数学的知识较为复杂、专业性
摘要:微课已成为课堂教学的重要手段,教师可以使用微课导入课堂教学,在激发学生学习兴趣的同时让学生掌握物理基础知识;可以借助微课让学生回答问题,以提高课堂效率;还可以利用微课展开互动教学,以新思路、新方法分析物理现象。 关键词:初中物理;微课教学;有效性 中图分类号:G633.7文献标识码:A文章编号:1992-7711(2021)17-106 与传统的教学模式相比,微课可利用不超过10分钟的
摘要:职业培训旨在培养学生的职业技能和综合素质,语文教学对提高教育培训的整体质量起着重要作用。职校生的语文基础通常较弱,课程参与积极性不高。因此,中职语文教师必须结合学校实际,运用创新的教学策略提高学生学习语文的积极性。 关键词:职业教育;语文教学;创新策略 中图分类号:G718.3文献标识码:A文章编号:1992-7711(2021)17-107 中等职业学校的工作重点是培养学生的职业技能
摘要:初中生物以生物体和生命现象本身作为研究和教学内容,知识成分在某种意义上具有较强的抽象性,特别是一些微观方面的知识内容更需要通过学生的合理想象、联想才能形成具体认知,这对于刚刚进入初中阶段的学生而言有着较大的学习难度。不过随着科学技术的发展和普及,大量的现代化教学理念与设备已走入初中生物课堂,为有效解决上述问题提供了更多可能。所以,初中生物教师在课堂教学中应结合课程特点和学生的认知层级,充分利
摘要:在当前素质教育背景下,初中语文教学应当将培养学生良好的课外阅读意识、增强课外阅读能力作为教学目标,并且在课堂教学实施阶段要求学生积累阅读材料,养成良好的阅读习惯,让初中语文的教学符合新时代素质教育的要求。 关键词:初中语文;课外阅读;指导 中图分类号:G633.33文献标识码:A文章编号:1992-7711(2021)17-109 课外阅读是初中语文课外学习的主要内容,同时也是对课堂教
摘要:在体育篮球教学中融入游戏活动,能够营造出轻松愉悦的课堂氛围,激发学生的好奇心与好胜心,增强学生主动参与篮球活动的意识,使他们全身心地参与到课堂活动中,提升体育课堂的教学实效。本文就当前体育教学的现状与不足进行分析,并就游戏化教学模式在体育篮球教学中的应用路径做简单阐述,以供参考。 关键词:体育游戏;篮球教学;融入实践 中图分类号:G633.96文献标识码:A文章编号:1992-7711(
摘要:中职阶段的语文教学不仅要帮助学生掌握语文知识,还要让学生了解文章所蕴含的文化与精神。特别是在古诗词的教学中,教师需要更加重视传统文化的融入,让学生更好地理解古诗词中所表达的情感,进而有效促进传统文化的传承,同时大大提升学生的文化素养。基于此,本文简要分析了中职语文古诗词教学中传统文化的融入策略,希望能为相关教育工作者提供一定的参考与帮助。 关键词:古诗词教学;中职语文;传统文化;融入策略
摘要:教育教学与信息技术融合是当前教育发展的新趋势。基于微视频资源应用的重要性,探讨在高中物理教学中有效运用微视频资源的策略,对提升高中物理教学水平有积极的意义。 关键词:微视频资源;高中物理;应用 中图分类号:G633.7文献标识码:A文章编号:1992-7711(2021)17-112 高中物理知识比较抽象,学习难度大,有些知识很难用语言形象表述出来,而微课视频作为一种新型的教学资源,有
摘要:体育学科的教学关系到学生今后的成长和发展,体育教师要认识到体育教学的重要性,重视体育课前热身环节的开展,在课前热身中吸引学生的注意力,确保学生能够参与到体育课堂学习过程中,从而掌握健康知识和体育技能,提升自身的身体素质。本文主要分析如何提高体育课前热身活动的效率。 关键词:体育教学;课前热身;效率;提升策略 中图分类号:G712 文献标识码:A文章编号:1992-7711(2021)17
摘要:滑动变阻器是物理电学部分的一个重要仪器,近几年,高考设计的命题不仅对其直接或间接应用进行考查,而且还根据滑动变阻器的特点和应用,进行拓展性考查。笔者通过介绍滑动变阻器的原理和连接方法,对滑动变阻器的用法进行分析归纳,并让学生自己操作来体验滑动变阻器的使用,从而实现理论与实践的紧密结合,课堂与生活实践的有机融合,激发学生学物理的兴趣。 关键词:中学物理;滑动变阻器;应用 中图分类号:G63
摘要:新课程改革措施的实施为初中历史教学模式的改革与创新指明了方向。教师在初中历史教学中开展家国情怀教育,为初中学生传承和弘扬中华民族优秀传统文化提供了新的契机。因此,教师应该将初中历史教学与社会生活紧密联系在一起,组织学生开展特色文化活动,进而促进家国情怀教育的顺利开展。 关键词:初中历史教学;家国情怀;价值;策略 中图分类号:G633.51文献标识码:A文章编号:1992-7711(202
摘要:随着素质教育的不断发展,体育精神已成为高校体育教学中的重要内容,具有一定的教育功能和价值。而在高校体育教学中培养学生的体育精神,不仅对促进学生的全面发展有着重要作用,同时,也推动高校体育教育事业的不断发展。本文首先分析了高校体育教学的现状,在此基础上着重探讨了教学中体育精神的培养策略。 关键词:高校体育;体育精神;培养策略 中图分类号:G642 文献标识码:A文章编号:1992-7711
摘要:在初中教育阶段,学生的身心发展会受到教学活动的直接影响,教师重视对学生的情感教育并在语文教学中开展情感教育,已经成为初中语文教学的重点工作。从目前来看,情感教育在一定程度上能够改善当前语文教学中出现的问题。基于此,本文围绕情感教育在初中语文教学中渗透的策略展开研究,旨在为广大教学工作者提供借鉴和帮助。 关键词:初中语文;情感教育;渗透策略 中图分类号:G633.3文献标识码:A文章编号:
摘要:中职数学在中职院校所有公共基础必修课中占有重要地位,对学生以后的专业学习以及成长发展至关重要。在中职院校以课程思政为目标推进课堂教育教学改革,能加强各类课程和思政教育课程的有效融合,助推教学根本任务的完成,促进学生心智的成长和全方位发展。 关键词:中职数学;课程思政;案例 中图分类号:G711 文献标识码:A文章编号:1992-7711(2021)17-118 为了落实“立德树人”的根
摘要:在素质教育改革背景之下,立德树人成为主要的教育任务。整体来看,立德树人不仅是对学生提出的严格要求,同样也是对教师教育教学提出的严格要求。立德树人不仅要求教师应当为学生传授最基础的理论知识,还应当帮助学生树立正确的三观,明确数学学习的真谛,为今后学习奠定基础。下面,笔者将重点研究在立德树人背景下应当如何开展初中数学教学,以期为今后的教学提供参考。 关键词:立德树人;初中数学教学;策略 中图
摘要:历史是文化的传承、积累和扩展,学习历史可以使受教育者更好地理解过去,依据历史来行事,增进文化素养,提高思想道德水平,完善人格品质。但是,由于目前高中历史教学中的功能重点分布不均,导致公民意识教育的力度不够。基于此,本文将主要论述高中历史教学中对公民意识的渗透。 关键词:高中历史教学;公民意识;渗透 中图分类号:G631 文献标识码:A文章编号:1992-7711(2021)17-120
摘要:目前正处于应试教育向素质教育转型的关键时期,虽整体发展平稳,依然还存在较多问题。例如,在实际教学中,教师更多的还是以知识传授为主,并没有高度重视学生的情感体验,导致很多初中生存在德行分离的情况。一些教师虽清楚地认识到情感教育的作用,却不能将这种教育模式有效融入、渗透至教学中,以培养学生情感要素,激发学生生命潜能。 关键词:初中道德与法治;课堂教学;情感教育 中图分类号:G631 文献标识
摘要:适应社会对人才综合素质的要求越来越高的需要,学校教育在培养学生知识技能的同时,更应当注重学生德育素质的强化。初中阶段的教育是人才培养的重要阶段,积极开展初中班主任德育工作意义重大。受班主任观念滞后或与学生沟通少等因素的影响,德育工作的效果不尽理想,教师需加强实践经验总结,在德育目标与内容及形式等方面加强创新,以强化德育工作实效性。 关键词:初中班主任;德育工作;实效性;对策 中图分类号:
摘要:在当下互联网+的大时代背景下,教育教学也更要注重信息化的人才培养模式,带给学生更加高效的信息课程教学课堂。首先,教师要基于互联网+的教育教学背景之下,积极转变自身观念,创新教育教学方法,保证教育教学效果的不断提升,同时提高学生的信息能力和信息素养,实现学生的综合发展。而项目化的教学模式就是其中比较显著的教学手段,对于信息课程的教学而言有着十分重要的意义。所以,本文在此基础上探讨了如何在互联网
摘要:一场突如其来的新冠肺炎疫情,让线上教学模式迅速火热起来。与传统的教学模式相比较,线上教学模式改变了传统课堂的教学结构,形成以学生为中心,以问题为基础进行教学指导的开放式教育模式,实现了真正意义上的教学资源共享。这种教学形式对高中语文的教学提出了新的要求,教师和学生也面临着新的挑战。教师要在教学过程中不断转变教学理念,创新有效的教学方法,通过整合信息技术准确把握语文课程的教学目标,使学生在线上
摘要:随着信息技术在日常生活中的深度应用,信息技术学科的重要性也日渐凸显,教师将翻转课堂教学模式应用至高中信息技术教学中具有重要意义,有助于学生信息技术能力的提升。本文围绕翻转课堂在高中信息技术课堂教学活动中的应用展开探讨。 关键词:翻转课堂;高中信息技术;信息技术教学 中图分类号:G633.67文献标识码:A文章编号:1992-7711(2021)17-125 随着信息技术学科重要性的不断
摘要:生物教学是初中阶段教学体系中的重要学科,其中实验教学环节的运用至关重要,是验证生物知识的重要途径。本文通过多媒体结合微课的教学方式,利用信息技术元素,设计探究形式实验,强调师生合作方式等多项措施对信息技术在初中生物实验教学中的应用策略进行分析。 关键词:信息技术;初中生物;实验教学 中图分类号:G633.91文献标识码:A文章编号:1992-7711(2021)17-126 信息技术教
摘要:在当前素质教育的背景下,中学教师的课堂教学质量受到更加广泛的关注,为了提高教学效率,教师运用现代教育理论及现代化的信息技术工具进行授课,以此帮助学生掌握知识、提升能力,促进学生的全面进步。 关键词:现代教育技术;中学数学;教学模式 中图分类号:G633.6文献标识码:A文章编号:1992-7711(2021)17-127 在中学阶段,数学是一门非常重要的学科,是中考和高考的必考科目,学
摘要:随着科学技术的迅猛发展,信息技术已普遍运用于初中课堂。教育信息化是一种巨大的教育方式变革,由此,网络资源实现了共享,教学变得更加便捷。根据目前的教学现状,采取恰当的方法将信息技术引进初中语文课堂,将有利于初中语文教学模式的优化,提升语文课堂的教学效率。 关键词:信息技术;初中语文;教学路径探究 中图分类号:G633.3文献标识码:A文章编号:1992-7711(2021)17-128