摘要:运用测试有用性框架,从信度、构念效度、真实性、交互性、影响、可行性六个方面对近三年部分英语高考全国新课标I卷的写作试题展开质量分析。对命题的启示是:避免教学僵化,根除死记硬背依赖;增加议论性内容占比,强化批判性思维考查。对教学的启示是:锚定核心素养培养,增加情境化教学设计;顺应高考命题“破除僵化"的趋势,适当增加“反模板”式写作训练;强化议论类写作教学,使学生学会质疑、分析和评价;丰富教学情境与互动形式,让学生在实践中感受语言运用的多样性和灵活性。
摘要:AI的大语言模型以数据挖掘、自然语言处理等技术为基础,依靠强大的数据收集、处理和分析能力,能够更为精准地为作文评价提供依据。它能够参照海量样本数据,依循人工预设的主流价值标准快速判断;借助强大的自然语言处理能力,根据人的指令发现语言表达问题并给出范例;对照人工给定的结构模式精准发现结构问题。当然,清晰的指令是AI高效辅助作文评价的基础,人机协同是重塑作文评价生态的要义,“人”始终是作文评价的核心。
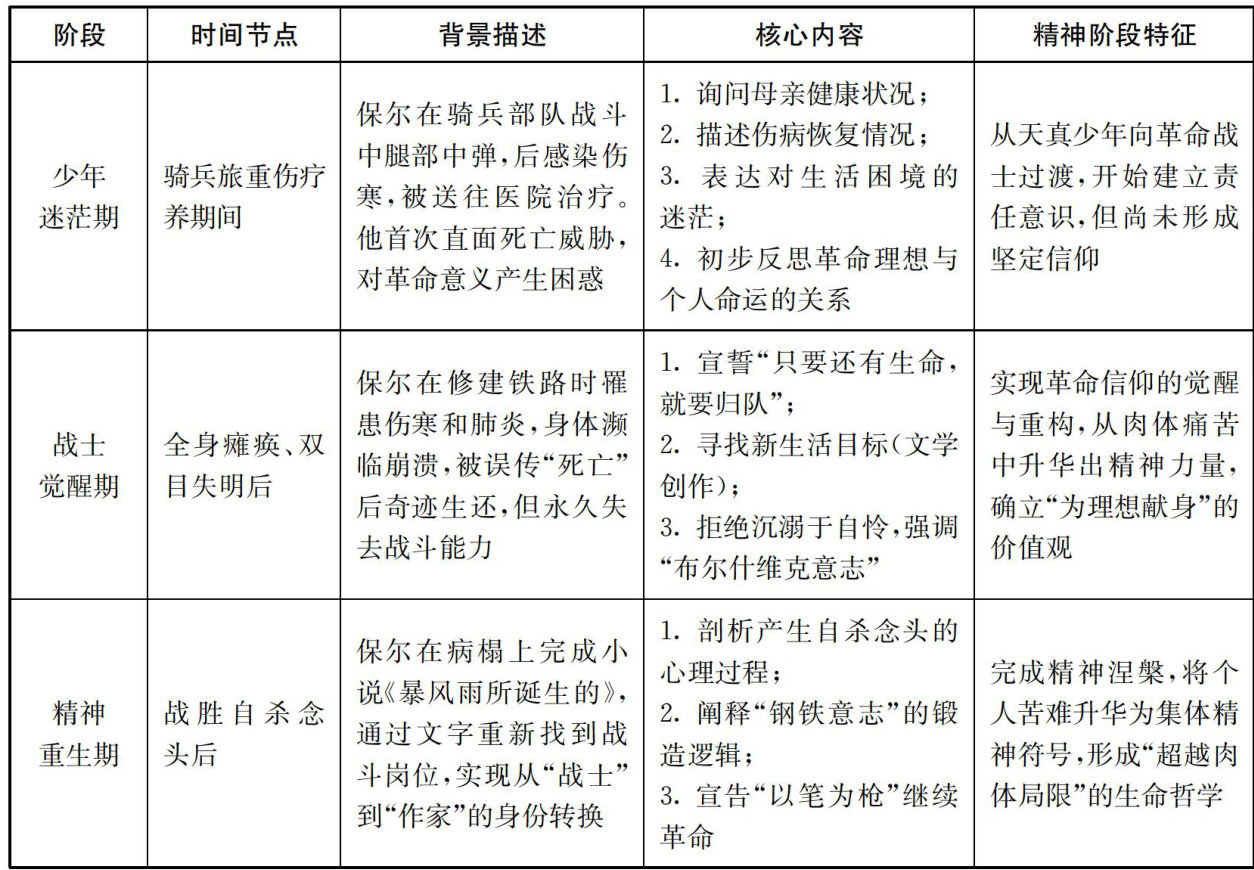
摘要:《钢铁是怎样炼成的》这一经典革命文学作品中,“书信"兼具情感纽带与叙事功能。教师可以其为线索推进整本书阅读教学,再结合“释义一解码一评鉴”三层级阅读理论,推动学生实现深度阅读。教学中,引导学生在释义层寻迹书信,初探人物精神世界;在解码层联读书信,深化文本意义发掘;在评鉴层创作书信,联系生活迁移再创。
摘要:整本书阅读教学对于学生丰富语言储备、开阔视野、培养文学素养、塑造价值观与精神品格、提升读书品味具有不可替代的作用。在整本书阅读教学中引入微写作活动,可以有效促使学生在阅读过程中即时进行信息加工、意义建构与观点凝练,强化阅读记忆,激发想象力与创造力,提高批判性思维能力,驱动他们实现深度阅读,感知、剖析作品的现实意义。教师可以在学生进行整本书阅读的前、中、后阶段,以精心设计的微写作任务导向深度阅读、动态嵌入微写作以促进深度解读、通过线上微写作展评与交流升华阅读体验。
摘要:学生在整本书阅读中普遍存在浅尝辄止的问题,教师要精准分析学生阅读特点,针对他们在阅读中产生的问题,为其量身定制阅读策略。在数字化教育背景下,教师可以借助DeepSeek这一智能问答工具,利用其强大的推理能力和个性化的互动模式,为学生的自主阅读提供高效的支持。教师可以引导学生运用CORE框架式提示语、思维架构式提示语、辩论式提示语等,促进DeepSeek有效回应他们在整本书阅读中的个性化问题。虽然DeepSeek在解决学生整本书阅读中的个性化问题上有出色的表现,但也暴露了其局限性。未来,人工智能与整本书阅读的深度融合,仍需进一步探索。
摘要:语文跨学科学习具有综合性、实践性、探究性、开放性等特点,是培养学生核心素养的必要途径,是打破学科边界、强化课程协同育人的必要手段,是帮助学生形成深层知识理解的必要环节。语文跨学习的实践可以从三个方面进行审思:从必要性与精准性判断“是不是真跨”;结合目的与逻辑分析“跨得有没有聚焦”;着眼学程与样态思考“怎么跨才行”。
摘要:语文跨学科学习依托什么开展以及需要关注哪些重点,是研究中绕不开的话题。可以依托教材课文,进行跨学科的拓展学习;可以依托实践活动,让多角度、多学科的实践活动成为开展语文跨学科学习的适切载体;也可以依托校本课程进行多方关联。语文跨学科学习,还要做到三个关注:目标设定需关注语文的主体性,活动设计需关注能力的层进性,评价反馈需关注学生的表现性。
摘要:以“平行线的作法和判定”“逆向平方差公式的几何证明”勾股定理的‘弦图'证明”“驴桥定理的证明"等主题为例,构建数学教学的“三倾听"策略。倾听历史是自身学习的基础,需要主动搜集史料,了解有关的数学史;倾听AI是借助工具的拓展,需要提出适当的问题或任务,让AI回答或完成;倾听学生是以学定教的要求,需要根据教学内容与目标设计问题或任务,让学生回答或完成。在此基础上,还要结合历史上的探究与AI的生成,评价学生的想法,从而开展有针对性的教学。
摘要:指数函数的概念和性质建立在实数指数幂及其运算性质的基础上,而实数指数幂的严格定义需要借助于大学学习的极限理论。对现行七个版本高中教材中“指(对)数函数的单调性”内容的编写进行比较研究,感悟教材编写者理解“适度严谨、混而不错”原则的不同视角。由此,课堂教学可以借鉴沪教版教材和湘教版教材“增设公理"的方法及沪教版教材“数形结合"的特色,秉持“由已知探索未知”的思路:证明指数函数的单调性时,利用幂的基本不等式这个“已知”;发现和证明对数函数的单调性时,都利用指数函数的单调性这个“已知”。
摘要:情感重塑带来素材取舍、具体细节承载象征意蕴、双重时空构成视角张力、叙事层进推动认知升华是回忆性散文的文本特质,相应地提出“简化、强化、变化、深化"的“四化"教学主张:聚焦核心,剥离冗余,落实“简化”;透视细节,放大价值,驱动“强化”;洞察流转,体察演进,追踪“变化”;提炼升华,抵达内核,促成“深化”。
摘要:在阅读教学中让学生的阅读更为整合和连贯,可以抓住四个关键要素:抓文眼,贯通主题;抓文体,统整特征;抓文题,总领文意;抓文句,串联全篇。由此,推动学生在连贯、系统的阅读中学会举其大略、观其大义。
摘要:从文化传承的时代使命与诗教育人的历史传统而言,《乡愁》一课教学,注重与学生共创“学以致用,诗以立人"的现代诗教课堂,把“学”推向最前沿,把“用”立于最核心,让学生在读诗、背诗、解诗、用诗等丰富多彩的实践活动与拾级而上的自主探究中,建构学习方法,激扬家国之情。
摘要:在日常教学和测评中发现,学生在读后续写中存在一定的困难。教师可以引导学生借助元认知策略,唤醒自我管理意识,主动、自觉地关注自己读后续写的过程,提升自我计划、自我监控和自我评价的能力。根据一次关于元认知策略运用的调查分析结果,从三个方面进行了元认知策略运用的教学指导:一是以“计划提醒”完善写前准备;二是以信息提取和合理构思校准过程监控;三是以面谈沟通和问题指引促进写后反思。
摘要:项自化学习作为一种以学生为中心的实践方式,与单元整体教学的理念高度契合。结合牛津上海版九年级上册Unit2TraditionalSkills的教学,探索以项目化形式开展单元整体教学的路径:解构单元语篇,明确项目核心任务;创设驱动性问题,细化项目实施步骤;巧设各级子问题,把握项目推进方向;搭建展示平台,渗透项目多元评价。
摘要:初中道德与法治教学要为学生的思维成长搭建阶梯。教师需要立足课程标准,紧扣学科核心素养,结合教材内容、学生认知特点与生活实际,运用多样化的方法,让思辨有氛围、有载体、有方向、有深度。具体可以从四个方面出发:在宽松的对话中思辨;基于生活实际思辨;依托情境任务思辨;通过两难型问题思辨。
摘要:高中历史“抗日战争”内容的教学,教师应阅读党在抗战时期的文件、宣言等重要原始文献,加强对中国共产党是夺取抗战胜利的民族先锋这一性质和地位的理解;强调国共合作是抗日民族统一战线形成的前提和基础;向学生阐明抗日民族统一战线能够维持、巩固、扩大,与中国共产党在全民族抗战中处于中流砥柱地位相辅相成;从民族团结、民族平等及实行民主的逻辑出发,指明陕甘宁边区根据地政权实行减租减息政策、提出“三三制"原则是抗日民族统一战线形成过程中民族团结、民族平等的必然要求;从抗日民族统一战线具有国际性的角度,拓展抗战胜利对中华民族独立复兴的伟大意义。
摘要:实践性作业是书本知识与社会实践的结合,其目的是通过实践拓宽学生的知识面,提升学生的综合素质。其核心特征是“做中学”,强调学生的亲身参与、动手操作和主动探究。在初中化学教学中,教师可以布置相应的实践性作业,让学生在艺术创意、实验探究、调研考察中,培养创新思维、提升问题解决能力、强化社会责任意识。
摘要:创设真实的学习情境,开展复习课教学,让学生在真实中学习,可以有效培养学生“适应未来发展的正确价值观、必备品格和关键能力”。结合《碳和碳的化合物》复习课的教学设计,分享一些思考:真实学习情境素材的选择要基于学科知识和学生实际;教学设计主要从内容目标化、目标问题化、问题情境化、板书结构化四个角度进行,追求“五真”的教学效果;将真实情境素材转化为课堂能够使用的教学或问题情境,可以依据素养目标,也可以围绕“本质问题”和“关键任务”。
摘要:多模态AI是结合文本、图像、音频、视频等多种数据形式进行处理的AI技术。在散文教学中运用多模态AI,可以视觉化、动态化地呈现信息,根据学生个性需求提供学习资料,将散文阅读的单一文本转化为多模态的教学资源,突破学生情感体验的局限,缩短学生和作者之间的情感“代沟”。《紫藤萝瀑布》一课中,用多模态AI将情境变具体,助力分析景物描写;用多模态AI拓展同主题文本,促进理解作者对生命的感悟。
摘要:为了深化学生对茶文化的理解,设计了一节融合了生物学、化学、医学等学科知识的物理跨学科实践活动课。本课通过七个关键环节一论茶、称茶、投茶、泡茶、倒茶、赏茶、品茶的实践活动,引导学生观察现象、分析原因、实践体验,从而构建融会贯通的知识体系,发展综合运用知识的能力。