当今世界正经历百年未有之大变局,科技创新成为国际战略博弈的主要战场,科学教育作为孕育创新种子的沃土,关乎国家未来与民族复兴。在辽阔的祖国大地上,一项名为“双轮驱动”的科学教育实践正焕发出蓬勃生机,它以其系统性的构思与扎根大地的探索,为破解区域科学教育均衡与提质难题,提供了富有启示的答案。 “双轮驱动”模式,核心在于构建一个内外联动、协同共生的有机生态系统。其第一个轮子——“校内提质”,旨在将每一
〔摘 要〕 在AI赋能教育的背景下,教师将AI技术融入进来,通过其具有的资源整合、学情分析、情境建构、多元互动等功能,让学生学好科学,形成良好的科学核心素养。为此本文特别讨论了AI技术的具体构成、AI技术赋能科学教育的优势。同时以课前预习、课中教学、课后实践三个关键环节,结合现实情况探讨有效应用AI技术的路径。 〔关键词〕 小学科学;AI技术;关键环节 〔中图分类号〕 G424
〔摘 要〕 本文以苏教版科学五年级下册《撬重物的窍门》为研究对象,依托“引、猜、做、说、用、评”六环模式与“科学家挑战”驱动,构建“教—学—评”一体化体系。通过结构化评价量表、梯度化任务链与沉浸式探究,实现对学生科学观念、科学思维、实践能力及态度责任的全过程多维度诊断。其评价机制在目标对接、过程嵌入、工具协同及德育融合上具有创新价值,为科学课堂评价范式转型提供可复制路径。 〔关键词〕 小
〔摘 要〕 在新课改的背景下,要求教师培养学生核心素养,提升学生的学习质量,让学生在学科知识与技能学习中,形成关键能力和必备品质。项目式教学在落实核心素养培育的目标上有着极大的潜在价值,备受一线教师的推崇。对此,本文以小学科学教学为例,对项目式教学的设计与实施展开了研究,阐述了项目式教学设计的基本步骤,针对小学科学项目式教学的实施提出了建议,旨在优化科学课教学方式,提升小学科学整体教学效果。
〔摘 要〕 批判性思维是构成“21世纪型能力”的核心要素,是20世纪学校培养“记忆者”转型到21世纪培养“探究者”的时代诉求。如何在尊重科学本质基础上培养批判性思维就成了科学教育的难点。经过教学实践,本研究认为在科学教学中,教师可以通过批判性思维技能指导教学实践,让学生经历“阐述—分析—评估—推理—解释—自我调整”的思维过程,并开发了“探究式”批判性思维工具,作为一种教学策略,在不同的科学领
〔摘 要〕 科学知识与现实生活之间有着密不可分的联系。科学教学生活化是新课标倡导的一种基本理念。通过将科学教学生活化,能激发学生探究科学知识的兴趣,深化他们对科学知识的理解,培养他们应用科学知识解决实际问题的意识、习惯和能力。针对传统小学科学教学中,教师忽视科学知识与现实生活之间的联系,导致科学教育脱离生活实际的现实问题,本文提出了“创设生活化的科学教学情境、挖掘生活化的科学教学资源和开展生
〔摘 要〕 本文围绕探究实践能力培养下的小学科学项目式学习评价展开系统探讨,从探究实践能力、项目式学习内涵特征着手进行分析,借助建构主义理论及表现性评价理论,构建了包含三维评价内容与四阶能力水平的评价框架,并结合教学实际提出差异化评价策略、技术支持路径和教师角色转型三大实施策略,旨在有效促进小学生在真实情境中的科学实践能力的提升。 〔关键词〕 小学科学;项目式学习;评价体系;探究实践能力
〔摘 要〕 由于新课程标准的改革,需要教师不断地探索如何在信息科技环境下对学生的学习展开智能化评价,需要教师不断地去研究、设计,形成多方面、多形式、多层次的评价体系,并在研究的过程中不断完善该评价体系。教师要结合新课程标准以及现代化教育思想,设计出体现学生全面发展、素质教育理念的智能评价体系,为教学评价提供参考和依据,智能评价系统能促进教师不断地提高完善课堂教学效果,同时也会充分调动学生的学
〔摘 要〕 随着信息技术的飞速发展,数字化技术为小学科学课堂的优化找到了新路径,实践证明,这些技术手段能切实唤起学生的探究兴趣,促进科学思维形成,显著提高课堂效率与学习深度。基于此,本文通过虚拟仿真实验降低抽象概念理解难度、互动白板工具提升课堂参与度、智能传感设备强化实验数据采集与分析、实物模型演示突破学生认知障碍、数字化测评系统实现精准教学反馈五个维度探讨了数字化技术在教学中的应用,为小学
〔摘 要〕 思维可视化是通过图形、图像、图表等方式将思维过程展示出来的教学技术,特别在小学科学教学中具有重要的应用价值。随着教育模式的转变,传统的教学方式逐渐不能满足学生高阶思维发展的需求,思维可视化作为一种创新的教学技术,能够帮助学生将抽象的思维过程具象化,提高其思考深度和理解能力。本文结合小学科学探究教学实践,探讨了思维可视化在提升学生思维能力、理解科学概念以及促进科学思维发展等方面的实
〔摘 要〕 从古至今,有家才有国,有国才有家,从某种意义上讲,家即是国,国也为家,家与国一定是与生俱来的命运共同体。小学阶段是学生形成世界观的重要阶段,教师要在日常的教育教学中逐步渗透家国情怀。本文以教科版3~6年级科学课堂日常教学为例,运用常用的一些教学方法对家国情怀如何在小学科学日常教学中渗透,展开了初步的研究。从教师课堂教学过程和学生操作两个方面进行初步的探讨,将家国情怀渗透在课堂上,
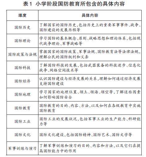
〔摘 要〕 本文旨在探讨在小学科学教学实践中如何融入国防教育,浅谈实践与思考。通过分析国防教育的重要性和小学科学课程的特点,本文提出了具体的教学策略,并以实际案例展示了这些策略在课堂上的应用。研究结果表明,将国防教育融入小学科学教学中不仅能够增强学生的国防意识,还能够提高他们的科学素养和实践能力。 〔关键词〕 小学科学;国防教育;核心素养;实践能力 〔中图分类号〕 G424
〔摘 要〕 科学本质是对科学的一种描述,蕴含在小学科学的目标体系中,体现了“以人为本”的教学理念,《义务教育科学课程标准 (2022年版)》中提出了“引入科学史的素材,帮助学生体会科学本质”的教学建议。HPS 教学能够有效地落实科学本质观,是当今教育界公认的增进学生理解科学本质的一种教学模式,以 HPS教学法促进学生理解科学本质,是小学科学教学中常用的教学模式。 〔关键词〕 小学科学;
〔摘 要〕 随着《义务教育科学课程标准 (2022年版)》的正式实施,在新课标背景下,构建小学科学项目式学习评价体系目的是提升学生核心素养。新课标明确建议“通过开展项目研究的方式来开展教学”,并强调要促进“教—学—评”采用多元研究方法进行探索。本文通过项目式学习结合评价体系同时结合调查法了解教师、学生及家长在评价过程中的反馈,让教学方向更精准。项目式学习作为一种以学生为中心的教学模式,能够
〔摘 要〕 科学阅读是提高学生科学素养的有效路径。具身认知理论强调认知是身体、环境和认知相互作用的结果。基于具身认知理论的核心观点,结合小学科学学科特征以及科学阅读教学的特点,本文提出了“创设情境,增强阅读沉浸感”“融入多感官体验活动,强化阅读感知”“设计互动式角色扮演,提升阅读参与度”三维科学阅读实施路径,为小学科学阅读的有效开展提供有益参考。 〔关键词〕 小学科学;具身认知理论;阅读
〔摘 要〕 项目式学习是培养学生具有健全心智和公民意识的重要途径,也是落实核心素养的主要方式之一。受传统教育思想影响,学校在项目式学习设计、实施指导、时间安排及项目评价等方面存在诸多问题。设计思维具有以人为本、融汇智识、和合共生、探究迭代等特点,基于此可构建包含主题选择、明确任务、形成问题、设计方案、方案物化、成果公开、过程复盘七个基本步骤的科学项目式教学模式。该模式经教学实践验证,切实可行
〔摘 要〕 劳动教育在小学阶段越来越被重视,我校六年级开展的麦收主题的跨学科融合教学,引导学生在科学课堂上进行真探究、真实践、真共享。从小麦种植到管养,再到收获和美食等一系列科学农业课程的跨学科融合,有效提高了学生的科学素养。 〔关键词〕 小学科学;劳动教育;农业课程 〔中图分类号〕 G424 〔文献标识码〕 A 〔文章编号〕 1674
〔摘 要〕 基于校本课程“校园雨水收集系统”的小学综合实践课程设计以水工程教育为核心,构建起融合多学科知识的实践框架。课程将水利科学与环境工程等内容转化为可操作的实践活动,让学生在参与过程中深入理解理论知识,实现跨领域应用。在价值观培养方面,课程融入可持续发展理念,引导学生形成环保意识与社会责任感,同时,通过开放性任务激发学生的创新思维,培养他们解决实际问题的能力。面对知识适配与创新引导等现
〔摘 要〕 本文基于小学数学学科特点与小学生认知发展规律,首先阐述“数形结合”教具的核心概念,剖析其教育意义;其次,从教学实践需求出发,提出直观性与抽象性统一、层次性与递进性适配、互动性与参与性强化三大设计原则,为教具开发提供理论框架;最后,提出“课前精准选具—课中分层引导—课后拓展运用—持续反思改进”的实践路径。旨在为小学数学教师设计、运用“数形结合”教具提供可操作的策略,助力学生实现“以
〔摘 要〕 在核心素养教育目标导向下,本研究探索了大单元教学模式在小学科学教学中的实践路径。本文以鲁科版科学四年级上册“消化与呼吸”单元为例,聚焦“人体由多个系统组成”这一核心概念,确立“探究人体奥秘,争做健康宣传员”的单元主题。研究实践过程主要包括:深入理解知识结构,提取单元核心概念以统整原本并列的消化与呼吸系统知识;基于课标与学段进阶关系,厘清知识联系并制定指向“联系”“系统”“健康”的
〔摘 要〕 跨学科主题学习能打破学科壁垒,促进学生将碎片化知识整合为系统性认知,有效提升其跨学科实践能力。本文以项目式学习“运动与摩擦力”为例,阐述教师如何开展小学科学跨学科主题学习设计。教师要以课程标准为指导,精准把握学科间的逻辑关联设计学习主题,并以核心素养为导向确立教学目标,同时创设真实的问题情境,设计递进式学习任务,以此来发挥项目式学习的载体功能,在项目实践中培养学生的跨学科思维。
〔摘 要〕 针对小学科学教学中概念碎片化、活动冗余化导致的核心概念建构低效问题,本文以苏教版四年级上册《导体与绝缘体》为例,探索简单教学思想下逆向设计科学大概念的教学模式。通过构建“目标—评估—活动”逆向设计路径,以简单教学思想的“三目标”瞄准大概念建构方向,遵循“三标准”设计评估证据链,设计“三环节”串联学习活动,实现了科学大概念从“零散认知”到“系统建构”的优化,真正实现了“教—学—评”
〔摘 要〕 本文通过对技术与工程背景下小学科学跨学科学习的重要性的分析,提出技术与工程领域跨学科学习应具备的五个基本要素:真实问题、前期调查、设计方案、实施迭代、展示交流。在理解跨学科学习基础上,积极探索技术与工程背景下小学科学跨学科学习新模式。结合“自制感应报警防火衣”案例,分析上述基本要素如何在小学科学跨学科学习中发挥作用,并从教师发展、课程设计、学生成长等方面对小学科学跨学科学习提出建
〔摘 要〕 以探究实践为“底色”的小学科学项目式学习实践对培养学生科学核心素养有重要作用。小学科学教师应结合科学学科的实践属性和应用属性设定项目目标,明确项目主题,深度剖析学科教材,提炼教学要点,理顺项目教学思路,实现环环相扣、有机整合多元学科知识,充分体现以生为本理念,逐步强化实践操作,高度注重学生反思学习。本文对“食物在身体里的旅行”单元教学进行了探讨。 〔关键词〕 小学科学;项目式
〔摘 要〕 《义务教育信息科技课程标准 (2022年版)》明确规定,核心素养培养是信息科技课程的教学目标,不仅要体现课程性质,还要在课程理念上有所反映。本文以人教版信息科技四年级下册“人工智能耀未来”单元为例,聚焦核心素养,通过学习平台设计,帮助学生学习并理解人工智能技术。项目覆盖“设计—实施”流程,希望为教师提供可以参考的方案,以促进核心素养培养目标贯彻落实。 〔关键词〕 信息科技;
〔摘 要〕 本文探索小学科学核心素养内化路径,借鉴王畿“解悟—证悟—彻悟—忘悟”四重境界。解悟阶段重构学习路径,开放场域、融入跨学科实践;证悟阶段通过分类、联结分析、建模呈现,实现科学思维从隐性到显性转化;彻悟阶段依托练习归纳,推动学生建构科学概念,让素养落地;忘悟阶段设计实践活动,促进素养行动化。该四重境界为小学科学核心素养内化提供阶梯。 〔关键词〕 小学科学;“四悟”;素养内化 〔
〔摘 要〕 本文以教科版科学六年级下册“小小工程师”单元为载体,探索智慧阅读在小学科学教学中的应用路径。通过分析单元教学难点,结合阅读相关理论,构建“智慧阅读五环节”教学模式,精选适配素材,依托智慧平台实现阅读与工程设计与物化的深度融合。实践表明,该模式能有效突破单元教学瓶颈,提升学生工程思维与实践能力,为小学科学单元教学提供有益借鉴。 〔关键词〕 小学科学;“智慧阅读五环节”;单元教学
〔摘 要〕 本文根据教科版科学三年级上册“我们周围的空气”实践活动,拓展延伸出的“爱心空气净化器义卖”这一具有代表性的活动,简要阐述慈善教育视域下服务性劳动项目式学习的实践路径。通过这一路径的探索与实践,我们期望能够找出在小学服务性劳动中有效践行和培养慈善理念、慈善品质的具体实施路径与策略,真正实现通过服务性劳动育人育善,为学生的全面发展奠定坚实的基础。 〔关键词〕 小学科学;慈善教育;
〔摘 要〕 项目式学习以真实问题为驱动,融合了多学科思维和实践操作,是落实小学科学核心素养目标的重要途径。文章分析了核心素养目标导向下小学科学项目式学习的优势,提出了聚焦目标设计任务、细化活动层级、深化合作反思等三项策略,并且以沪科版科学四年级下册《怎样使下沉的物体浮上来》一课为例,进行具体分析,以期为提升小学科学教学质量、发展小学生科学核心素养提供有益借鉴。 〔关键词〕 小学科学;核心
〔摘 要〕 随着科技的迅猛发展,社会对具有科学素养的人才需求日渐增加。科学思维作为科学素养的核心要素,从小学就加强培养十分重要。小学生正处在好奇心强烈、思维活跃的阶段,做好科学实验教学工作,可使其对科学的兴趣得到激活。科学实验并非只是传授知识的过程,还是指引学生观察、思索、探究并解决问题的关键途径。这一过程,有助于学生逻辑推理、批判性思维与创新思维等的逐步形成,巩固学生以后学习和生活的基础。
〔摘 要〕 培养学生的科学素养是小学科学教学的重要任务。教师要从学生的实际情况出发,设计科学、合理的实验教学,让学生在实验中自主探究,互助合作,学会观察,通过现象看本质,找出实验的原理与结论,培养探究精神。教师应注重实验器材的选择、实验过程的设计,让学生产生浓厚的探究兴趣,努力提升科学素养。本文从观察记录、实验探究、模型建构、迁移应用四个维度入手,深入聚焦方法。 〔关键词〕 小学科学;观
〔摘 要〕 小学科学教学正紧随时代发展步伐,紧跟教育改革历史潮流,以培养学生科学素养、培养学生科学思维为主。因此,构建进阶式实验体系以培养学生的科学思维,成为当前教育的重点。小学科学教师可以通过提出驱动性问题、制定科学实验计划、组织小组合作、鼓励学生自主探究、利用数字化工具等构建进阶式科学实验教学,逐步培养学生的科学思维。 〔关键词〕 小学科学;进阶式实验;探思 〔中图分类号〕 G4
〔摘 要〕 STEAM教育是一种先进的教育理念,它把多学科知识和技能结合在一起,从知识到应用、从创新到实践等多个层面促进学生发展。项目式学习是STEAM教育理念外显化的表现之一。它是围绕某个具体项目开展的实践活动,需要学生动手实践,开展团队合作,在合作中有机运用知识、技能等,完成相应项目任务的学习活动,相较于以往填鸭式的学习方式,其更注重对学生探究能力和创新能力的培养。如今,数字技术的应用范
〔摘 要〕 小学科学是一门生动有趣、融合多方面知识和素养的课程,是以实验探究为基础的学科。目前,统一实验模式仍是小学科学教学的主流,经常出现实验乏味、操作困难和现象瞬间即逝、难以理解等问题。在数字化技术的支持下,进行5S实验模式的研究,即在课堂的兴趣、引导、探索、演示、总结五个组成部分中,适当地插入数字化工具,可使实验过程高速、有效进行,从而培养学生的动手操作能力、语言汇报交流能力和高阶思考
〔摘 要〕 本文针对小学科学定量实验传统教学模式中的数据展示局限,探索基于在线动态图表的可视化教学模式。以教科版科学五年级上册《摆的快慢》为例,系统阐述课前动态图表模板构建、实验中数据交互、课堂动态调控、典型数据与异常数据深度分析等环节的实施策略。该模式通过“数据采集—图表呈现—研讨分析”一体化方案,实现了实验教学的高效化与直观化,激发学生的参与热情、优化课堂时间、降低认知难度,为科学实验教
〔摘 要〕 在小学科学教育实践中,实验教学作为培养学生创新意识和科学素养的核心手段,起到了不可替代的作用。本文采用教科版科学五年级下册《这就是大气压力》一课作为具体案例,遵照“实验激趣—问题引导—实践验证—迁移应用”的教学逻辑进行设计,系统考量怎样凭借“小切口、深挖掘”的实验教学策略,在激发学生科学兴趣的同时,有效增强学生的创造意识,实现科学素养多层面的融合发展。 〔关键词〕 小学科学;
〔摘 要〕 小学科学教育是培养学生科学核心素养和创新能力的基石,而实验教学则是科学教育不可或缺的重要环节。低成本科学实验教学,材料简单且便宜易得、实验操作成功率高、实验现象直观清晰、实验教学可复制性强。从教育价值看,低成本实验改进不仅解决了实验资源匮乏的问题,更能有效培养学生的科学核心素养和综合能力。本文以苏教版科学六年级下册第四课《电磁铁》为例,研究低成本科学实验改进,为小学科学一线教师提
〔摘 要〕 在人工智能时代,STEAM教育是培养创新型人才的关键途径,而数字化资源的有效利用是其深化发展的重要支撑。《教育部等九部门关于加快推进教育数字化的意见》《“十三五”国家信息化规划》及《STEM(科学、技术、工程和数学)教育2035行动计划》等文件,为数字化与STEAM教育的融合提供了方向指引。当前,数字化资源在STEAM教育中的利用仍存在不足,亟须探索有效路径。本文结合义务教育课程
〔摘 要〕 基于核心素养导向编写的《义务教育数学课程标准 (2022年版)》对小学数学“综合与实践”领域提出了“跨学科学习”“主题式学习”的新要求,突出了“实践性”与“综合性”,从侧面反映了STEAM教育理念与主题活动相契合。本文旨在设计并应用基于STEAM教育理念的小学数学主题活动,顺应时代对创新型人才的培养要求,从而促进数学教学理论的发展,也为小学数学教师在设计主题活动以及进行教学实践
〔摘 要〕 本文主要探讨馆校合作背景下跨学科科技活动的设计和实施问题,以教科版科学教材为背景、安徽省科技馆和合肥市科技馆为依托,围绕基于科技馆资源和课本内容开展跨学科科技活动这一话题进行论述。在说明跨学科设计基本理论的基础上,介绍了基于教材和科技馆开展跨学科科技活动,分别从活动主题、活动目标及活动内容三方面进行解析,并通过实践案例介绍跨学科科技活动的教学实践情况,目的在于证明跨学科科技活动有
〔摘 要〕 本文首先解构科学探究法的核心内涵,分析其在数学教学中的独特价值,接着探讨科学探究法与小学数学概率教学在内容特点、认知规律和教学目标三个维度的内在契合性。在此基础上,提出确定双维目标设计探究任务、重组教学内容构建生活情境、优化探究方法开展合作实验以及完善评价体系实施过程性评价的应用策略,旨在为小学数学教师开展概率教学提供可操作的实践方案,最终实现学生数学核心素养与探究能力的双重提升
〔摘 要〕 小学是学生个体发展的关键时期,这一阶段不能仅停留在知识传授上,关注他们的内在情感与社会性成长同样至关重要,而以培养社会情感能力为导向的综合实践课就是个很好的载体。它注重在真实的活动情境中,让学生通过体验与反思,系统性地培养自我认知、社会交往和情感管理等技能。这种课程模式将内在的心理建构和外在的实践行动紧密结合起来,目标是塑造学生的健全人格并提升他们的社会适应性,从而为其未来生活打
〔摘 要〕 本文聚焦项目式学习 (PBL)在幼小衔接科学健康教育课程中的设计逻辑与实施路径,通过构建跨学科项目体系,助力儿童科学素养与健康意识的协同发展。研究打造了一批以儿童为核心、注重实践体验的PBL项目,覆盖自然科学探究与健康行为养成两大核心板块,通过项目落地实施,追踪并剖析儿童在学习主动性、科学探索能力、健康行为表现及团队协作素养等方面的发展变化。实践结果表明,PBL模式在幼小衔接科
〔摘 要〕 本文以“引导幼儿自主探究”为核心论题,基于特伦发展动态系统理论,结合维果茨基文化历史理论,从理论内涵、实践策略、支持系统三个维度展开深度论述。通过聚焦“教师角色转型”“个性化探究引导”“多维活动创新”三大分论点,系统阐释如何构建促进幼儿自主探究能力发展的教育生态,为幼小衔接阶段科学教育改革提供理论支撑与实践范式。 〔关键词〕 幼小衔接;科学探究能力;自主探究引导 〔中图分类
〔摘 要〕 培养幼儿的科学素养,是在为幼儿进入小学乃至一生的发展做准备。培养幼儿科学素养的方法和策略有很多:首先要明确科学素养概念,为幼小衔接和幼儿未来的发展确立目标;然后要学习科学精神,以科学家精神为幼儿树立榜样、促其成长;同时需引导幼儿主动观察探究,用趣味操作让幼儿善于发现;还要巧用身边资源,灵活运用多种方法支持幼儿展开探索,更多地让幼儿在生活中遇见科学,在游戏中链接科学,在绘本中领略科
〔摘 要〕 本文通过对教科版科学六年级上册《能量》与人教版数学六年级上册《节约用水》教学的整合,将多学科知识之间的关联有机融合,打破学科壁垒,营造高效、动态且富有成效的教学环境,为培养学生的学科核心素养打好坚实的基础。教师应深入探究整合教学的有效策略,培养学生的跨学科思维能力和创新精神。 〔关键词〕 小学科学;数学;整合 〔中图分类号〕 G424 〔文献
〔摘 要〕 随着教育改革的持续推进,学科融合成为教育领域的重要发展趋势。本文先阐述多媒体资源的核心概念,再分析小学数学与小学科学融合教学的意义,后明确融合需遵循的基本原则。由此,重点探究基于多媒体资源的融合教学实践策略,以期为小学教师开展两科跨学科融合教学提供参考,提升学生的综合素养。 〔关键词〕 多媒体资源;小学数学;小学科学;融合教学 〔中图分类号〕 G424
〔摘 要〕 在“五育并举”教育方针深入推进的背景下,劳动教育作为全面发展教育体系中的重要组成部分,与学科教学融合已成为当代小学教育改革的关键议题。在小学科学教学中融入劳动教育,具有丰富而深远的教育意义。科学与劳动融合教育适应时代发展需求,契合当代社会对复合型人才的培养要求。在该融合模式下,学生在获得科学知识的同时,培养了实践能力与劳动精神,促进了德智体美劳全面发展。科学探究与劳动实践的结合,