摘 要:面对教育数字化转型的时代浪潮,数字素养是影响当前地理教师教学质量的关键变量。因此,全面提升教师数字素养,已成为优化地理师资队伍建设的重要任务。基于中国教师数字素养框架、地理课程标准要求等,本研究确立了包含地理教师数字化意识、数字技术知识与技能、数字化应用、数字社会责任和专业发展5个一级维度,并向下细化为18个二级维度及49个三级维度的综合框架。基于此,进一步提出了地理教师数字素养实践发展路
摘 要:积极探索“人工智能+地理”跨学科项目式学习路径,是顺应中小学人工智能教育常态化与地理实践力培养需求的重要措施。因此,本文立足乡土地理资源,以“探寻逢简水乡古桥”作业设计为案例,结合人工智能技术的特点,贯穿“立—知—行—评—思”5个环节进行跨学科项目式作业设计,分析跨学科项目式地理作业的设计路径与实施策略,为初中地理教学践行“双减”理念和多元化评价、促进学科融合创新、发展学生创新思维和培养地
摘 要:笔者依托乡土资源开发系列主题课程,借助地理信息技术开展地理跨学科教学,在实践中探索并构建出“虚拟预研—野外实勘—深度解析”的“三阶”学习模式。本文以“解码蛇山地理,厚植生态文明”地理跨学科主题学习为例,探讨了LocaSpaceViewer三维地理信息系统在跨学科学习中的应用案例与实践路径,旨在为高中地理跨学科学习提供切实可行的范例,进一步推动地理信息技术与学科教学的深度融合。 关键词:L
摘 要:生成式人工智能已成为教育数字化转型的重要推动力,它突破了传统教学的局限,为现代化教育带来了全新的教学工具、途径和模式。本文在探索基于DeepSeek辅助的情境问题教学路径基础上,以“服务业的区位选择”为例,通过构建沉浸式的真实情境和系统式的问题链条,开展人机交互式的教学实践与“去AI化”对照研究,并对DeepSeek赋能下的教育伦理与适用边界进行反思与总结,以期为地理教学模式改革提供具有针
摘 要:大概念视域下的地理跨学科教学旨在引导学生借助多学科知识,解决真实复杂的地理问题,发展跨学科思维。本文依据大概念教学理论,以“追求平衡的黄土高原”为例,通过创设以“平衡”为主线的跨学科问题情境,实施以“平衡”为主题的任务驱动教学,同时,围绕“平衡”构建多维度评价体系,探索“平衡”大概念视域下的跨学科教学路径,以提升学生学科核心素养。 关键词:大概念;跨学科;地理;平衡;黄土高原 中图分类
摘 要:项目式学习聚焦真实情境中的地理问题,在培养学生地理思维和创新能力方面发挥着重要作用。本文以“云山珠水——东濠涌水环境治理”为项目主题,应用SCRTV模型开展高中地理项目式实践活动。通过解读情境、引发冲突、探究原因、寻找策略和创造价值等环环相扣、逐层递进的环节,使学生实现知识迁移与技能应用,树立人地协调发展的价值观念,提升地理核心素养。 关键词:SCRTV模型;高中地理;项目式学习;东濠涌
摘 要:数智化大环境正在重塑教育生态,在高中地理教学中应用数智化工具辅助教学已成为大势所趋。本文以“喀斯特地貌”教学为例,阐述数智化工具辅助地理审美化教学的适切性,并尝试构建数智化工具辅助下的地理审美化教学模式,探索数智化工具在高中地理审美化教学中的应用策略,为高中地理学科融合教学提供新的思路和方法,激发学生学习兴趣,培养其审美能力和地理核心素养。 关键词:高中地理;数智化;地理审美化教学;喀斯
摘 要:认知冲突情境已成为地理必备知识、学科关键能力和核心素养考查的重要载体。如何在真实、复杂的问题探究情境中提高学生的思维能力是当前素养导向教学的探究方向。本文以2020—2025年浙江地理选考非选择题为例,统计分析认知冲突类情境试题的类型及表现,尝试从“明确认知冲突,关联必备知识;解构试题情境,挖掘隐性信息;构建思维模型,培养高阶思维;注重知识迁移,完善知识体系”4个方面构建教学策略,激发学生
日升日落,中分了日晷秋序 远方天际那一丝凉 驱走了暑燥 凉意了秋野 风起风随,寂静了大地秋序 遥远北方那一缕风 斑斓了大地 燃灼了心绪 夜雨秋池,充实了田野秋序 无边原野那一际黄 沉醉了稻穗 丰盈了秋仓 秋露星影,秋愁寂夜 大雁南鸣寥漫空 织密了惆怅 丰满了秋思
摘 要:“情境解码”是学生在解答地理试题时,对情境进行主动提取、识别、关联与重构的认知过程。该过程区别于传统审题和材料分析,更强调对情境的整体理解、深度挖掘、逻辑重构以及对隐含信息和背景知识的主动关联。本文提出“在穷尽给定材料中关注情境的‘来龙去脉’”“在辨析相似材料中读懂情境的‘潜台词’”“在补充背景材料中回归情境的‘原貌’”3种策略,以期提升学生的地理信息处理与综合思维能力。 关键词:情境解
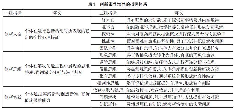
摘 要:问题式教学通过梯度问题链整合学习内容,助力教师深化课堂教学、促进学生深度学习。该模式强调学生的主体地位,注重通过引导学生自主探究问题,提高学生迁移情境、解决复杂现实问题的能力,培养其创新素养。本文以“自然环境的服务功能”为例,以浙江安吉余村生态转型这一典型的人地关系案例为主题情境,通过问题式教学探索学生创新素养的培养逻辑,以及在真实地理情境中落实创新素养培育的有效教学路径。 关键词:创新
摘 要:新课标背景下, 地理教师创新运用ILOs策略,重构地理跨学科主题学习活动设计逻辑,具有提升跨学科教学深度、强化学生核心素养发展、推动“教—学—评”一体化路径革新的重要意义。本文以“千年石窟探古今”为例,提炼地理与历史两大学科知识体系,提出“预测学习成果—整合学科资源—设计融学活动—评修学习成果”的闭环系统式实践模型,基于“解码石窟之史”“追寻石窟之今”“永葆石窟之华”三大主题模块开展教学,
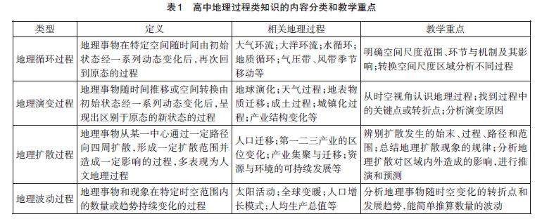
摘 要:地理过程类知识作为地理研究的重要载体,兼具教学和研究的双重学科逻辑,是高中地理教学及考查的重难点。本文基于地理学科逻辑,从地理过程的“链式”思维出发,将目标、情境、问题、时空、案例和评价等关键教学节点与学科逻辑相关联,探究地理过程类知识的双逻辑“链式”教学路径,从而提高教师教学的系统性以及学生的地理思维和学科能力。 关键词:学科逻辑;地理过程;“链式”教学;高中地理 中图分类号:G63
摘 要:地理学具制作活动作为地理实践活动的内容之一,对培养具备地理实践力的创新人才具有重要意义。本文基于CDIO教育构建了中学地理学具活动设计与实践流程,并以“河谷的演变”为例,从项目构思、计划制定、作品制作和运用实践4个阶段进行阐述,以期为地理教师开展地理学具活动提供参考。 关键词:地理学具;CDIO;地理实践力;河谷演变 中图分类号:G633.55 文献标识码:A
摘 要:随着信息技术的发展,地理信息科学(GIS)在各领域的广泛应用对高等教育提出了培养科研创新型人才的需求。地方院校在培养GIS人才时面临实践平台不足、科研资源有限等一系列挑战。本文针对地方院校特点,提出多维协作的GIS本科生培养模式,通过“课程教学—科研项目—学科竞赛”三维联动机制,有效提升本科生的科研素养与创新能力,以期为地方院校地理信息科学专业本科生科研创新型人才培养提供借鉴和参考。 关