[摘要]随着对“核心素养"概念的深入挖掘,教师应充分认识到高考语文命题与统编高中语文教材之间的关联。文章对高考语文命题与统编高中语文教材的关联形式进行剖析,并基于高考语文命题的“教学考一致性”,探讨改进高中语文教学、提高高中语文教学有效性的应对策略。
[摘要]在初中英语教学中,面对学生英语基础和学习能力各不相同的状况,灵活运用分层教学法能有效满足学生实际学习需求,提高学生的英语学习水平。文章从“为何教”“教什么”和“怎么教”三个角度出发,首先对分层教学法的价值内涵和发展情况进行分析和介绍,其次对分层教学法在初中英语教学实践中的创新应用进行重点探讨,希望为提升初中英语教师教学质量提供有益参考。
[摘要]随着教育改革的深入,核心素养已成为基础教育领域的重要理念。在初中历史教学中,如何通过教学策略的创新与实践,有效培养学生的核心素养,成为当前历史教师面临的重要课题。文章通过探讨基于核心素养的初中历史大单元教学策略,为提升初中历史教学质量、促进学生全面发展提供参考。
[摘要]文章根据将革命文化融入初中音乐课堂教学的意义,以苏少版音乐教材八年级下册第四单元《重整河山待后生》一课为例,聚焦艺术课程标准的四大学科核心素养,将革命文化有效融入音乐课堂教学中,借助音乐课堂对学生进行革命文化传承教育,落实立德树人根本任务。
[摘要]文章分析了高中语文教学中存在的问题,分别介绍了“教学评一致性”及大单元教学的概念,点明了基于“教学评一致性”的高中语文大单元教学的意义,并具体阐述了基于“教学评一致性”的高中语文大单元教学策略,以期为高中语文教学改革提供有益的参考与借鉴。
[摘要]新课标强调学生综合阅读能力的培养,要求学生在掌握精读技巧的同时,能够进行广泛阅读,以开阔视野、丰富知识。基于此,文章剖析了精读与泛读的内涵及辩证关系,立足备课、授课、课后三个阶段提出了整合单元主题与知识点内容、设置分层阅读教学目标、创新教学设计与课件、多种方法导入、引导精读实践、迁移精读主题、对比阅读、注重泛读实践、关注课后学习及以评促教等策略,以期为高中语文阅读教学提供参考,帮助一线教师明确新课标下的教学需求,从而促进学生全面发展。
[摘要]文章探讨了高中英语教学中的读后续写教学策略,强调了其在提升学生批判性思维、创造力和语言表达能力方面的重要性。文章基于认知心理学理论、建构主义学习理论和创造力培养理论,提出了文章解构和续写情节设计的教学策略。通过精选阅读材料、利用互动性教学资源和进行创造性写作活动,教师能够激发学生的学习兴趣和写作热情。三个教学案例展示了这些策略在实际教学中的应用,证明读后续写教学策略能够提高学生的英语综合素养和跨文化交际能力。
[摘要]随着全球化加速,英语成为国际交流的重要语言。初中是培养学生英语写作能力的关键时期。为解决初中英语写作教学问题,文章对黔西市太来中学七年级、八年级师生进行分层抽样,通过问卷、访谈和课堂观察,调查学生写作动机、学习方法及教师教学方法与成效等,厘清现状,为提升学生英语写作水平提供依据。
[摘要]随着新课标的发布,如何在实践中贯彻落实新课标精神,是每个一线教师必须面对及思考的问题。为了指引教师将新课标精神贯彻到具体实践中,文章重点论述了乡土读本资源下的语文综合性学习,即以乡土读本为学习资源,组织集"教师引读—学生自读—活动助读”于一体的语文综合性学习,并阐释了读说听写融合、模拟情境体验、实践活动操作等活动助读实践措施以及相关评价的设想。
[摘要]写作能力属于语言应用能力,反映学生的思维、价值观和语言水平。初中英语写作复习课仍存在部分教师过多关注词句表达、单方面关注机械化仿写等问题。针对以上问题,文章提出基于大单元整体教学的写作复习课教学策略:提炼小观念,构建主题大观念,加大写作深度;研读多模态语篇,形成结构性知识,拓宽写作广度;从核心素养出发,落实以评促教,拓展写作评价;倡导初中英语写作复习课的问题链设计立足整体性原则,在进行大单元复习时聚焦关联性原则。
[摘要]新课标背景下,结构化知识、真实情境、问题解决等概念的提出与实践,让一线英语教师深刻认识到情境创设与结构化知识的重要性。为此,文章结合具体课例,探讨了多种真实情境下英语结构化知识的构建方法:创设相关情境,联结旧知以激活结构化知识;创设问题情境,从语篇结构、内容及语言形式层面构建结构化知识;创设思辨情境,在延伸教材情境、联系生活情境的过程中巩固结构化知识。
[摘要]在高中思想政治课教学中应用乡土资源,不仅是落实立德树人根本任务的有效途径,而且是丰富教学内容和提升教学实效的有效方式。文章指出高中思想政治教师可挖掘乡土资源导入新课、巧用乡土资源创设情境、妙用乡土资源突出重点、活用乡土资源延伸课堂,以构建具有地方特色的思想政治课堂。
[摘要]近年来,议题式教学在思想政治课程中得到广泛应用,其在提升学生学科核心素养和实践能力方面的作用得到验证。文章以广西梧州高级中学“行走的思政课”研学活动为研究案例,探讨议题式教学在社会实践活动课程中的应用,并指出存在的问题,提出改进建议。
[摘要]培养社会情感能力不仅有益于学生个体的成长,而且对家庭和谐与社会发展具有积极作用。文章所述的研究基于对南宁市11所初中的学生进行的问卷调查,调查结果显示,初中生社会情感能力的整体状况良好,但不同维度上的发展存在不均衡的现象。为了更有效地促进初中生社会情感能力的提升,社会与学校需要共同推进多元化认同体系的构建和完善,家庭需要致力于营造温暖、减压的环境。
[摘要]史学阅读促进学生历史核心素养提升的研究以学生为根本、以教学为抓手、以史学阅读为基础、以提升学生历史核心素养为主旨,通过创新史学阅读的方法、打造史学阅读课型以及开展史学阅读的实践活动等,形成“尚本求真,以史砺人"的教学模式、基于史学阅读的课堂教学方法和培养学生历史核心素养的有效途径。
[摘要]"双减”政策要求提高作业设计质量,通过优化作业设计激发学生做作业的兴趣,培养学生爱学、好学的品格,实现减负增效。因此,文章提出了“双减”背景下初中课堂作业优化设计的一些方法和策略,即“三动”“三线”“两要”“两变”,力求培养学生的思维,促进学生的成长。
[摘要]文章从“为何”与“如何”两个方面,探讨核心素养导向下校本课程的开发,首先阐述了校本课程开发的价值意蕴,即核心素养为学校教育指明方向,核心素养是激活校本课程的内驱动力,其次从目标、主体、品质、模式、评价等方面论述了具体开发路径,以期为校本课程开发提供多样化的研究视角与方法参照。
[摘要]文章通过阐述吴文化所蕴含的丰富教育价值,通过“水韵江南,园梦姑苏”“碧螺春茶艺”“网络田园,水稻一生"三个研学项目提出吴文化研学实践课程的建构思路:串联吴地精华,精心打造实践课程新篇章;推行项目化学习,强化学科融合创新发展;聚焦文化内涵,实现吴文化的传承与发展。
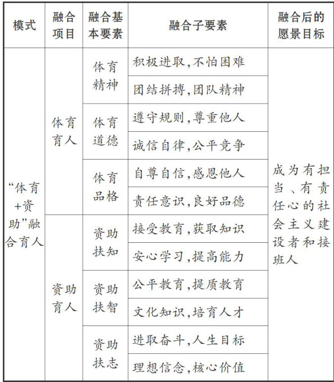
[摘要]文章基于“体育+资助”融合育人模式的内涵与应用价值,结合课标德育指向,提出“体育+资助”融合育人模式中体育运用的策略:以体育为基石,培养贫困生的情感;以体育为媒介,培养贫困生的品德;以体育为纽带,培养贫困生的感恩之心;以体育为基础,促进贫困生多元发展;以体育为途径,坚定贫困生实现梦想的意志,旨在推动贫困生的全面发展,促进教育公平、社会和谐与进步。
[摘要]德育是学校教育的灵魂。文章从德育共同体视域出发,以广西柳州市铁二中学艺术生的德育为例,具体论述德育共同体的内涵、开展高中艺术生德育的意义、高中艺术生的德育问题、高中艺术生德育实践探究,以期为提升高中艺术生德育水平提供一定的借鉴。
[摘要]文章以隆安县第三中学安置区学生的心理健康教育实践探究为例,对目前安置区学生的教育进行积极探索。针对当前安置区学生出现的心理问题提出对策,对所构建的“3333”育人模式进行解读,提出借助三级导师制建立家庭、学校、社区协同教育的系统框架,借力三个队伍强化安置区家庭教育专业指导力度,探寻安置区学校育人的三个途径,从学校、教师、学生三个层面阐述所取得的育人效果。
[摘要]在青少年心理健康备受关注的当下,学业竞争、社交复杂及家庭关系多样使部分高中生心理问题仍然存在,家校联动对高中生心理健康成长意义重大。为此,要构建“多元·多维·多路"家校协同模式,涵盖多元沟通、多维育人、多路支持。具体实施策略包括建立健全工作机制、构建管理模型、建设沟通平台、开展心育活动、构建师资培训体系及实践与指导体系等。实践证明,该模式促使学生心理健康状况得到改善,家长教育能力、教师共育能力得以提升,家校社关系优化,获社会认可。
[摘要]课程思政作为一种新的教育理念和实践模式,对培养德智体美劳全面发展的社会主义建设者和接班人具有重要意义。文章对课程思政视阈下高中生价值引领的现实需求和策略进行探索,提出可从整合课程资源、创新教学方法、优化评价方式、构建校园文化四个方面对高中生进行价值引领。
[摘要]健身健美操是高中体操类项目的基本教学内容,体操运动设置在人教版高中体育与健康教材必修全一册的第十章第五节。在教学下肢基本步法和上肢基本动作的基础上,依据套路创编的原则、步骤,并结合高中体操类课程的标准要求及学生的身体素质、学习水平,创编了基于下肢与上肢基本动作结合的拉花轻器械健美操,并应用于具体实践。这不仅能发展学生的体能,培养学生的审美意识,满足学生塑体健美的爱好,还能完成既定教学内容,达到新课标的要求。
[摘要]文章基于中职思政课标背景,依托国家统编教材,通过分析“心理健康与职业生涯”课程的定位,结合中职生学情及自身教学实践,从强化教师队伍的建设、革新教学方法与手段以及健全多元评价体系的角度,探讨课程的实施途径,为中职思政课程教学改革与实践提供参考和借鉴。
[摘要]文章基于“一核四性"理念,以Web前端开发课程为案例,从课程内容、教学模式、考核方式、教学资源等维度提出中职计算机专业适岗金课数智化升级的具体路径:重构课程内容,构建动态化岗位技能体系;构建AI赋能的互动教学模式,从单向传授到智能协同;建立动态化与个性化的智能考核体系,从结果评价到过程增值;多模态教学资源的智能整合,从碎片化到体系化,以满足数智时代对计算机专业“一专多能”复合型人才的新要求。
[摘要]文章从产教融合的视角出发,对中职电子商务专业课程设置存在的课程目标模糊不清,课程规划思维滞后,教学手段单一以及教师实操能力有待提升、理论与实践脱节等问题,提出电子商务专业课程设置的优化策略:明确课程方向,校企协同完善课程架构;更新课程理念,促进产学研资源互通;整合数字化教学资源,优化课程设置体系;健全课程设置评价,检验课程设置效果。
[摘要]文章分析了中职思政课教学融入中华民族共同体意识的重要性,针对当前中职思政课教学中存在的问题,提出将中华民族共同体意识融入中职思政课教学的策略:整合课程资源,拓展教学的深度和广度;创新教学方法,提高教学的实效性;开发实践课程,开展实践教学。