摘要:2017年版高中生物新课程标准明确提出了“学科核心素养”理念,这让高中生物教学目标更加明确,生物教师更加注重培养学生的生物四大核心素养。高中生物教师在教学中要以核心素养为宗旨,聚焦学生生物思维培养,注重实践教学,构建科学评价体系,把学科核心素养渗透在生物概念、实验、解题教学板块,充分展现生物学科的魅力,全面提升高中生的生物核心素养。 关键词:高中生物;核心素养;培养策略 中图分类号:G6
摘要:随着信息技术的不断发展,初中物理教师应主动探寻更加高效的授课模式,在物理教学中引入更加多元的信息化教学手段,应成为每位物理教师的关注重点之一。在经济全球化的今天,人才的竞争愈发明显,传统的知识教育已经难以满足当前社会对人才的需求,能力教育正成为新的方向。在信息化时代,教师在进行物理教学时,应着重培养学生的实验能力、解题能力和作图能力等,借此促使学生的物理综合水平提升到一个新的高度。本文将针对
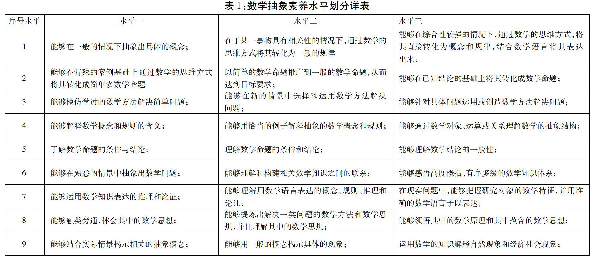
摘要:随着高考的不断改革,高中数学的授课渐渐转变为以培养学生的数学核心素养为目标,同时重视学生的成绩的提升。作为高中数学教师,应当不断加强自身能力的修养,改变传统的教学方法,将授课与培养学生的核心素养结合起来,促进学生发展核心素养并逐步形成适应未来发展的必备品格、关键能力和正确的价值观念。采取何种有效策略落实核心素养的培养,能否有效整合课内外数学活动,全方位落实核心素养是一线教师正在深入研究的方向
摘要:在素质教育蓬勃发展的当下,初中阶段对学生来说是非常关键的,不仅是学生性格和习惯养成的关键时期,也是他们人生观和价值观确立的重要阶段。因此初中美术教师在进行课堂教学时,要通过以下几大方面,找寻到教学中的问题,提高学生的学习兴趣,加强他们的核心素养,丰富情感体验,培养出人文素养。本文将结合笔者自身初中美术教学经验,对该问题进行简要分析,为广大教育工作者提供参考。 关键词:初中美术;人文素养
摘要:初中历史在初中课程教学中属于比较重要的学科内容,同时也是初中义务教育阶段需要完成的教学任务,因此在初中阶段进一步分析初中历史课堂教学策略将对构建高效课堂教学产生极大促进性作用。在当前历史课堂教学中,为了进一步满足新课程教学改革的实际性要求,要求初中教师注重全新课程教学理念的应用,创新课堂教学方式,关注学生的历史核心素养的培养,从而实现历史课堂教学目标。 关键词:初中历史;课堂教学;效率
摘要:核心素养是指学生应具备的、能够适应终身发展和社会发展需要的必备品格和关键能力。本文在解读核心素养内涵的基础上就初中语文教学中核心素养能力的培养模式进行了探究。具体如下:教师可以通过板块融合的方式锻炼学生的语言能力;也可以通过创设语言情境,增强学生的练习,以提升学生的语言建构与运用能力;可以通过布置预习任务引导学生自主探究,也可以通过创设问题情境为学生营造思考的空间,以促进学生的思维发展与提升
摘要:语篇研读是指学生对语篇内容进行深层次解读与主动加工,并能展开有意义建构的学习探索过程。在高中英语阅读教学中指导学生对语篇进行深层次研读,可确保学生对语篇语言形式的良好内化、文体结构的清晰认知、内容信息的高度理解以及情感思想的透彻领悟,最终不仅能大幅度提高学生的阅读实力水平,还可助力其学科素养的全面养成。 关键词:英语阅读;语篇研读;思维导图 中图分类号:G633.41 文献标识码:A文
摘要:在教育改革的大背景下,广大数学教师对培养学生核心素养的重视程度不断提升,为了渗透核心素养内涵,教师不仅要在授课期间加强对学生核心素养的培养,还要注重设计多样化作业,引导学生积极参与完成,促使学生能够在自主作业活动中,发挥自己的学习能力、理解能力、逻辑能力等,从而切实提升自己的数学学习效果。对此,本文将结合实际情况,并以“核心素养视域下初中数学作业方式多元化的研究”为主题,展开简要论述。 关
摘要:教师在开展初中历史与社会教学时,可以利用小组合作的方式,引导学生自主探究,锻炼学生的学习能力;可以创设问题情境,启发学生的思维,提高学生的探究效率和探究质量;可以注重拓展延伸,引导学生从全面的角度深入理解所学知识,培养学生的整体观念;可以利用课堂意外生成,因势利导教学,促进学生多方位探究;可以联系实际生活,引导学生应用生活经验探究,以提高学生的热情;还可以通过多元评价,创设开放的环境,促进学
摘要:英语听说技能是学生综合语言运用能力的重要组成部分,而听说教学也是学生学科素养形成与发展的重要途径,但目前的初中英语听说教学形势却不容乐观,这主要表现为部分学生缺乏听说意识,且部分初中英语课堂中缺乏相应的英语交流平台或资源来支撑学生的听说训练,从而限制了学生听说能力的进一步发展。对此,本文结合初中英语听说教学实情,尝试基于主题情境去探索新的教学路径,力求能有效深化初中生的听说意识、强化其思维训
摘要:随着时代的变化和发展,教育教学的人才培养目标都在进行着相应的变化和调整,教师在进行教学时应该注重对学生学习能力和核心素养进行培育,促进学生的综合发展。数学是高中阶段非常关键的一门学科,对学生的实际创新能力和逻辑思维能力等起着非常关键的作用,数学学科应该受到重视。本文主要从新课标背景下高中数学课堂教学策略进行阐述,希望可以提升课堂教学的质量,构建高效课堂。 关键词:新课标;高中数学;教学研究
摘要:随着新课改的不断发展和革新,学科核心素养这一理念的提出得到了广大师生的认可,并将它作为各学科的教学目标践行于实际的课堂教学活动当中。对于初中数学学科而言,它具有一定的抽象性特点,培养学生的数学核心素养可以有效提高他们对学习数学知识的认知,进而达到提高其数学思维能力的目的。因此,本文就针对融入核心素养的初中数学课堂教学策略进行了简单的分析探究,以此来促进初中生数学理解能力和应用能力的提高,从而
摘要:数学本身就是一门难教又难学的学科。特别是对于农村教学来说,更是如此,由于农村中学生,基础薄弱,教师教育理念和教学方法比较落后,在教学一些抽象概念和问题的时候,很难让学生充分掌握。而信息技术的普及和应用就改变了此种状况,它为农村教学提供了新的发展平台,既可以缩小城乡差距,又可以提高学生的数学学习水平,培养学生的数学核心素养。为此,本文就信息技术背景下,农村初中数学开展一元一次方程教学模式、教学
摘要:物理是一门以实验为基础的自然学科,实验是探索物理知识的必要手段,借助物理实验不仅能够完善教材中的文字描述,而且能够化抽象为直观,使学生清晰地看到物理现象,进而把抽象知识转化为形象化知识内容,降低学生的理解难度。基于此,本文将重点讨论当下初中物理实验教学中面临的问题,以及开发初中物理低成本趣味物理实验资源的基本原则和策略。 关键词:初中物理;低成本;趣味性实验 中图分类号:G633.7
摘要:初中阶段是学生学习数学知识的黄金时期,为能有效提升数学课堂教学的质量水平,教师在实际教学活动的开展当中,要能从不同的角度出发进行积极优化,通过核心素养的培养来促进学生学习的质量水平,让学生能够在学习数学知识方面发挥主动积极性,从整体上提升学生学习的能力。本文从理论层面就核心素养下初中数学教学的现状以及高效课堂构建的重要性加以阐述,然后就核心素养下数学高效课堂构建的要点以及措施实施详细探究,希
摘要:体育是高中教学中一门基础性的学科,它的高效开展不仅可以让学生积累丰富的体育知识与技能,同时还可以增强学生的体质,助力于学生身心健康的成长。在目前高中体育教学开展过程中,由于每一个学生的综合素质不同,所以他们在高中体育学习中对待体育理论知识的消化程度与能适应的训练强度也会存在着相应的差别,在教学中如果忽略了学生之间所存在的这种差别,那么必定会导致班级学生在体育学习过程中无法受到均衡的体育教学引
摘要:在全面倡导素质教育的背景下,语文教学不再只是知识与技能的传授,而是更加注重学生多方面素质的养成。本文首先针对核心素养与语文课堂教学的关系,分析了核心素养对于语文高效课堂构建的意义,提出了基于核心素养理念的初中语文高效课堂建设的具体路径,以推动优质高效语文课堂教学的早日实现。 关键词:核心素养;初中语文;高效课堂 中图分类号:G633.3 文献标识码:A文章编号:1992-7711(20
摘要:高中是教育的重要阶段,在高中教学过程中,数学是重要的教学内容。随着社会经济和文化的发展,信息技术在各行各业的应用都十分的广泛,在教学中也不断地运用,对此,如何利用信息技术提高高中数学教学的有效性,成为了教师思考的重要问题。在信息技术全面普及的趋势下,将信息技术和教学进行融合是教育发展的必然趋势。作为高中数学教师,必须要对其进行深入地思考和探索。 关键词:高中数学;信息技术;深度融合 中图
摘要:随着社会的快速发展,对人才的要求也更加硬核。当初只是掌握课本知识的死板人才已经不能够满足社会发展对开拓者的要求,国家和社会想要得到更加稳健而持续的发展就要求培养出更有个性,更有创造力的新型人才。当然,教育改革绝不能只是纸上谈兵,更需要是基层教育者学习探索出符合需求的新式课堂教学方法。生物作为与生活联系最为紧密的一个学科,对生活的渗透也最多,那么对学生素质教育的意义也就越大。 关键词:核心素
摘要:素质教育已经成为我国教育界的主流思想,而这些都推动了我国高中语文教学的改革,优秀教师要不断更新自身的教学理念和教学方式,在语文教学活动当中,要加强对学生语文思维方面的培养力度,从而不断提高学生的语文素养,发现语文的魅力,从而激发学生的语文学习兴趣。本文所探讨的主要内容就是在高中语文教学活动当中,教师如何通过教学改革来培养学生的语文思维能力。 关键词:高中语文;语文素养;创新思维 中图分类
摘要:在新课程改革的时代背景中,初中教学目标发生了变化,不只是要求让学生可以在学校学习到知识,同时还需要让学生提升必要学习能力。在教育事业的不断发展中,各种有效且新颖的教学方式层出不穷,合作学习就是其中一种。合作学习的主要特点就是让学生之间互相探讨问题,自主进行知识学习,不仅起到了锻炼沟通能力的作用,同时还能让学生养成对知识研究以及探讨的习惯。这种良好的习惯才是学习中需要重点培养的,对于之后的学习
摘要:本文笔者主要探究和论述了居家阅读与在校阅读教学的有效契合的六个方面(路径与措施),为我们开启了思维方式,提供了具体可行的方法,引领学生更有效地自主阅读和引导教师更灵活地进行阅读教学,同时为学生阅读分享和展示提供了方式方法。 关键词:居家阅读;阅读教学;有效契合;阅读分享;“交流对话” 中图分类号:H319.3;G434 文献标识码:A文章编号:1992-7711(2021)08-044
摘要:青年教师的职业幸福感缺失源于工作边界缺失、心理压力较大和缺乏社会支持等原因,我们需要从合理划分工作、促进和谐管理、搭建沟通平台、组织以老带新、组织实践活动和设计激励机制等方面,增强青年教师的职业幸福感,帮助青年教师调整工作状态,从而使青年教师以更加积极、乐观的姿态开展教学。 关键词:青年教师;职业幸福感;策略 中图分类号:G645.1 文献标识码:A文章编号:1992-7711(202
摘要:如今线上线下融合教学得到快速发展,而对于新时代的中学生来说,由于他们的知识及社会阅历有限,面对纷繁复杂的网络信息资源,缺乏对信息进行鉴别和评价的能力,笔者从中学生存在的网络信息安全问题分析,提出了从网络信息安全意识培养、舆论引导、制度约束、规范行为、技术维护、家校社会共育等方面的防范措施。为中学生网络环境下的学习提供安全保障。 关键词:中学生;网络信息安全;策略 中图分类号:G637;T
摘要:德育教育工作是整个教育阶段的重要内容,关系着学生的全面发展,如果没有一个正确的德育引导,受沉重学业与敏感性格期的影响,学生很容易出现逆反情绪。为此,在中学德育教育工作管理中,班主任身为直接影响人员之一,班主任德育工作模式和工作内容的开展都会影响学生的身心发展。为此,本文解读了中学班主任德育工作开展的重要性,分析了新课改背景下中学班主任德育工作的创新转变,探究了其有效实施路径。 关键词:新课
摘要:高中政治作为一门重要学科,对学生的学习以及思想有着非常重要的促进作用。而随着新课改的不断提出与发展,也对高中政治教学提出了更高的要求,不仅要让学生掌握一定的基础知识,同时还要在学习过程中利用政治思维解决问题。所以教师要在教学中充分地利用思维导图的形式,帮助学生记忆复杂多样的知识,从而让学生可以构建良好的政治思维结构框架,提高政治学习综合能力。本文旨在分析运用思维导图进行政治教学的重要意义,并
摘要:随着素质教育理念的推进和落实,在教育教学中,倡导落实以人为本,因材施教,促进学生的个性化发展。而作业设计,作为检验学生学习情况,促进高效教学的重要环节,多元化作业教学的落实,对提高学生的学习兴趣,提高核心素养具有重要的意义。为此,本文以初中化学多元化作业设计为例,以实施分层作业设计为基准,解读了多元化初中化学作业设计的意义,重点探讨了其有效实施策略。 关键词:多元化;初中化学;作业设计;分
摘要:随着当今时代的飞速发展和新课改教学政策的不断落实推进,初中数学作为初中教育课程体系中的重要学科,也逐渐抛弃了传统的教育理念和落后的教学手法,积极响应国家的新课改教学号召,树立了“以生为本”的教育理念,打破了传统教学模式的禁锢。为了寻求更高效的教学方式并带给学生更良好的学习体验,初中数学教师还需要对翻转课堂的教学应用进行深入研究,以此来创新教育理念、改革教学模式,推动初中数学教育不断向前发展的
摘要:伴随着我国现代经济的快速发展和素质教育的不断渗透,学校教育越来越重视对学生综合能力的培养。翻转课堂作为一种新型的教育模式,成功打破了传统教育模式的弊端。本文将对高中数学翻转课堂的内涵进行阐述。在此基础上,本文将重点针对高中数学翻转课堂的构建策略展开分析:教师为学生设定科学合理的教学目标;借助课件营造生动直观的教学情境;运用微课解决重点难点;利用网络连接课堂内外;实现多元多维课后评价,最终促进
摘要:新课改背景下倡导培养学生的学习能力,使其在习得知识的基础上,会运用知识解决生活实际问题。为此,在初中英语复习课教学中,思维导图作为激活思维、提高学习能力、增强英语素养的一种有效辅助工具,不仅可以使其从被动转为主动学习,还可以帮助学生构建完整的知识体系,构建以学生为主的课堂教学模式。为此,本文解读了思维导图在初中英语复习课中运用的意义,并探究了其有效实施策略。 关键词:思维导图;初中英语;复
摘要:在新课改的教学理念下,高中语文课堂由传统的应试教育转变为素质教育,思维导图教学理念由此应运而生。将思维导图的教学形式应用于高中语文课堂教学中,可以有效提高学生对课本文章内容的感知能力,在了解文章内容以及作者思想情感的基础上降低学生阅读难度。因此在思维导图的教学模式下,对高中语文的教学模式进行创新性探究,提出一定的教学策略和教学建议,可以有效改善高中语文课堂的教学情况,提高学生自主性学习能力,
摘要:近几年来,随着新课程改革的不断发展,现在的教学手段也做出了一些变革,教学事业也随之取得了一定的成果,但教学手段还需继续做出改革与创新。在新课程改革的背景下,促进学生身心健康全面的发展成为当下教学的主要教学方向,因此教育工作者所要重视的不仅仅是学生的学科知识教学,还要注意提高学生的身体素质。因此,体育教学逐渐受到了现代教育工作者的重视,体育的重要性也被广大师生所熟知。对于高中体育教学来说,学生
摘要:史料是研究历史和从事历史教学的前提和基础,史料实证就是在史料研习的过程中把史料转化为证据从中培养学生的实证意识的态度和方法。批判性思维的运用贯穿在“尊疑”与“重据”的史料实证素养中,对目前搜集到的在教学过程中如何体现和提升学生历史学习的批判性思维,撷取几则案例作一些初步探讨。 关键词:史料实证;批判性思维 中图分类号:G633.51 文献标识码:A文章编号:1992-7711(2021
摘要:物理学科作为高中教学体系的重要组成内容,在正式教学过程中,要求物理教师应该主动承担起自身的教书育人责任,坚持按照素质教育理念要求,深化对学生物理学科核心素养的培育力度。为确保高中物理核心素养培育工作得以全面贯彻与落实,本文主要立足于物理实验设计角度,对高中物理核心素养培育策略问题进行研究与分析,以期可以给相关人员提供一定的借鉴价值。 关键词:高中物理;实验设计;核心素养;培育策略 中图分
摘要:高中阶段是学生重要的成长阶段,在此阶段学生需要提高的不只是学习成绩,更需要提高学生的心理素质,培养学生的心理健康。因此,在高中思想政治课程的教学中,加强对学生的心理健康教育,更有利于学生的全面发展。本文从心理健康教育对高中生的重要性以及当前教学的实际情况进行阐述,结合实际情况提出相应的改革策略,促进思想政治课程教学的有效开展。 关键词:高中;思想政治课;心理健康教育;开展策略 中图分类号
摘要:本文的目的是探究如何应用对分课堂构建高中语文思辨阅读课堂,以促进学生思辨性思维的发展,阅读水平的提升。文章分为三部分:第一部分解读了对分课堂的内涵和意义;第二部分是核心部分,主要就构建学习小组、创设问题情境、挖掘教材提示、设计微课视频、丰富探究形式和促进读写结合六个角度,利用对分课程构建高中语文思辨阅读课堂的策略进行了论述;第三部分则是总结部分。 关键词:对分课堂;高中语文;思辨阅读;教学
摘要:物理是一门探究科学规律的学习。教师在教育过程中,如果想要更好地提高教学质量,就必须采用合理的教学方式,通过引导学生思考,让学生能够真正投入到课堂学习中,从而促进学生综合能力的提高。而三序合一是一种以教学序、知识序和认知序为一体的教育方式,主要是为了能够帮助学生更好的理清知识系列,把握思想脉络,进而实现高质量的学习。 关键词:三序合一;初中物理;教学模式 中图分类号:G633.7 文献标
摘要:整体法与隔离法是分析物理问题的重要方法,对提高学生分析能力以及物理学习成绩具有重要促进意义。初中物理教学中,应做好教学内容研究,结合学生所学,为学生讲解整体法和隔离法相关理论,并注重将整体法与隔离法渗透至解题教学中,不断提高学生整体法与隔离法应用意识,促进学生解题能力与水平的进一步提升。 关键词:初中物理;教学;整体法;隔离法;运用 中图分类号:G633.7 文献标识码:A文章编号:1
摘要:在初中新课改的历史课堂教学中,情感态度价值观的实现是教学中重要的目标,初中历史教学中,利用教材资源整合教学,精心教学设计,充分挖掘史料等策略可以促进学生主动对历史进行感知、理解和探究,实现情感态度价值观。 关键词:情感态度价值观;历史教学;策略 中图分类号:H319.3;G434 文献标识码:A文章编号:1992-7711(2021)08-077 新课程改革的要求之一就是改变课程过于注
摘要:随着核心素养观的提出和对英语新课程理念的要求,自主学习、合作探究的活动观在初中英语教学中培养学生阅读能力和提升阅读素养方面显得势在必行。英语报刊作为中学生课外阅读的重要补充材料,如何针对报刊文本设计切实可行的自主学习导学案,引导学生对文章基本信息进行有效梳理,从而更好的理解文本,积累词汇,提升英文思辨能力,梳理式导学案在教学中的应用势在必行。本文就梳理式导学案在初中报刊英语教学环节——课前自
摘要:本文阐述了核心素养引领下如何提高初三化学实验教学的有效性,主要侧重于学生基本实验技能的培养,为实验教学的有效性奠定基础;巧设问题情境,促进思维进阶,解决相关的实验题;实验探究亲体验,能力提高看得见等方面介绍了化学实验教学的有效性。 关键词:核心素养;化学实验;教学有效性 中图分类号:G633.8 文献标识码:A文章编号:1992-7711(2021)08-081 一、概念界定 1.
摘要:随着新课程改革的不断深化,对高中化学课程而言,教师要引导学生对知识点进行深入思考,帮助学生不断提升学习效果,并且在反思的过程中,学生还能够与身边的同学进行探究。课堂不再是教师主导,而是由学生自己主导,更好地关注学生的综合素质和技能的培养,充分发挥学生的主体性地位。 关键词:高中化学;教师教学;反思 中图分类号:G633.8 文献标识码:A文章编号:1992-7711(2021)08-0
摘要:基于初中英语听说课堂教学设计,并注重培养学生的核心素养,其本身是对课程理解的深度,全方位提升课程开发水平以及进一步帮助学生巩固所学习的英语知识并锻炼学生的英语口语能力等将会起到极大促进性作用。本文则是站在新课程改革背景下,提出初中英语听说课堂具体教学策略,进一步打造高质量初中英语听说课堂。 关键词:初中英语;听说课堂;核心素养 中图分类号:G633.41 文献标识码:A文章编号:199
摘要:泱泱中华五千年历史,虽有坎坷,但中华儿女从未妥协,如今新时代的中华民族正在走向强大,这种强大来自每一个中华儿女的顽强奋斗,来自他们心中熊熊燃烧的家国情怀。作为我国优秀传统文化的基本内涵,家国情怀教育应该从基础教育就抓起,形成一种生命自觉。初中历史课程的开展,不应仅仅局限于基本的文化认同和历史认知,而应该响应国家号召,注重培养学生的核心学科素养,家国情怀就是其中的重中之重,或许在西方国家看来,
摘要:在传统的高中物理课堂上,通常都是以教师作为主导,学生作为被动吸收知识的一方,但是随着新课标改革的不断推进,传统课堂这种“一支粉笔,一个黑板”的教学模式已经很难适应新课标下对学生素质的要求,也很难提升课堂效率和教学效果。因此,笔者在这里就对高中物理教学中的改革思考展开研究和分析。 关键词:高中物理;教学模式;改革思考 中图分类号:G633.7 文献标识码:A文章编号:1992-7711(
摘要:新课改背景下,原有的历史课堂教学模式和方法已经不能满足学生的学习发展需求,而自主互助学习型课堂在初中历史教学中的应用和构建,对促进学生学习能力,培养历史素养,增强课堂教学质量具有积极的促进作用。为此,本文就初中历史自主互助学习型课堂的应用体会和实践感悟进行了探索分析,旨在通过教育理念和教学方法的优化,摸索出历史自主课堂的有效实施策略,改变学习状态,最终实现学生自主学习、互助学习、全面发展。
摘要:在新一轮课改的实施中,数学阅读教学已经成为现代教学不容忽视的课题。数学阅读能力的培养,对提高学生解题能力、锻炼数学思维具有积极的促进作用,同时阅读理解类的问题也成为了近几年高考出现的新题型。因此,本文以实施数学阅读教学为重点研究内容,探讨了高中数学教学中实施数学阅读的实践价值、思路和有效实施方法。 关键词:高中数学;数学阅读;实践教学 中图分类号:G633.6 文献标识码:A文章编号:
摘要:随着新课程的不断改革,在现代的初中语文的课堂教学中,语文教师应当有效的根据学生的兴趣爱好以及年龄特点,充分的对语文课堂的教学内容进行创新和设计,进而有效地提高学生的语文学科核心素养,同时,也能够促进学生个性化的成长和发展。在语文课堂教学的时候,教师还应当有效地融入诗意场景,通过诗意的课堂教学,来提高学生对生活的态度,进而在不断的语文学习的引导之下,引导学生感悟生活的美好,进一步追求人生的意义
摘要:进入21世纪以来,国民经济飞速发展,人们越来越重视教育,高中作为基础教育中的重要组成部分,其是学生从初中过渡到大学的一个重要阶段,同时语文作为整体课程体系中的重要部分,贯穿基础教育的始终,对于培养学生的人生观和价值观有着重要的作用,然而,学生的课堂焦虑日渐明显,其表现在学生高考压力倍增,对未来充满恐惧感,因此,作为教育工作者,如何把控课堂中学生的焦虑感是其主要面对的问题,也就要求一线语文教师
摘要:现阶段,培养学生的核心素养是初中信息技术教学的主要目标,Python编程则是信息技术课程的核心内容。基于Python的教学,教师可以向学生展示信息技术核心素养在实际技术环境中的应用,并且让学生真正形成相关的能力,更好地将知识迁移到生活中来。本文中笔者根据自身的工作经验来谈一谈基于核心素养的初中信息技术Python教学。 关键词:核心素养;初中信息技术;Python教学 中图分类号:G63
摘要:在随着我国教育事业的蓬勃发展,作为教育制度的制定者以及教学改革的实施者,教师依然要面临着多样化的挑战。教育改革的核心,就是课堂教学的改革,而想要课堂发生改革,那么就需要教师不断地吸收全新的教育理念,促进自身的专业化发展。因此对中职英语教师而言,听评课活动就是促进其自身专业化发展的重要途径。在我国信息技术高度发展的背景下,越来越多的数字化平台出现在教育教学的过程中,从而了课堂教学的重要辅助工具
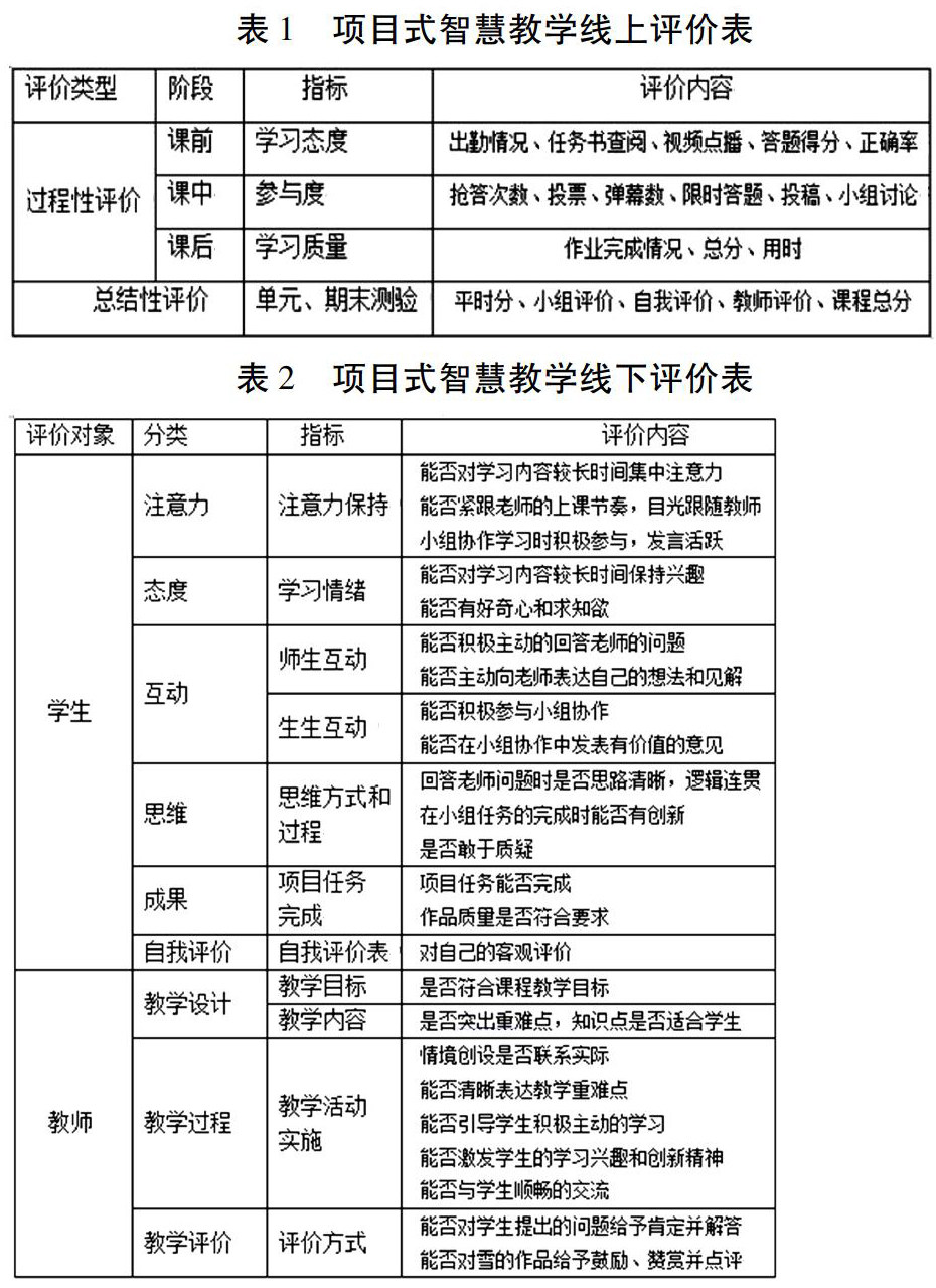
摘要:项目式教学方法与雨课堂有效融合,利用大数据技术支持,整合课程内容和资源,构建一个以学生为主体,教师为主导,以职业需求为导向,以任务驱动、小组协作为途径,以多元化指标量化评价,覆盖课前、课中和课后的个性化的智慧教学模式,旨在提升学生的实践能力。 关键词:项目式学习;雨课堂;任务驱动;小组协作 中图分类号:G434;G712 文献标识码:A文章编号:1992-7711(2021)08-10
摘要:随着科技信息的不断发展,互联网+时代的来临,为各个行业的发展带来了积极的促进作用,同时也改变了许多人的观念和生活方式。随着网络通信以及网络信息的日趋完善,人们对知识以及信息资源的获取突破了时间和空间的限制,也为我国的教育事业带来了巨大的改变。互联网+教育,在政府工作报告中出现,并进一步被推行,推动了我国教育事业的发展。中职院校应当适应时代发展的需求,更新教育理念,不断的优化和创新教学模式,为
摘要:信息技术作为一种新型的教学手段,改变了传统的教法和学法,以其独具特殊的优越条件,让数学教学活动不拘泥于固有模式,不仅可以提高学生的学习激情,还可以增强课堂教学质量。为此,本文以信息技术与高中数学课堂的有效融合进行了探究分析,解读了其融合的意义、融合的创新方向以及创新实施策略,旨在通过优化教学方式、完善教学形式、挖掘白板潜力、设计运用情境等,发挥信息技术育人价值,促进高中数学课堂教学质量。
摘要:作文教学是语文教学的重难点,尤其是在新课程理念下,对高中语文写作教学提出了更高的要求。为了全面提升高中语文写作教学的有效性,语文教师开始尝试多种写作教学模式,旨在提升写作教学的有效性。在这一背景下,“活动体验式”教学模式应运而生,并在写作教学中得到了广泛的应用。基于此,笔者以高中写作教学作为研究切入点,针对活动体验式教学策略在高中语文写作教学中的具体应用,进行了详细的研究和分析。 关键词:
摘要:语文是高中阶段的一门基础且重要的学科,该学科学习的质量会直接关乎学生高考的成绩以及人文素养的提升。传统的高中语文教师在教学的过程中,通常都是以教师教、学生听的方式开展教学工作,这种方式过于单一且灌输知识的特征较为明显,学生在语文课堂中难以集中注意力,学习的兴趣也不高。而新课改提出并逐步深入之后,大多数的教师都开始转变传统的一言堂教学模式,确立学生在课堂中学习的主体地位,教学效率也在稳步提升。
摘要:在新课程标准改革的背景下,培养学生的创新意识成为当前学校重点关注的课题,对教师的教学能力提出了更高的要求。在初中地理教学中,广大教师越来越重视创新教育的实施,创新教育不仅顺应了当前素质教育的发展要求,更是符合初中学生的成长特点,同时也能改变当前教育的现状。因此,有必要针对初中地理教学中实施创新教育的方法与策略进行深入探讨。本文将从初中地理教学中实施创新教育的必要性展开详细论述,然后深入研究初
摘要:在初中语文课堂中,写作教学是重要的组成内容,教师需要对学生的写作能力进行重点培养,关注学生的内心情感变化,还要关注学生的生活,见证学生的成长。笔者在多年的写作教学实践中,尝试总结初中生写作中存在的问题,浅略分析学生写作能力较低下的原因,并尝试着谈谈关于提升学生写作能力的有效策略。 关键词:初中语文;课堂教学;学生;写作能力;提升 中图分类号:G633.3 文献标识码:A文章编号:199
摘要:随着课程改革进程的不断推进,高中物理教学的方式需要改革,这样才能使学生的物理综合水平得到进一步提升。高考物理备考的相关知识内容作为高中物理教学的重要组成部分,应在授课过程中得到物理教师的重点关注。教师要结合着整合教学的方式,通过营造浓厚的物理学习气氛;进行有效的课堂提问;结合具体案例分析知识点内容;布置完备的习题练习;创新复习备考模式等关键方面,为学生未来的学习发展打下坚实的基础。 关键词
摘要:随着新课改的不断深入和素质教育理念的不断完善,学生的核心素养越来越受到了人们的广泛关注,而核心素养主要就是指学生在知识与技能、情感态度以及价值观念等方面的综合表现。在高中历史的课程教学中,史料实证是学生核心素养的表现之一,教师要能够正确指导学生科学合理地使用史料,让学生通过自主查询文献的方式获取相关有效信息、在影视资料中甄别信息、在史料对比中寻找信息漏洞等,从而达到提高高中生史料实证素养的教
摘要:随着新课改的不断深入改革与发展,对初中美术教学提出更加严峻的要求,注重学生学习能力发展,而小组合作学习是最受初中美术教师欢迎的教育方式,也符合新课改的教学要求,并且能够达到理想的教学效果。顺应新课改的需求,初中美术教师要注重培养学生艺术修养,促进初中生全方位发展。故此,初中美术教师要在教学中积极应用小组合作学习模式,构建高效的初中美术教学课堂。在小组合作学习中,提高学生动手实践能力,增强学生
摘要:地理是高中阶段的重要科目,地理学习对提升学生思考能力、创新能力有重要作用,因此高中地理教学方法的创新一直是教育者研究的重点。高中生的地理基础水平、学习能力、学习态度等各不相同,为使不同学生都能得到更有效的教育,分层教学逐渐受到教育者的肯定和认可,分层教学可以根据学生的不同水平采取不同的教学策略,有效提升地理教学质量。 关键词:高中地理;分层教学策略 中图分类号:G633.55;G434
摘要:合作学习是现代教育的一种重要教学策略,在通过合作学习让学生学会自助、助人,从而发挥个人和群体价值,促进共同进步,发展学生主体性,提高问题解决能力。它在初中语文整本书阅读教学中的应用,既可以培养学生的社会适应能力,又可以提高阅读思维能力,提高整本书阅读教学质量。为此,本文分析了合作学习在初中语文整本书阅读教学中的价值,解读了其运用的原则,制定了有效实施路径。 关键词:合作学习;初中语文;整本