[摘要]党的二十大报告明确提出“全面提高人才自主培养质量,着力造就拔尖创新人才”,跨学科主题教学作为培养复合型创新人才的关键路径,日益受到重视.《义务教育课程方案(2022年版)》与《义务教育数学课程标准(2022年版)》均明确倡导开展跨学科主题学习.然而,当前初中数学跨学科主题教学存在目标设定宏大宽泛、评价体系不完善等问题.文章基于UbD理论的“以终为始、评价先行"理念,以“勾股定理”为例,从明确学习目标、确定评价标准、设计学习任务、实施学习过程、开展教学反思五个方面探索初中数学跨学科主题教学的设计,以期为提升初中数学跨学科主题教学质量和学生综合素养提供参考.
[摘要]初中数学项目式学习实践面临目标定位模糊、问题设计浅表化、教师指导缺位及评价体系失衡等困境.针对这些困境,文章构建了学科化破解框架.理论层面,提出“双维目标框架”,整合数学维度(聚焦核心概念的系统化掌握)与能力维度(对接“三会"核心素养的阶梯式培育),设计具备“三性两化”(冲突性、数学化、开放性、进阶性与结构化)特征的驱动性问题,促进学生深度探究.实践层面,开发“三色指导卡”以实现动态分层指导:红卡定向纠偏,蓝卡发展思维,绿卡提供技术支持;引入“五维雷达图”作为评价工具,从数学严谨性、创新性、合作效能、工具应用和反思深度五个维度量化学生核心素养的发展.
[摘要]文章以苏科版(2012)数学教材七年级上册"4.1从问题到方程"为例,积极践行"课题进课堂,课堂润课题"的融合理念,紧密结合《义务教育数学课程标准(2022年版)》核心理念,从数学内在规律、数学建模过程、学科育人契机和单元教学结构四个视角展开探索,寻求核心素养导向的教学实践策略,借优质课堂教学之力推动学生核心素养发展.
[摘要]基于教学评一体化的初中数学教学,要以终为始、逆向设计.在“教学评一体化”理念下,教师在教学中要深入思考学生“学什么”“怎样学”“为什么这样学”“学到什么程度”等核心问题.其中,教学目标明确“学什么”,评价量规阐释"为什么这样学”,学习活动规划“怎样学”,实施教学评价则判断“学到什么程度”.实践表明,基于“教学评一体化"理念实施初中数学教学,改变了传统教学中“教学评不一致”“教学评相违背”“教学评相割裂”的现象,真正发挥了以评促教、以评促学的功能.
[摘要]深度思考是发展数学核心素养的关键.文章围绕初中数学解题教学,重点探讨引导学生深度思考的教学策略,旨在优化数学解题教学、提高数学学习效率、发展学生数学思维与数学核心素养.
[摘要]几何学习需关注图形结构,研究相关要素间的数量与位置关系.文章以典型的正方形与直角三角形组合图形为切入点,挖掘其运动变化中的不变性,提炼出 ?90° 的对角互补四边形”这一基本图形;借助轴对称和旋转变换分析图形结构,探究多种解法,再弱化条件、拓展延伸,揭示图形边、角间的数量关系,深化学生对图形本质的理解.
[摘要]文章以一道包含中点、垂直、斜线长等几何条件的练习题为例,探讨其多种解法并加以归类.通过课堂实践,引导学生积极思考,灵活运用常规数学方法与解题技巧,促进其系统构建知识网络,实现深度学习,提升数学核心素养.
[摘要]本研究基于安德鲁·帕特团队提出的SEC模式,结合《义务教育数学课程标准(2022年版)》的具体要求,构建"内容主题 .× 认知水平"二维分析框架,对2023—2024年广西中考数学试题与课程标准的一致性进行定量分析.运用内容分析法进行编码处理并完成信度检验,结果显示:课程标准编码一致性系数为0.966,试卷编码信度区间为0.967~0.976. 实证研究表明,2023—2024年广西中考数学试题在内容主题、认知水平及总体一致性方面均达到显著水平.
[摘要]教材是落实课程目标的重要载体,也是教师开展教学活动的基本依据,在教育过程中具有不可替代的作用。通过比较不同版本的物理教材,教师可吸收和借鉴各版本教材的优点,从而提升教学实效。文章以《普通高中物理课程标准(2017年版2020年修订)》为指导,选取人民教育出版社和教育科学出版社出版的高中物理教材为研究对象,聚焦“热力学定律”一章,从栏目设置、章节编排、内容设计、插图运用四个方面进行对比分析。研究发现:人教版教材注重情境化教学,章节编排细致,内容富有深度,插图简洁直观;教科版教材则强调物理学史的渗透与知识体系的完整构建。基于上述结论,文章进一步提出了有针对性的教材使用建议。
[摘要]随着人工智能技术的蓬勃发展,越来越多的AI技术融入教育教学,为课堂教学注入活力、带来新样态。教师应打破固有思维与行业壁垒,以包容心态接纳AI技术。文章以“自制显微镜”为例,从备课、教学和评价一致性的角度,实践探索AI赋能初中物理教学的方式,分析其优势与不足,并据此提出四点教学建议供教师参考。
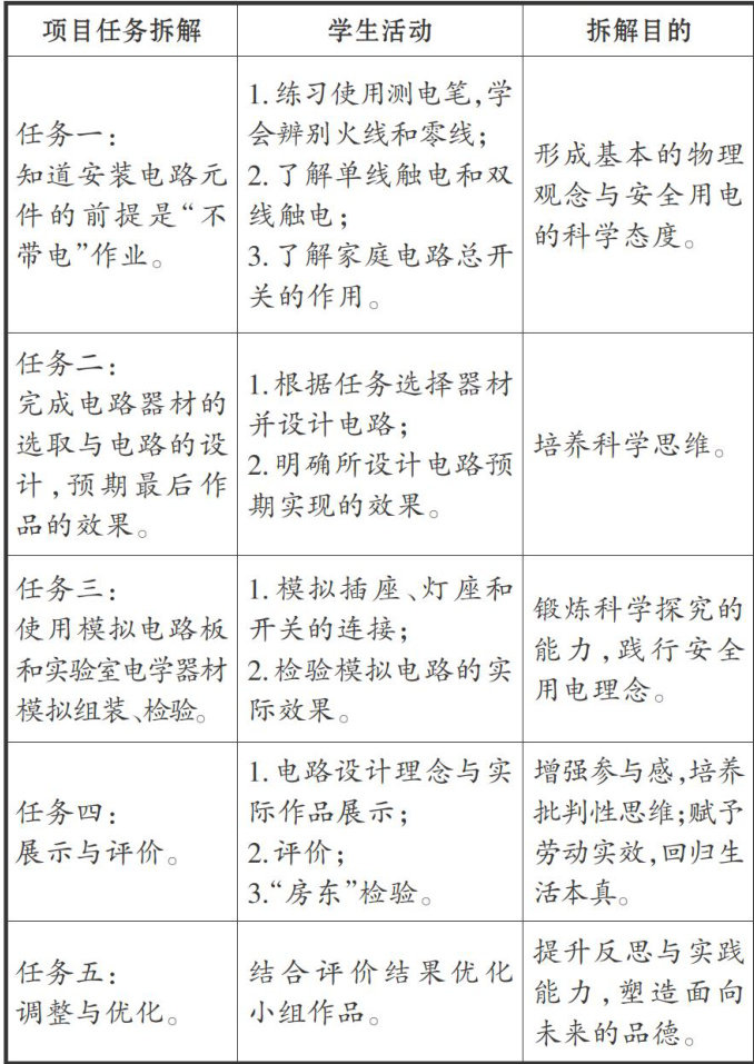
[摘要]微项目化学习兼具常规项目化学习的理念与机制,且能缩短项目周期。本研究以“家庭电路与用电安全"教学为例,探索在常规课堂中开展微项目化跨学科实践的路径,融合物理学与日常生活、工程实践,实现知识学习与实践应用的深度融合,培养学生的物理学科核心素养。
[摘要]针对抛体运动教学中师生角色动态演变机制研究不足的问题,本研究基于自组织转变理论与协同理论,构建“被组织—临界协同—自组织”三阶段教学设计模型。以人教版高中物理“抛体运动的规律”教学为例,通过双实验(教材基础实验与暗室频闪实验)对比任务创设认知冲突,帮助学生构建分运动独立性认知图式;在临界协同阶段,通过阶梯式问题链促进师生对话,实现从平抛运动到斜抛运动的范式迁移,深化学生对运动分解与科学建模的理解;在自组织阶段,布置离平衡态任务(如斜抛参数方程推导、空气阻力影响探究等),促进学生自主建构知识。实践表明,该模型促使师生角色发生动态转换,教师由“脚手架"搭建者转变为思维监控者,学生由被动受体转变为主动建构者。这一转变推动学生认知从外源性输入(被组织)向内源性建构(自组织)转变,显著提升科学思维能力与模型迁移能力。本研究为物理规律教学提供了理论参考与实践范式。
[摘要]初中物理教学存在知识碎片化、核心素养落实难等问题,本研究提出“问题链·活动群·评价环"三维项目式学习框架。问题链基于最近发展区理论设“生活现象—任务拆解一跨学科方案”三阶梯度,促进认知进阶;活动群通过“基础实验—综合应用—创新实践"螺旋路径,助力知识迁移;评价环结合AI诊断与多维工具,实现对学生素养的动态追踪。实践表明,实验班实践题得分率提升 23.6% ,方案可行性达 81% ,而普通班方案可行性为 54% 。学生能够自主分析太阳能路灯稳定性,验证滑轮摩擦影响,其社区改造方案帮助社区实现每月节省电费约400元。研究验证了物理教育从知识记忆向生活化、社会化问题解决转变的有效路径。
[摘要]基于学生在高一、高二学习“氯气的实验室制备及性质”“原电池”内容时存在的各种困难,在高三化学复习教学中尝试将信息技术与微项目教学深度融合,通过引入NOBOOK实验软件引领学生身临其境地体验氯气的实验室制备过程,学习氯气的性质;通过问题导学驱动学生设计带盐桥的双液原电池创新实验,深度探究氯气的实验室制备条件,培养学生的应用实践和迁移创新能力,发展学生的高阶思维。
[摘要]文章以人教版化学九年级上册第二单元“空气和氧气”复习课中的“自制火柴"微项目教学实践为例,探索指向理解的初中化学课堂教学实施路径。以单元核心知识为载体,通过“划火柴,探性质”“研火柴,究成分”“制火柴,谈环保”三阶任务设计,引导学生在真实问题的解决过程中整合核心概念,构建系统化的知识体系。实践结果表明,指向理解的微项目教学能有效促进学生对化学知识的深层理解,提升其科学探究能力与社会责任感,为初中化学理解性教学提供实践范式。
[摘要]"备、教、学、评一体化"教学理念强调在备课阶段统筹教学、学习与评价的协同问题。文章将该理念与微项目教学相融合,提出“四阶式”微项目教学框架,并以“科学使用含氯消毒剂”为例,通过对目标、情境、任务及评价的整体设计,推动教学活动与评价活动的动态耦合,促进知识、能力、素养的深度融合,实现微项目教学的提质增效,同时为微项目教学的标准化实施提供可推广的实践范式。
[摘要]培养学生正确的科学本质观是促进其化学学科核心素养发展的重要途径,而学生对科学本质的理解需通过外显化的教学方式实现。文章以科学家探索水的组成的化学史实为脉络,将科学本质作为学习目标进行显性化阐释,将科学本质转化为驱动性问题开展显性化提问,并设计学历案作为学生学习过程的文本载体,通过科学本质的外显化教学实践,促使学生深化对科学本质的理解。
[摘要]针对初中生物学教学跨学科实践中存在的学科整合表层化、评价体系单一化及技术赋能工具化等现实问题,本研究构建了生态素养导向的STEM微项目开发框架。研究通过理论、实践与方法的三维整合,提出STEM原则,设计“发酵食品工厂"课程包,串联工程优化、科学监测与生态评估任务链,并创新“三级三维”评价体系。此外,研究还结合Arduino传感器、数据建模等技术工具,实现生物学学科核心素养与工程思维的深度融合,提出“问题定义—原型设计—迭代优化—生态评估"四阶框架,且通过“双循环”支持机制保障课程落地,突破传统线性教学模式。该研究为跨学科实践提供可量化工具与实施路径,为初中生物学STEM教育及生态素养培育提供理论与实践参考。
[摘要]文章以“探究酵母菌细胞呼吸的方式”为例,设计并实施基于STEM教育理念的教学实践活动。课前,教师组织学生深入当地酒厂开展研学实践,帮助学生积累酵母菌应用的直观经验与背景知识;课中,教师指导学生动手搭建酵母菌细胞呼吸实验装置,完成对细胞呼吸方式的探究操作,同时利用该装置开展细胞呼吸速率测定、呼吸类型判断及环境因素影响分析等探究任务。该教学模式通过融入跨学科实践环节,保障探究性学习的真实发生,有效促进学生生物学学科核心素养的发展。
[摘要]文章以“ATP是驱动细胞生命活动的直接能源物质”一课为例,探讨基于核心素养的高中生物学主题情境教学实践路径。通过构建指向核心素养的主题情境教学模型,优化课堂教学结构,深入挖掘素养培育内涵,最终实现核心素养在生物学课堂教学中的有效落地。
[摘要]在初中生物学教学中,“STEAM教学”“情境教学”“项目式教学”三种常见教学模式的实施均面临不同程度的困境。AI技术的应用为推动这些教学模式的优化与创新提供了重要支撑。文章基于对三类教学模式困境的分析及AI赋能实践路径的探讨,阐述AI赋能三种教学模式的实践逻辑,探索AI与多样化教学的融合路径,以期破解现有教学模式中的部分实施难题。
[摘要]本研究立足国家课程思政与传统文化教育的政策导向,以高中生物学“种群和群落”章节为研究范例,系统探究中华优秀传统文化与高中生物学教学的深度融合路径。研究构建了情境溯源、学科联动、实践迁移、辩证思辨、评价赋能五大融合策略,旨在引导学生在学习生物学知识的同时感悟中华优秀传统文化,提升生命观念、科学思维与社会责任意识,最终实现传统文化传承与学科核心素养培养的协同发展。
[摘要]2024年广西迎来新高考首次考试,生物学试卷中出现较多实验情境试题。为明晰新高考改革趋势、精准把握教学方向,文章从情境设置、设问方式及解题过程中对学生思维活动的要求三个维度对该类试题展开分析。基于分析结果提出教学建议:由"解题训练"向“科研情境统领的问题解决课堂"转变,由"知识记忆”向"学科逻辑统领的概念整合”转变,由"验证性实验”向“项目统领的跨学科实践"转变。
[摘要]启动子作为基因工程中的关键调控序列,亦是近年来高考生物学试题的命题热点。文章先厘清教材与高考试题中启动子的概念内涵,在此基础上提出针对性教学策略,以期提升教学实效,为一线生物学教师的教学实践提供参考。
[摘要]新课程改革推动高中生物学教学聚焦核心素养培养,而生命安全教育既契合核心素养的育人目标,又能提升学生应对现实风险的能力。文章基于核心素养理念,结合高中生物学教学特征,探索生命安全教育的有效渗透路径。针对当前生命安全教育渗透过程中存在的问题,从教材内容挖掘、教学方法创新、实践活动落实等方面,提出切实可行的整合方案,为高中生物学教学融入生命安全教育提供理论支撑与实践指导。
[摘要]文章构建了数学(Mathematics)、艺术(Art)、编程(Programming)三维融合(简称M-A-P三维融合)跨学科教学模型。该模型以高中数学核心知识体系为理论基础,借助Python中的Turtle库的矢量绘图功能,设计以“三角函数曲线与装饰纹样”为主题的M-A-P三维融合跨学科教学案例,旨在实现抽象数学规律向具象艺术表现形式的转化。通过深度剖析该案例,从案例设计目标定位、跨学科知识图谱构建、分层任务设计以及三维评价体系搭建四个维度,提炼M-A-P三维融合跨学科教学案例设计的一般步骤。该步骤可操作性强,在实际教学实践中具有较高的参考价值。