摘要:把世界观、人生观、价值观、理想信念、自强不息、见贤思齐、向善向上、立己达人等传统文化的精髓和灵魂,融入教育教学的全过程,在每个学生的心田里播下传统文化的种子,使优秀传统文化走进学生的心灵,使优秀传统文化精髓内化于学生之心、外显于学生之行,用传统文化做生命的底色,为学生的人格发育奠基。为此,我们以“弘扬传统文化,构建智慧三中”为目标,创建特色校园,开展“孝亲敬老”志愿服务,以《弟子规》为抓手的
摘要:在九年一贯制学校中,教师发展问题是比较复杂的问题。本文将针对九年一贯式学校教师发展现状问题以及改善与解决的措施展开具体分析。 关键词:九年一贯式;教师发展;对策研究 中图分类号:G637 文献标识码:A文章编号:1992-7711(2021)07-006 九年一贯学校主要以小学结合初中的形式为主,学校中学生年龄差距较大,教学范围比较广泛,教师的发展问题一直备受教育部门所关注。准确发掘
摘要:近年来,我国职业教育发展迅速,教育体系建设逐步推进,职业教育不断深化产学研结合、校企合作,提升职业学校与产业发展的贴合度,提升职业教育服务经济发展的能力,创新人才培养模式,培养了一大批有知识、懂技术的新型劳动者,为社会发展做出了积极贡献。 关键词:职业教育;产教融合;校企合作 中图分类号:G712 文献标识码:A文章编号:1992-7711(2021)07-007 一、产教融合与校企
摘要:阅读教学中,设计问题,以主问题的层级递进牵动学生整体阅读,以此带动学生的思维发展。主问题设计可以从聚焦目标导向出发,层级递进,最后引起学生阅读共鸣,激发情感驱动,让学生的思维真正得以发展。 关键词:阅读教学;主问题设计;思维发展 中图分类号:G633.33 文献标识码:A文章编号:1992-7711(2021)07-008 《呼兰河传》是萧红写于1940年的一部小说,在这篇小说里萧红透
摘要:在初中语文教学中,引入了王国维先生的“境界”说,给他们提供了一种解读的新视角。从王国维先生“境界”理论的两个层面:客观描写层面和主观描写层面两方面切入,将“境界”说作为一种自觉的工具用来解读文学作品。 关键词:引入“境界”说;初中语文;探索 中图分类号:G633.3 文献标识码:A文章编号:1992-7711(2021)07-009 初中语文教学中,我们时常遇到一些写景抒情的古诗词以及
摘要:体育教学作为初中教学的重要组成部分,在促进学生身体健康成长、精神积极发展方面有着不可替代的作用。然而,当前的初中体育教学却面临着学生缺乏兴趣、不够重视的窘况。面对这样的情况,教师可以尝试着将我国的传统文化渗透到体育教学中去,用多彩的民族运动去丰富体育教学的形式,增强体育教学的趣味性,并在教学过程中将文化教学渗入其中,从而逐渐帮助学生形成正确的体育精神。本文从丰富体育形式,培养体育兴趣;展开文
摘要:提升语文课堂教学效益,我们可以借助学生与生俱来的好奇心与想象力,创设教学情景,活跃课堂气氛,全面调动学生的学习热情。在教学中融入贴近学生实际的、新颖的内容,顺势引导学生领悟语言文字,将课堂还给学生,将发言权交给学生,从而保持师生交流和谐顺畅。 关键词:初中语文;情景教学;情感体验 中图分类号:G633.3 文献标识码:A文章编号:1992-7711(2021)07-013 学生的发展促
摘要:名著的“长”“原”“古”“远”等因素使许多普通中学的学生对大部头文学作品望而却步。语文教学中,通过另类解读,使学生树立自信,乐读名著;聚少成多,易读名著;引经据典,深读名著;从而积极引导学生打破心理障碍,主动阅读。 关键词:名著教学;另类解读;乐读;易读;深读 中图分类号:G633.33 文献标识码:A文章编号:1992-7711(2021)07-014 新课程设置了“名著导读”部分,
摘要:随着现代信息技术的高速发展,传统的教学模式已不再适用于素质教育的发展要求,翻转课堂作为一种依靠网络技术而衍生的新兴教学模式,它是在传统教学模式的基础上对课内课外时间进行重新分配调整,通过密切信息技术与课堂教学之间的联系,并以学生自主性学习与综合素养提高为教学目的对我国传统的教学模式进行改良,充分尊重与发挥学生主体地位,以此增强学生学习的主动性与参与性。在中学数学教学中,由于数学学科本身对于学
摘要:初中物理是初中重要学科,教师在教学过程中还需关注学生思维能力、自主学习能力,让学生对物理知识有全面认识,对此,笔者改变既往传统教学模式,利用课本插图调动学生学习积极性,达到良好的课堂教学效果。 关键词:课本插图;初中物理;实践教学 中图分类号:G633.7 文献标识码:A文章编号:1992-7711(2021)07-016 相关研究表示,学生对学习兴趣不高的原因体现在学生在学习中无法感
摘要:背诵不只是简单的读与记,还是各项能力的综合。曹操的《观沧海》是初中教材七年级上册中的一篇课文,也是初高中考试背诵的指定篇目之一。如何指导学生流畅地背诵呢?可以大体遵循文言转换为白话,白话转换为文言的思路,按照“熟读翻译——概要梳理——逐‘层’还原——重点巩固——特色赏析”这几个小步骤,培养阅读理解能力,手法鉴赏能力,以适应理解性默写的题型,从而在应对陌生的问题时有灵活的应变能力。 关键词:
摘要:在高中政治课教学中,经常会利用案例来进行教学。组织学生运用案例教学不仅能够很好地达成老师教学的目标和满足学生学习的需求,这种参与学习的方式还能让学生更好地融入学习情景,探究课堂知识,并从中提高自身的学习能力,因此具有不可替代的实效价值。 关键词:高中政治;案例教学;运用 中图分类号:G633.2 文献标识码:A文章编号:1992-7711(2021)07-019 在高中政治教学的过程中
摘要:生物作为研究一切生命体的自然学科,包含了所有生命体征的物质,更是随着教育的发展增加了包含生态环境、植被绿化、社会行为等多种教学内容,主要的目的除了扩大学生的知识范围之外就是提高学生对于生命的认识以及社会环境保护的意识等。因此在生物教学中进行生命教育的渗透,可以让学生能够在学习过程中更加深刻地领悟生命的意义和存在价值,从而能够珍惜生命,尊重生命。 关键词:初中生物;生命教育;渗透方法 中图
摘要:本文分析了初中学生化学实验技能不足的各种表现,阐述了影响学生实验操作技能增长的因素,并从加强教师素养、独设化学实验课时以及微课辅助实验教学等方面,对培养化学实验技能采取的有效对策进行了探究,以达到培养学生实验技能,促进化学教学质量提高的目的。 关键词:初中化学实验技能;问题和原因;对策 中图分类号:G633.8 文献标识码:A文章编号:1992-7711(2021)07-021 《义务
摘要:处于新高考背景下,数学学困生的数量相较于以往有所提升,这严重影响了高中数学教学的有效性,阻碍了数学教学的有效开展。数学学困生有一个显著的特征,那就是学生对于数学学习缺少信心,对于数学学习抱有一种消极的态度,学生在课堂上很少积极的思考问题,无法充分的融入数学学习过程中。本文主要分析新高考下高中数学学困生形成的原因并提出应对策略。 关键词:高中数学;学困生;形成原因;解决措施 中图分类号:G
摘要:为了提高我国农村中学生的文化素养,丰富我国农村中学生们的文化内涵,加强经典诵读非常必要。本文阐述了经典诵读有助于提升农村中学生人文素养的意义,同时分析了我国农村中学生课堂中经典诵读的现状,提出了开展经典诵读的措施,旨在提升农村中学生的人文素养。 关键词:农村中学;经典诵读;提升措施 中图分类号:G633.3 文献标识码:A文章编号:1992-7711(2021)07-024 在新课改的
摘要:中职计算机教育主要以培养职业技术应用型人才为目标,对学生的理论知识、专业技能和职业素养进行教育,努力让学生在学习、活动中提升自我,力争让每一名学生都能自信就业、高分升学、自强创业。尽管当前中职毕业生就业率居高不下,但是如何提高学生就业竞争力和稳定率,是值得我们深入研究的问题。 关键词:计算机;中职毕业生;就业竞争力 中图分类号:G712 文献标识码:A文章编号:1992-7711(20
摘要:英语是初中教育阶段的重要学科,传统教学中这种文科类的教学更倾向于知识灌输,枯燥的教学模式难以激发学生的学习兴趣。在初中英语教学中,运用任务型教学法是将学生视为课堂教学主体的一种具体表现,能够充分的培养学生的英语素养,进而学生在任务型教学的课堂中巩固基础知识,为未来的英语学习奠定良好的基础。基于此,本文主要研究任务型教学在初中英语教学课堂上如何应用,重点从词汇教学、口语教学以及阅读教学三个方面
摘要:就初中物理学科中的实验教学而言,需要学生之间通过合作的方式对实验内容展开进一步的研究,对实验中蕴藏的内涵进行更深层的了解。通过合作学习教学方法能够提升整个物理教学的水平。本文主要就合作学习应用在初中物理实验教学中的意义和存在的问题展开了深入研究,并提出了几点合作学习应用在初中物理实验教学中的具体策略,希望能够为初中物理学科今后的教学提供一些帮助。 关键词:合作学习;初中物理;实验教学;策略
摘要:本文对基于教学效果优化的高中数学有效教学的开展进行了研究,在其中笔者先对教学优化的必要性进行了分析,明确了当前教学中存在的问题,在此基础上提出了几点达成教学优化的有效方法,希望可以对教师的教学优化有所启发。 关键词:教学效果;教学优化;高中数学;有效教学 中图分类号:G633.6 文献标识码:A文章编号:1992-7711(2021)07-029 高中数学是高中阶段的一门重要学科,学生
摘要:近些年来,我国的社会经济快速发展,社会对于人才的要求越来越高,在教育体制不断的改革创新下,通用技术教学受到了更多的重视。教师有必要结合创客教育理念,加强对通用技术教学的实践探索,培养出能适应当今社会发展需求的专业型、综合型高素质人才。本文对创客教育的思想内涵进行了初步的探讨,针对高中通用技术教育教学中存在的一些问题,提出了在高中通用技术教育教学中融入创客教育的实践策略。 关键词:创客教育;
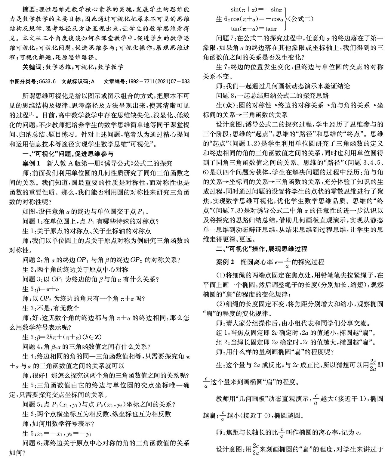
摘要:理性思维是数学核心素养的灵魂,发展学生的思维能力是数学教学的主要目标,因此通过可视化把原本不可见的思维结构及规律、思考路径及方法呈现出来,让学生的数学思维看得见。本文从三个角度谈谈如何在课堂教学中,促进学生的数学思维可视化:可视化问题,促进思维参与;可视化操作,展现思维过程;可视化解题,还原思维路径。 关键词:数学思维;可视化;数学教学 中图分类号:G633.6 文献标识码:A文章编号:
摘要:高中历史是一门深受学生们喜欢的一门学科,但是在当前的高中历史教学课堂当中教学效果却不是很好,因此高中历史的课堂就需要更加有效的教学方式,而合作教学就是一个广泛运用的课堂教学方式,它的主张是“以人为本”,在教学课堂中重点突出学生的地位,从而能够培养出学生的合作精神和探索精神等,经过诸多探索与实践,合作教学必将成为高中历史课堂教学中最有效的教学方式之一。 关键词:合作教学;高中历史;课堂教学;
摘要:初中阶段的学习是学生学习中的重要阶段,同时初中音乐教育也是重要的教学学科。音乐教育中欣赏与创造能力的培育十分关键,音乐学习中的欣赏创造能力可以促进音乐学习,也可以进一步提升学生的音乐素养。 关键词:初中音乐;欣赏创造能力;培育 中图分类号:G633.951 文献标识码:A文章编号:1992-7711(2021)07-037 初中音乐教育是音乐学习的重要阶段,对于初中学生而言,欣赏和创造
摘要:问题意识是指学生们在学习中发现问题的意识,发现课堂中自己不理解的知识,向教师请教学生们才会有所提高,由此可见问题意识培养的重要性。初中历史教学中学生问题意识的培养可以改变课堂模式,提高学习兴趣;引导学生们发现、解决问题;培养学生们的思维能力。因此,我们应该在教学中予以重视。 关键词:初中历史;问题意识;解题思维 中图分类号:G633.51 文献标识码:A文章编号:1992-7711(20
摘要:在初中阶段要想学好英语,就必须要注重词汇学习,因为词汇是英语的重要组成部分。很多学生之所以无法提升英语成绩,是因为词汇基础不够扎实。只有让学生积累并学习更多的词汇,才能够提高学生的阅读理解语言表达等多方面的能力。但当前有很多学生并不重视词汇学习,没有掌握正确的学习方法。认为词汇学习较为枯燥乏味,学习效率不高。教师所采取的教学方法也存在着问题,无法提起学生的兴趣。所以文章将针对当前英语词汇教学
摘要:信息技术的发展推动了新课程改革的进行,微课教学在中职数学教学中的应用,可以打破传统模式的局限,提升学生的数学学习积极性,构建一个高效的数学课堂。本文主要分析微课在中职数学教学中的应用。 关键词:中职学校;数学教学;微课教学;应用措施 中图分类号:G712 文献标识码:A文章编号:1992-7711(2021)07-042 随着新课程改革的推进,各个学科都在进行创新与变革,传统的教学模
摘要:随着新高考的推出,立德树人、提升数学素养的要求进一步得以提升,对高中教师的要求有了更高的标准,不仅要求高中教师进行教学观念和方法的创新,同时还要以学生为核心,训练学生对基础知识的把握,对数学思维的理解,从而锻炼学生的自主思考能力和解决问题的能力,只有这样才能提高数学教学质量。据此,本文就新高考背景下高中数学有效教学方法做简要探讨。 关键词:新高考模式;高中数学;有效教学 中图分类号:G6
摘要:物理是一门以实验为基础的课程,而实验教学是初中物理教学的重要组成部分,对物理学的发展起着十分重要的作用。因此,教师应重视实验教学的开展,并以教学内容为依据,不断完善实验流程,进而全面提高实验教学的有效性。本文以初中物理学科为研究对象,对目前实验教学存在的问题展开分析,并提出几点解决策略。 关键词:初中物理;实验教学;存在问题;应对策略 中图分类号:G633.7 文献标识码:A文章编号:1
摘要:角色扮演是现代教育体系中的创新形式,与传统单一化教学模式相比较,角色扮演教学模式的运用更加灵活,同时对提高学生的综合素质水平有着较强的促进作用。本文将通过利用角色扮演培养学生综合能力、创设角色扮演教学情境、结合角色扮演促进合作学习等多项措施,对基于角色扮演的高中英语课堂教学方式进行分析。 关键词:角色扮演;高中英语;教学研究 中图分类号:G633.41 文献标识码:A文章编号:1992-
摘要:随着教育改革的推进,高效教学愈加受到教师们的重视。高一学生在学习生物课程的过程中接受高效教学的方式,能够增强学习的能力,节约学习的时间,在有效的时间内吸收更多的理论知识,提升生物的素养。因此,本文将分析高一教师在生物课堂教学中存在的问题,以此重点探究高一生物课堂高效教学方式,促进高一学生学习的高效发展。 关键词:高效教学;高中生物;措施 中图分类号:G633.91 文献标识码:A文章编号
摘要:情感目标的设定是指导情感教育开展的主要方向,教师必须立足教材内容,制定出清晰明确的情感教育的目标,引导情感教育的有序开展。在高中美术教学过程中,教师可以组织学生开展形式丰富的课堂活动,营造一种轻松愉悦的课堂学习氛围,让学生在宽松的氛围中学习美术知识,接受情感教育,传统的作业形式对于提升学生的情感认知作用极其微弱,这就要求教师在作业的设计中必须要进行创新,满足情感教育的需求。本文主要分析高中美
摘要:COVID-19是2019年才发现的一种冠状病毒,在2020年2月,世界卫生组织将这种新发现的病毒称为“COVID-19”。本文从“COVID-19”这种新型冠状病毒的发现、名称、特点和引发的疫情防控进行概述,培养学生的社会责任感。 关键词:新型冠状病毒;特点;防控策略 中图分类号:G633.91 文献标识码:A文章编号:1992-7711(2021)07-050 《普通高中生物课程标
摘要:传统初中体育课堂充斥着以教师为主体的教学模式,课堂互动少之又少,学生体育活动相互合作机会没有,教师在授课中忽视学生主体,遵从统一的教学要求。但是,新课改的体育教学越发凸显学生为主体,教师要运用课堂互动来增强学生体质,教师要从学生各项活动中看出个体差异,要运用教学专业手段感知学生参与运动的改变,让小组合作的教学逐渐在初中体育发挥独特作用。 关键词:小组合作;初中体育;教学运用 中图分类号:
摘要:在高中阶段,对于化学这门学科,教师有必要对学生进行自主学习能力的培养,使学生能够通过自主学习的过程,逐渐感受到化学学习过程的乐趣,让学生能够通过这种方式产生较大自信心和成就感,进而能够更加愿意进行自主的学习和探究。在这一过程中,教师有必要从多种角度出发,针对教材中的知识内容来展开带有趣味性和生动性的教学实践,使学生能够在课堂上感受到轻松愉悦的学习氛围,强化学生的自主学习意识和能力。在这一过程
摘要:信息技术是管理和分析信息知识的电子计算机应用技术,常被用来开发设计软件,能够方便人们的交流和沟通。随着信息科技的迅速发展,已经逐渐与人们日常生活息息相关,为人类生活的各个方面带来了极大的便利。由于信息技术的直观和便利,其在教育界占据的地位越来越重要,而初中生物课堂教学领域的信息技术应用可以为初中生物教学提供良好的辅助,极大地促进了初中高效课堂的构建。尤其是信息技术在校园流行后,更新了教师教学
摘要:现阶段的高中数学要求教师在教学过程中转变视角,因为一成不变的教学模式不利于教师的职业生涯和学生的全面发展。教师可以从有效管理的视角来打造高效高中数学课堂,将管理与数学学科有机结合起来,实现二者的相互渗透,从而提升学生数学学习的效率与成果,提高高中数学教学有效性。 关键词:有效管理;高中数学;高效课堂 中图分类号:G633.6 文献标识码:A文章编号:1992-7711(2021)07-0
摘要:阅读教学是初中英语教学的重要组成部分,在英语新课标下要提高初中英语阅读教学的有效性,教师就要学习新的教学理念,转变教学角色,在课堂上确认学生的主体地位,优化教学设计,精心布设教学环节,运用多种教学手段,调动学生学习英语的积极性,从而提高英语教学效率。 关键词:初中英语;阅读教学;有效策略 中图分类号:G633.41 文献标识码:A文章编号:1992-7711(2021)07-056 阅
摘要:结合核心素养和试题评价,构建出基于化学学科核心素养的试题评价模型。以科学探究核心素养试题评价模型构建为参考,完成对初中科学探究素养四个水平的划分。结合初中科学探究素养试题评价实践探究,从试题评价模型实践探究、实测数据评价探究两个方面评价分析,为试题评价提供借鉴与参考。 关键词:化学学科;核心素养;试题评价;模型构建 中图分类号:G633.8 文献标识码:A文章编号:1992-7711(2
摘要:随着社会不断发展,教育事业不断进步,时事政治在教学中的渗透越来越成为教育事业发展的关键点之一,学生对于时事政治的了解程度也作为高考的考察项目之一。核心素养的发展,在如今教育教学发展中极为重要,学科的核心素养是学科发展的核心基础。而在政治学科当中,时事政治的教学对于政治核心素养的提升有着积极意义与帮助。同时,加强时事政治在高中教学中的渗透,有助于扩大学生知识面,提高学生对于政治事务的关注度,促
摘要:自核心素养提出后,初中语文教学有了不错的改观,但在初中语文阅读教学的课堂中,依旧存在各种问题。面对这些问题,本文提出了创设情境,激发学生主动性;有效提问,促进教学有效性;引导学生思考,培养创造性思维;丰富教学手段,提升课堂效果;拓展空间,培养阅读素养等多种措施,以期提高初中语文阅读教学效果。 关键词:核心素养;初中语文;阅读 中图分类号:G633.33 文献标识码:A文章编号:1992-
摘要:历史学科作为学生在中学阶段学习的基础学科,其所承载和表现的是中华民族在长期历史进程中所积累沉淀的人文素养知识,其学科教学中所蕴含的丰富的人文和历史资源,为学生人文素养的培养发挥了重要的资源力量。因此,本文基于新课标背景,从历史教学现状着手,分析历史教学渗透学生人文素养培养的重要性和必要性,并针对其学科教学中存在的问题,提出学生人文素养培养的有效策略,发挥历史教学的教育价值,有效地提升学生的人
摘要:核心素养不仅是学生应该具备的一种关键的能力,更是一种必备的品格,与学生自身的发展和社会的进步息息相关。随着经济的不断发展,人们对教育的认识和重视程度也有一定的提高。在初中历史教学中,如何将核心素养的培养融入教学中去,成为广大历史教师必须面对的时代课题。文章就此进行了探索和研究,并提出了相应的对策,希望对历史教师们有所帮助。 关键词:初中历史;核心素养;培养策略 中图分类号:G633.51
摘要:语文作为每个学生的必修课之一,如何调动学生的学习兴趣,开拓学生的创新意识,提高学生的语文素养,是广大语文教师需要研究的选题之一。教师应努力构建更多适合学情的学习方式,以便提高课堂效率,促进学生成绩的提高。本文主要对核心素养下初中语文情境教学的策略进行探析。 关键词:初中语文;情境教学;核心素养 中图分类号:G633.3 文献标识码:A文章编号:1992-7711(2021)07-065
摘要:人物形象是小说展现人物的独特魅力和典型性格的主要手段,也是小说主旨和作者写作倾向的体现。而学生在解读小说人物形象时却往往存在很多问题。因此,教师针对学生出现的问题,有的放矢的指导学生运用多种方法解读人物形象,深入理解小说内涵,提升小说阅读的能力。 关键词:初中小说;人物形象解读;问题与对策 中图分类号:G633.3 文献标识码:A文章编号:1992-7711(2021)07-066 人
摘要:随着新课程改革的不断深入,初中英语教学开始重视学生们的英语语言理解、运用能力以及综合素养的培养。但是就目前初中英语课堂教学的情况来看,初中英语课堂教学中还存在着很多的问题,严重地影响到了英语课堂的教学效率。所以,英语教师需要改变传统的英语课堂教学模式,建立起互动教学模式,提高学生课堂的参与性、积极性和主动性,提高初中英语课堂教学的效率和质量。 关键词:互动教学;初中英语;应用探究 中图分
摘要:新课改的不断深入使得当前初中数学教学模式不断增多,同时教学理念也在持续更新。而在现代教育理念与教育方法应用背景下,初中数学教学质量也在不断地提高。小组合作学习模式作为当前初中数学教学中常用的教学手段,既能突出学生学习过程中的主体地位,同时也能通过在学生开展数学讨论与数学思考时深化学生的数学理解能力与数学运用能力。本文主要探究了初中数学教学中小组合作学习模式的构建,提出了相应的教学策略,以期促
摘要:在如今的教学体系下,初中是学生接触物理的初始阶段,老师与同学之间的教学模式也单纯停留在书本知识的传授,主要表现是老师讲学生听。这样的教学形式过于僵硬,同学们接收到的知识也是片面的。物理学科不仅要传授物理知识,更是传达物理观念、科学态度、实验探究和科学态度与责任的方式。由此看出,提高学生对于物理知识的自主学习与探究能力尤为重要。本文主要就初中物理教学如何培养学生实验探究能力进行了分析,并对培养
摘要:在中学语文教学中,阅读是十分重要的内容。阅读教学能够有效地对学生的语文知识、逻辑思维、想象力进行提升。同时,也可以实现心灵上成长和净化,树立高尚的道德情操。文章提出了语文阅读教学理念的转变,并且以此为基础,对学生阅读兴趣的培养、拓展课外阅读以及加强阅读教学内化多个方面,提出学生阅读教学的策略,以达到深化阅读教学、实现学生心灵成长的目的。 关键词:中学语文;阅读教学;策略 中图分类号:G6
摘要:物理概念与解题思路是学生学习物理时必须关注与熟练掌握的,平面镜的旋转是初中物理教学中需要关注的问题与熟练掌握的重要内容之一。对于平面镜的旋转问题,教材中虽没重点讲析,但它时常出现在习题与试题中,学生对平面镜的旋转问题不太熟悉,时常做错题。对此,笔者对平面镜的旋转问题进行了探讨,提出了一些教学方法,供教师教学时参考。 关键词:平面镜;夹角;顺时针旋转;逆时针旋转 中图分类号:G633.7
摘要:语文阅读教学的目的是唤醒生命意义、传递生命价值。老师要运用教材,深入挖掘其中所蕴含的生命教育资源,结合学生的实际、体验、理解,对学生进行生命教育,通过感觉、知觉、思维、想象等各种心理活动,对材料意义进行深入剖析。身为语文教师,通过阅读教学,可以让学生树立正确的人生观,感受大自然的生命力量,感受顽强的生命力,认识生命的意义,激发学生的生命活力,丰富学生的情感。 关键词:初中语文;课外阅读教学
摘要:新课改在职业中专英语课程实践中不断推进,教师在教学实践中,应该根据学生核心素养发展要求,根据课程目标指导渗透情感教育,这对于密切师生关系,提升学生自主学习能力具有重要意义。本文首先介绍了情感教育的含义,然后结合职业中专英语教学实践重点提出情感教育渗透方法,希望对职业中专英语课程改革提供参考。 关键词:情感教育;职业中专;英语教学;渗透方法 中图分类号:G712 文献标识码:A文章编号:
摘要:在教学活动中培养学生的问题意识,能够促进学生对知识的探索,从而提高学生的综合学习效率。问题意识的综合性训练培养,对学生学习有着重要帮助。尤其是应用知识的方法,需要学生多思多练才能够逐步掌握,从而提升学生的综合学科素养。在教育教学活动中根据学生的问题意识构建,促进学生的全面成长也是非常重要的教学策略。 关键词:高中数学;问题意识;培养应用 中图分类号:G633.6 文献标识码:A文章编号:
摘要:初中语文学习对于培养学生的学习能力和综合素质至关重要。初中阶段是培养思维能力的黄金期,这个阶段也是初中生各方面快速发展期,所以在初中语文教学中注重培养学生的思维能力,这对提高学生的个人素养和学习能力有很大帮助。 关键词:初中语文;思维能力;培养策略 中图分类号:G633.3 文献标识码:A文章编号:1992-7711(2021)07-078 新课标中要求教师要在教学中起到主导作用,同时
摘要:微课教学内容需要将教材上的知识点进行高度的融合,还需要发掘地理学科和其他学科之间的联系,将这些内容作为微课教学的核心,教师在借助微课开展课堂导入的实施,可以创设相关的教学情境,让学生能够全身心地投入进来,调动学生的学习积极性,对于一些难以理解的内容,学生可以反复地进行观看,解决学习过程中遇到的问题。本文主要分析中学地理教学中如何利用微课突破教学难点。 关键词:中学地理;微课模式;教学重难点
摘要:当前新课标教育理念下,素质教育要求初中体育教学不仅要让学生学习相关体育基础知识,更要教师按照实际教学进度开展与之相关的体育训练实践活动,以此达到有效培养学生文化素养和身体素质的目的。而现阶段初中体育教学中的训练实践活动多是以体育游戏的形式来体现,本文将对初中体育教学中体育游戏的应用现状进行全面分析,并结合教学实际提出改进策略。 关键词:初中体育教学;体育游戏;应用现状;策略 中图分类号:
摘要:如何在45分钟内圆满地完成教学任务,成为历史老师们共同关注的话题。本文首先阐述了历史课堂教学存在的问题,接着从设置教学情境、借助多媒体教学、设置问题进行教学三个方面阐述了进行有效性教学的措施。 关键词:高中历史教学;课堂教学;策略 中图分类号:G633.51 文献标识码:A文章编号:1992-7711(2021)07-081 历史,从广义上来讲,指的是自然界人类社会中一切事物的发生、发
摘要:同伴互评作文,旨在通过同伴之间交换阅读作文,提出口头或书面的修改建议,共同商讨修改策略,从而完善写作活动。同伴互评法有利于学生消除写作的畏难心理,在此过程中提高学生的合作意识,增进伙伴间的相互了解,提升鉴赏水平,实现共同成长。 关键词:同伴互评法;高中英语;写作教学;应用探究 中图分类号:G633.41 文献标识码:A文章编号:1992-7711(2021)07-082 同伴互评,作为
摘要:在初中“大班制”的教学条件下,学生由于种种外在与内在的因素会导致同样的学习环境下,班级整体呈现两极化、分层现象。新课改背景下对教学提出更高的要求,各校任课教师不断创新教学手段,分层教学法因此被提出并应用于初中数学教学中,并在实践中取得了较好的成绩。本文分析了分层教学的现状,并提出了相应的改变策略。 关键词:初中数学;分层教学;策略 中图分类号:G633.6 文献标识码:A文章编号:199
摘要:概念教学是数学教学的重要内容。通过多元方式进行数学概念教学,能增强学生对数学知识的理解与建构,从而培养其解决问题的逻辑思维。人教版初中数学教材《26.1.1二次函数》的概念教学一课,提醒我们概念教学要通过问题情境,激发学生的学习积极性;突出概念形成的过程性,凸显概念的本质属性。 关键词:初中数学;概念教学;数学思维;情境设计;拓展应用 中图分类号:G633.6 文献标识码:A文章编号:1
摘要:高中数学的作业主要由问题解决型作业组成,学生作业答案很多时候不能体现其思维过程,导致教师对其反馈不够精确,借助思维导图这个工具培养学生元认知的策略及数学思维可视化的手段,从而形成问题解决型作业练习的基本框架,为学生数学思维可视化打下基础。本文选择以几何图形为载体的应用题为例来进行具体的案例设计研究。 关键词:思维可视化;问题解决;思维导图 中图分类号:G633.63 文献标识码:A文章编
摘要:当下学生在进行整本书阅读时仍然和以往一样被动地去接受,并没有体现自己在阅读之中的主体地位。本文借助接受美学理论,以《哈姆雷特》为例,尝试打破过去阅读教学的模式,探究如何更好地培养学生整本书阅读的能力。 关键词:整本书阅读;接受美学;《哈姆雷特》 中图分类号:G633.33 文献标识码:A文章编号:1992-7711(2021)07-087 整本书阅读不同于传统语文阅读教学中单篇选文或者
摘要:随着科学技术不断发展,人们的阅读方式逐渐碎片化,而学生也更偏好于快速阅读篇幅短小的时文,但是这种阅读方式使得学生缺乏对事物的宏观把握,难以形成深层次的思考。高中阶段的学生正处于思维快速发展的过程中,若是学生长期处于碎片化的阅读环境中,整本书阅读意识将难以树立起来,从而使学生无法养成良好的阅读习惯。全面落实整本书阅读,能够有效促进高中语文阅读教学改革,进而提高高中语文阅读的教学质量。 关键词
摘要:思维导图帮助老师和学生建立学习之间的联系,把复杂的问题层级化、图表化,便于学生理解和应用,可以有效地解决数学问题的抽象化和复杂性给初中学生的数学学习带来的困难与障碍。以思维导图为背景的差异化教学专门针对学校不同层级的学生设计教学内容,让不同的学生各尽其才,认识自我,肯定自我,让“因材施教”不再是一句空话,从而对初中学生自信心的培养、自主学习的能力提高和学生数学成绩稳步提升起到较大的作用。
摘要:本文主要让学生掌握学习的知识和技能,通过平行线的画法,理解平行线的性质,并且运用平行线的性质定理解决实际问题,为后续学习平行线的判定积累经验。 关键词:平行线;性质;教学案例 中图分类号:G633.63 文献标识码:A文章编号:1992-7711(2021)07-090 【实施背景】 本节课是笔者参加江宁区好课评比上的一节课,所用教材是苏科版教材。 【主题分析】 本节课是苏科版七年级
摘要:本文以《一次函数的图像(1)》教学设计为例,阐述问题在诱发学生思维、促进学生深度学习中的积极性作用,并提出创设问题时,要注意规划复习问题,精准切入,揭示新知生长点;创设情境问题,步步追问,引导自主探究;布局展延问题,层层递进,实现深度思维;设好小结问题,提炼整理,诱发继续探索的相关问题,供有关教师参考。 关键词:问题;生长点;自主探究;深度思维 中图分类号:G633.6 文献标识码:A文
摘要:本节课通过学生分析林德曼赛达伯格湖能量流动的实验数据,进而自主探究、生成并掌握能量流动的过程和特点,并模拟绘制能量金字塔。将静态的科学史转化为动态的科学探究过程,将教材知识的传授与生物学核心素养的培育相结合,在课堂教学的实践中落实新课标的要求。 关键词:能量流动;实验数据;科学探究;核心素养 中图分类号:G633.91 文献标识码:A文章编号:1992-7711(2021)07-093
摘要:概念的关键教学点即一个根本或核心的教学点,是把握概念的一个突破口。抓住概念关键教学点能起到“奠基(知识)、示范(方法)、引领(能力)、启迪(思想)”的作用。本文以“三角函数的概念”为例阐述如何把握教学关键点,发展学生的数学抽象思维。 关键词:概念教学;关键教学点;教学过程,数学抽象思维 中图分类号:G633.6 文献标识码:A文章编号:1992-7711(2021)07-094 所谓“
摘要:高中生物实验教学是培养学生核心素养的重要阵地,为了让学生通过尝试建立物理模型,体验建立物理模型中的思维过程,并获得或巩固有关生物学概念。本文结合案例,适当改进书本部分实验的教学内容和教学方法,引导学生做好模型的设计,尽可能注意物理模型的科学性和实用性,通过培养学生的创新思维来促进学生创造能力的发展。 关键词:物理模型;生物实验教学;创新思维 中图分类号:G633.91 文献标识码:A文章
摘要:初中道德与法治课程教学在“全面贯彻党的教育方针、落实立德树人根本任务”中有着重要的地位和作用。针对本课程课堂教学存在的弊端,本文论述了“真实情境教学”的意义、方法和原则,尤其是通过对四个教学案例的解读,就课程内容、实际意图、教学效果三个方面作出清晰呈现,证明了真实情境架起学科核心素养与学科内容及学生身心发展规律的桥梁,成为培养学生学科核心素养、实现立德树人教育根本遵循的重要途径。 关键词:
摘要:初中道德与法治课比较抽象,而且教材中的知识学习比较枯燥,很多老师仍然采用传统的说教式教学方法开展教学活动,这更使初中生失去了对道德与法治课学习的兴趣。在这样的教学方式下,道德与法治课的教学有效性无法得到有效提升,在新课改实施的当下,如何激发学生对道德与法治课的参与热情,使他们积极主动地学习和探究道德与法治知识,进而提升道德与法治课的教学有效性,成了初中道德与法治课老师必须要研究的课题。 关
摘要:初中阶段的英语教学要面向全体学生,但是学生间难免会存在差异,所以究竟如何才能平等地对待每一个学生,让参与学习的学生都能有所收获,这已经成为英语教学中不得不重视的问题。本文将尝试引入分层教学法对这项问题作出解答,在分析英语教学现状的基础上思考分层教学模式的积极作用,然后再提出相关的实践策略,希望能为初中英语教学的优化提供参考。 关键词:分层教学法;初中英语;教学策略 中图分类号:G633.
摘要:高中数学的内容相对来说比较抽象,不容易被理解,教师经常在课堂上利用数形结合的方式来引导学生展开思考,将数形结合教学思想贯穿在整个数学的教学内容当中。数形结合的本质是为了提高解题效率,提高学生的学习效率。教师要认清数形结合法的主要目的,不能盲目应用,把原本简单的题目变得复杂。本文就此探讨了数形结合思想方法在高中数学教学及解题中的运用策略。 关键词:数形结合思想;高中数学;解题;应用 中图分
摘要:在新课标实施过程中,任务型教学法被完善地运用至初中阶段教学工作中,是强化学生自主学习意识及能力的有效措施。本文将通过在任务型教学法中融入多元化目标、创设合作探究型教学任务、结合生活内容创设教学任务等多项措施,对任务型教学法在初中英语教学中的应用策略进行分析。 关键词:任务型教学法;初中英语;应用 中图分类号:G633.41 文献标识码:A文章编号:1992-7711(2021)07-10
摘要:新时代教育背景之下的物理课堂,要在教学模式和教学方法上都有所改进。任务驱动型物理课堂是一种新颖的教学模式,在初中物理的课堂教学中起着重要的作用,它能够有效地培养学生物理综合素养。本文从任务驱动的含义出发,结合初中物理课堂教学环节分析实践应用,希望对构建科学高效的物理课堂提供参考。 关键词:任务驱动;初中物理;课堂教学;应用实践 中图分类号:G633.7 文献标识码:A文章编号:1992-
摘要:学生进行生物实验的过程,是将所学的理论运用到实际的有效途径,有利于学生学科素养的提高,因此在高中生物教学中,实验教学占了很大的比重。随着新课程改革推进,如何提高高中生物实验教学的有效性,成为摆在广大生物教师面前的一个重要课题。文章分析了高中实验教学存在的问题,并提出了改进的策略,以供参考。 关键词:高中生物;实验课;教学策略 中图分类号:G633.91 文献标识码:A文章编号:1992-
摘要:在英语教学中,提高学生英语水平的方法很多,其中情境教学法非常适合高中阶段的学生,将英语与其所学专业相结合,不仅有利于促进对本专业的学习,同时也激发了学生学习兴趣,提高学生听说等多方面能力。本文通过分析当前高中英语教学中存在的问题,阐述了情境教学法的实施过程,最后总结情境教学法在高中英语教学中的意义,供高中英语教师教学时参考。 关键词:高中英语;情境教学法;实证研究 中图分类号:G633.
摘要:初中时期的声势律动教学对于学生音乐学习能力的提升有着积极的作用,声势律动教学的开展需要借助人体本身所具有的动作律动感,进行节奏感的训练,对于学生节奏感的培养十分有利,此过程对学生创造力和记忆力等方面的提升有着促进作用。声势律动教学的开展,学生可以借助身体表达自己真实的感受,这对学生理解作品的内容和情感很有帮助,在进行声势律动教学,让学生在用肢体动作展现作品的过程中,理解教师所讲的内容,从而得
摘要:朗读能力弱,是农村初中生的普遍现象。由于农村学校英语师资薄弱,加上家庭教育对英语口语不重视,农村学生的口语技能从小学开始就没有得到应有的训练,导致学生单词拼读能力差,语音语调表现不理想,朗读水平低下。本文从四个方面提出了抓朗读的举措,以此来推动朗读在农村英语教学中的落实。 关键词:农村中学;初中英语;朗读举措 中图分类号:G633.41 文献标识码:A文章编号:1992-7711(202
摘要:在初中数学的课堂教学中,数学教师应该创新教学方式,充分发挥数学问题在教学中的积极作用,利用问题进行导学,“抛砖引玉”,通过提出与数学教学内容相关的问题,引导学生主动思考,提高学生的课堂专注程度,以问题导学的方式促进学生思维能力的培养与提高。 关键词:问题导学法;初中数学;课堂应用 中图分类号:G633.6 文献标识码:A文章编号:1992-7711(2021)07-107 问题导学法是
摘要:素质教育理念下,中学班主任要基于立德树人理念下开展中学的德育工作,培养学生积极的情感价值观与人生价值观,让中学生拥有一定的事物辨析能力,不断提升自我综合素质,在教师与学生的共同努力之下,一起构建和谐、温馨的校园氛围。 关键词:立德树人;中学德育;教学渗透 中图分类号:G631 文献标识码:A文章编号:1992-7711(2021)07-108 培育德才兼备、全面发展的优秀人才是我国基
摘要:在一个具体的教育环境中,逐渐游离于或排除在主流教育活动之外的对象就是边缘化学生,当这种趋势或状态发生并持续即产生了边缘化现象。在学生辅导工作中,边缘化学生也是我们班队活动中需要重点关心的群体。本文结合笔者多年的班级管理经验,从多维度探讨边缘化学生转化的有效策略。 关键词:边缘化学生;班主任;转化策略 中图分类号:G635 文献标识码:A文章编号:1992-7711(2021)07-10
摘要:数学是初中阶段一门重要的基础学科,在数学教学中渗透德育是培养学生良好道德品质的重要途径。本文简单分析了影响初中数学德育效果的因素,并结合笔者实际教育工作经验,提出了初中数学教学中渗透德育的有效策略,供参考。 关键词:初中数学;德育;渗透策略 中图分类号:G633.6 文献标识码:A文章编号:1992-7711(2021)07-110 初中数学是一门对逻辑思维能力较高的学科,同时又兼具了
摘要:化学是一门自然科学。在高中阶段,学生正处于培养化学兴趣、理解化学本质的重要时期,高中化学的教学应尽可能地联系我们的日常生活和生产活动,贴合学生的实际情况,让学生理解化学知识在我们日常生活当中无处不在,学习化学知识并不是无用之功。在德育教育的背景下,学科教育的任务不再只是简单的传授知识,化学教育同样也需要肩负起让学生正确地认识自己所处的世界,为学生塑造起健全人格的重任。 关键词:高中化学;生
摘要:生物是初中教学中的基础学科之一,该学科中蕴含大量可以向学生开展的生态道德教育素材。本文结合现阶段初中生物课堂教学实际情况,从多个方面着手对如何在初中生物课堂教学中灵活渗透道德教育这一问题提出具体的策略,以期在保证生物学科教学质量的基础上,促进当代初中生自身道德素养水平的进一步提升。 关键词:初中生物;课堂教学;道德教育 中图分类号:G633.91 文献标识码:A文章编号:1992-771
摘要:研究表明,阅读不仅能提升阅读能力本身,也对增加学生的词汇量,提升其听、说、写的能力产生积极的影响。学生只有通过阅读才能真正习得第二语言(Bell,1998;王蔷、陈则航,2016)。在进行阅读的过程中,合理培养学生们的写作建模思维,充分将写作抽象的概念与阅读篇章中的架构形式、内在逻辑、语言运用结合起来,让学生们树立直观的、正确的写作理念,并触类旁通,对同类话题作文有二次创作的能力(龙强云,2
摘要:作文是语文课程的重要模块,是锻炼学生表达能力,提升学生语文核心素养的重要方式,因此,加强作文教学,提升学生的写作能力,一直是初中语文教学研究的重点。本文从初中语文教学学生写作能力培养中存在的问题出发,结合实际探讨教学方法,希望对学生的语文写作指导提供帮助。 关键词:初中语文;写作能力;教学设计;有效方法 中图分类号:G633.34 文献标识码:A文章编号:1992-7711(2021)0
摘要:近年来,由于实施新课改,高中语文教学由原来重讲授发展为重阅读重写作,高中语文教师要转变观念,把写作和阅读权利交给学生,让他们真正动起来。相比较而言,作文教学比阅读教学见效快,临阵磨刀快三分。高中级学生由于要面对高考,时间紧迫、学习压力很大。那么如何才能有效开展作文教学呢?笔者就多年的教学经验,谈谈自己的看法。 关键词:有效开展;高中语文;作文教学 中图分类号:G633.34 文献标识码:
摘要:在初中阶段,语文教师应抓住学生认知能力培养的时机,加强写作指导,提升学生的写作能力。本文从初中生在语文写作中存在的问题出发,分析相关教学策略,并从学生的观察能力培养、创作思维指导、评价与修改、拓展阅读等角度进行了具体的探讨,希望对初中生语文写作能力发展有所借鉴。 关键词:初中语文;写作能力;培养策略 中图分类号:G633.34 文献标识码:A文章编号:1992-7711(2021)07-
摘要:课程标准的推广和深入,使语文课堂教学基本上告别了传统的教学模式,迎来了“百家争鸣,百花齐放”的大好局面。但还存在阅读教学效率不高,写作水平提不上去的问题,面对教学中存在的实际问题,笔者结合自己的教学实践,提出了具体的改正措施,取得了较好的教学效果。 关键词:语文教学;阅读;写作;有效结合 中图分类号:G633.3 文献标识码:A文章编号:1992-7711(2021)07-118 大多
摘要:在信息化时代背景下,只有不断提高学生的信息技术水平,才能帮助他们更好地实现自我价值,从而在激烈的市场竞争中脱颖而出。而初中生正处于信息技术能力培养的关键时期,这就要求信息技术教师坚持以课堂为教学主阵地,整合多种教学思路和方法,积极创新,以全面提升学生的信息技术素养和能力,为学生的长期发展奠定基础。在众多教学方法中,情境创设法的应用效果最为显著,本文针对初中信息技术课堂教学中情境创设的应用进行
摘要:信息技术的发展促进了社会的进步和发展,新时期具备良好的信息素养已经成为优秀人才的必备素养,在初中信息技术教学中,教师应针对教学实践中的问题,更新教育理念,变换教学思路和方法,以调动学生的学习兴趣,提升学生的信息素养,为学生的终身发展奠定基础。 关键词:初中信息;课堂改革;信息素养 中图分类号:G633.67 文献标识码:A文章编号:1992-7711(2021)07-120 信息素养教
摘要:随着现代科技的发展,信息化技术、电子通信设备、多媒体技术逐渐获得人们的普遍认可。为了与时俱进,迎合新的教学理念,历史教学在新课改的引导下,逐渐摒弃传统的灌输式教学模式,开始强化信息技术与历史教学的有效融合,期望促使历史教学方法多样化、内容生动形象化、教学形式先进化,以科技为教学先导,激发学生对历史课程的积极探索,培养学生的主动学习能力及独立思考能力,提升教学质量。本文主要基于当前信息技术发展
摘要:伴随新课改的不断实施,信息技术课程对于学生信息素养、核心素养提出了新的要求。同时伴随STEAM教育、创客教育等信息技术课程新的教育形态的不断发展,传统的信息技术课程的教学模式已经不能满足新课改背景下对于学生信息素养及核心素养的要求,而项目式学习作为一种学生为主、任务驱动、项目导向的教学模式,能将信息技术课程的实践性、科学性进行充分的体现,为信息技术课程的实施提供了新的思路。 关键词:信息技
摘要:现如今,初中地理学科地位十分窘迫,课时不足的同时,校方和老师对于地理学科也不够重视,这就导致了地理教学效果不明显的情况。而微课的诞生,依托现代高速发展的多媒体技术,将地理知识用音频和视频的形式呈现出来,突出教学重难点,不但能够引起学生学习兴趣,还能提高地理学科的教学效率。 关键词:微课;初中地理;教学应用 中图分类号:G633.55 文献标识码:A文章编号:1992-7711(2021)
摘要:新高考的改革给高中体育教学带来新的机遇,尤其是多个省份在探索体育考试在中考、高考中的赋分与组合考察,这给一线体育教师带来全新的视角与思考。如何利用有限的课时提高学生身体素质和学生体育测试成绩,进而提高高中体育教学效果,已经成为一项紧迫而重要的教学任务。笔者结合自己的教学实践,谈一谈多媒体教学手段在高中体育教与学的作用。 关键词:多媒体教学手段;高中体育;教与学;影响 中图分类号:G633
摘要:随着科技的进步与社会的发展,新媒体时代悄然来临。它让“秀才不出门,便知天下事”成为现实,也在有形或无形中改变或影响着当代人的生活方式、思维习惯、价值观念。当新媒体技术应用到教学中,为教师提供了新的教学思路与教学方式。本文就新媒体技术在初中语文课堂中的应用优势进行了简要分析。 关键词:新媒体;初中语文;运用优势 中图分类号:G633.3 文献标识码:A文章编号:1992-7711(2021
摘要:基于“家校共育”理念,从长期的教育教学实践同时作为学生家长的切身体会来看,一个良好的家庭学习环境,可以起到激励孩子努力学习,促进孩子身心健康成长的作用。反之,会常常积聚负能量,导致孩子在家庭里缺乏安全感,形成不必要的心理负担,造成注意力无法集中,学习成绩不断下降,进而对学习产生抵触情绪。 关键词:创设;家庭;学习环境 中图分类号:G636 文献标识码:A文章编号:1992-7711(2
摘要:有时候,人总是要逼一下,才能知道自己做什么,更能知道自己做过什么,从教超过二十载的中年教师,从刚开始带班学着别人走路到现在,和人共享带班之道,育人之策,这都需要不断的历练。一个人带班好坏,口碑银杯并不在获得了多少荣誉称号,而在于学生的认可、家长的放心、同事的舒心。回想自己带了这么多年班,有多少可值得拿来与人探讨,还得掂量掂量,琢磨琢磨。 关键词:老师;家长;教育方法 中图分类号:G631