摘要:学生作为独立的个体,在学习、生活中会呈现独特的个性。初中阶段学生的个性非常明显,教学过程中,需要尊重学生的个体差异,进行因材施教,使学生在学习中健康成长。文章以差异化教学在初中教育教学中的运用为研究对象,提出几点建议,给相关人士提供参考。 关键词:差异化教学;初中;教育教学;应用 中图分类号:G632 文献标识码:A文章编号:1992-7711(2021)01-004 差异化教学,就是
摘要:校园文化核心内容为校园精神,校园精神有强大的育人功能,新生校园培育优秀的文化有着深远的意义。文化的培育需要分阶段、按步骤进行,要从制度、行为、习惯、精神等层面去努力,遵循事物发展的规律,把握不同时期的特点,在培育过程中依靠人、解放人,这样才能在长期的坚持中慢慢形成独特的优秀的校园文化。 关键词:新生校园;精神培育;步骤;策略 中图分类号:G637 文献标识码:A文章编号:1992-771
摘要:现代学校推进自主管理能够调动教师、家长、学生、社会参与学校管理的积极性,有效释放学校发展内在潜能,给学校发展带来巨大的活力。自主管理模式主要包括服务型的管理团队、研究型的教师群体、民主化的决策程序、自主化的学习方式、开放式的评价机制。 关键词:现代学校;自主管理;模式探索 中图分类号:G637 文献标识码:A文章编号:1992-7711(2021)01-007 在教育改革的浪潮中,现代
摘要:中等生因自身因素及教师教育思想的偏差,得不到应有关注,成为“被遗忘一族”。我们应给予平等的机会催生其自信,搭建展示的平台促进其发展,让“关注”转化为中等生发展的内动力,让“遗忘一族”尽享爱的教育。 关键词:“遗忘一族”;中等生;关注 中图分类号:G631 文献标识码:A文章编号:1992-7711(2021)01-009 想必老师都受邀参加过学生聚会,是否有同感:班内两头的学生清楚地记
摘要:线上教学是学校应对疫情的一种全新尝试,这种模式的有效性也引发了大众的广泛讨论。本文从五个方面对如何提高历史学科线上教学的有效性进行研究,为历史教师的教学提供参考。 关键词:历史学科;线上教学;有效性 中图分类号:G633.51 文献标识码:A文章编号:1992-7711(2021)01-011 2020年是不平凡的一年,疫情打乱了我们正常的生活节奏。学校延期开学、工厂延期复工,人们待在
摘要:本文提出了一个如何在教学过程中设计提问题的方法,并用提问题为驱动给出了课堂的关键授课环节。让学生在无形中通过一个个相关问题的解答达到主动学习知识的目的。 关键词:教学;好问题;课堂设计 中图分类号:G633.6 文献标识码:A文章编号:1992-7711(2021)01-012 数学课堂上需要有问题,问题是活动的载体。有了问题就需要解决问题,这样,学生的思维就活动起来了。解决了问题,也
摘要:中职学生对英语学习普遍存在一定的“厌学”情绪,他们基础比较薄弱,有很多学生连音标也没有完全掌握,单词量更是少得可怜。如果我们教师在课堂教学中,仍然按照传统的教学模式去上课,效果可想而知。所以,我认为英语教学应该打破传统的模式,从“突破单词”开始,这样可以大大提高学生学习的效率,让学生对知识有脱胎换骨的认识,这是一种全新的教学方法,能够把学生引领到一种特有的境界。 关键词:英语学习;教学方法
摘要:教学中的“留白”是指关注学生的主体地位,为学生创设一个广阔的学习空间,让学生的思维在教师设置留白处发散,教师应当重视学生的个性化思维与想象,并在教学中巧妙地运用“留白”艺术,从而实现教学的预期效果。 关键词:语文教学;留白艺术;探索 中图分类号:G633.3 文献标识码:A文章编号:1992-7711(2021)01-015 中国艺术历来讲求空白的妙用。中国国画的最大特点即是多用留白手
摘要:深度教学是发展学生思维能力、提升学生核心素养的一种必然之路,它可以借助于引导性材料在“教什么”中体现;可以在知识的生成过程中体现;还可以在学生的思维碰撞中体现。 关键词:概念教学;知识生成;深度教学 中图分类号:G633.6 文献标识码:A文章编号:1992-7711(2021)01-017 深度教学是发展学生思维能力、提升学生核心素养的一种必然之路,那么如何在数学概念课中实现深度教学
摘要:中学数学微课广泛地应用于课前预习、课堂创设情景、课外复习与答疑中,为发挥微课教学的优势,教师宜采用分析学情、知识点教学、设计方法等策略。 关键词:中学数学;微课应用;设计策略 中图分类号:G633.6 文献标识码:A文章编号:1992-7711(2021)01-019 随着现代教育技术的突飞猛进,“微”教学模式在全球范围内蓬勃发展。数学微课在传统教学基础上继承发展起来,广泛应用于中学数
摘要:音乐是听觉艺术。在音乐教学中创设恰当的教学情境,让学生在轻松、愉快的心情下学习音乐,有利于激发学生的情感共鸣,使他们获得美的熏陶。对此,笔者在多年实践教学中总结了几点创设课堂情境的有效做法。 关键词:音乐课堂;教学情境;创设 中图分类号:G633.951 文献标识码:A文章编号:1992-7711(2021)01-020 新课标指出:“教育活动是在教师与学生之间展开的,教师与学生共处一
摘要:一个人的英语水平,很大程度反映在他的阅读能力中。各级各类英语考试中,对阅读能力的考察也占很大比例。从目前高考形式来看,高中英语教学的重点也是阅读。翻转课堂在高中英语阅读课中的应用,可以提高学生的自主学习能力,激发其学习兴趣并活跃课堂气氛。 关键词:翻转课堂;高中英语阅读课教学;教学流程 中图分类号:G633.41 文献标识码:A文章编号:1992-7711(2021)01-021 一、
摘要:随着新课改的推进,素质教育对于学生的知识掌握能力要求也越来越高,同时,对教师教学生活化的要求也随之水涨船高。在高中数学的课堂上,基于高中数学难度相对较大这一特点,尤其是在抽象的几何内容方面,在教学内容中加入生活化的教学策略,已经是非常重要的一种教学模式。本文就高中数学几何教学生活化教学的策略,从教学情境、多媒体教学设备、直尺画板的运用和内容生活化等方面进行了简单探究。 关键词:高中数学;几
摘要:初中化学虽然是一门基础性的学科,但在学习的过程中,也会涉及很多的化学实验。学生要学好相关的化学知识,能够自己动手做化学实验,需要他们具备探究性的思维和一定的实践能力。由于初中学生缺乏相关的实践经验,对于他们来说,要把书本上的理论知识转变为实际的实验,具有一定的挑战性。受传统教学观念的影响,当前的初中化学教学仍然存在一些问题。这在很大程度上不利于学生的全面发展。本文分两个部分,第一部分对实验教
摘要:在PCK理论支持下,开展以生物教学实践活动为主的探究式教学模式,有利于更新教师生物知识架构,提高教学成效与师资力量,探究生物知识内在联系,帮助学生理解知识内在逻辑联系,不断提高生物课堂教学创新能力,培养学生生物课堂学习能力,帮助教师在提升自身知识的同时,以学生知识理解为出发点,提高教学质量,从而促进有效教学。 关键词:PCK理论;高中生物;教学模式 中图分类号:G633.91 文献标识码
摘要:随着教育的发展,小组合作探究教学模式逐渐兴起。初中物理教师要意识到构建高效教学课堂的重要,在重视基础知识内容教学的同时,需要对学生综合学习能力进行培养。而开展小组合作教学,能够让学生们共同进步,同时也能够有效培养学生自主学习能力和探究能力。 关键词:初中物理;小组合作;高效课堂 中图分类号:G633.7 文献标识码:A文章编号:1992-7711(2021)01-026 随着新课改的实
摘要:尊重个性差异,办适合的教育,让每一个学生的潜能得到最大程度的释放,个性得到充分张扬是教育人必须遵循的基本原则和价值追求。实践证明,名师“走班走教”融合发展之路则是通向这一目标的有效路径。 关键词:名师走班走教;实践;变化 中图分类号:G637 文献标识码:A文章编号:1992-7711(2021)01-027 蔡元培先生说:教育就是让人做出选择。自2015年年底我校被确定为市“行政班+
摘要:搞好听课、评课,对于解决教学中存在的问题、改进教师的教学行为、提高教师的教学艺术、促进教师的自身发展进而提高初中语文教学质量,都有着十分重要的意义。本文将结合初中语文课的特点,就现今听、评课存在的问题、基本理念和原则、操作方法做一些探讨。 关键词:新课程;初中语文;听课;评课 中图分类号:G633.3 文献标识码:A文章编号:1992-7711(2021)01-029 无论是传统教研,
摘要:通过本课题的研究,一方面增强了数学教师对教学行为的自觉意识,自觉把握、研判和反思,更新了教师教学观念,提升数学教师教学设计能力、教学实施能力、教学互助合作能力;另一方面优化了校本教科研方式,提升了农村初中数学课堂教学行为品质,促进了学生素养的提升,实现了学校可持续发展。 关键词:数学教师;教学行为;课例研究 中图分类号:G633.6 文献标识码:A文章编号:1992-7711(2021)
摘要:教师知识结构和培养人才的质量有着密不可分的关系,当下高中数学教师需要在以下几个方面有所提升和突破:首先是教师的教学能力的提升方式比较单一,教师的发展理念还需要提升。其次是教师的主体发展意识淡薄,缺乏较为明显的发展动力。最后是教师在教学过程中发挥的作用不是很明显,其知识结构还有待完善。而要想走出教学能力提升的困境,就是要建立一个教师发展共同体,激发教师的发展潜能,完善数学教师的知识结构,进而全
摘要:近年来,我国对于初中的教育越来越重视,初中的课程对学生的长远发展具有重要意义。物理这门学科是初中教学中比较重要的一门学科,但是在之前的学习中,初中生都没有接触过,所以在课堂上很难跟上老师讲课的思路,物理学科中包含的众多概念对于学生而言也比较晦涩难懂,所以在初中物理的教学课堂中,老师应该优化教学方案,让学生更好地掌握这门学科。 关键词:初中物理;教学;问题;措施 中图分类号:G633.7
摘要:将社会主义核心价值观与初中道德与法治课的融合,不仅可以培养我国学生正确的价值追求,也是达成我国思想政治课程目标和新教学改革的重要方式。本文针对目前我国中学道德与法治课程的实际情况,以传统文化为切入点,以丰富的实践课程进行潜移默化的影响,利用网络资源拓宽学习渠道是将两者相融的有效路径。 关键词:社会主义核心价值观;初中道德与法治课;融合 中图分类号:G633.2 文献标识码:A文章编号:1
摘要:随着我国教育体系的不断改革和完善,教育的方向开始引导学生从抽象性思维向发散性思维转变,学生教育不再仅仅停留在课本之上。培养德、智、体、美、劳全面发展的学生是所有教育工作者在新时代面临的新要求。对学生综合素质的教育在教学体系中显得越发重要。近些年来,美术课程开始受到广大师生和家长的重视,本文就基于乡土资源的初中美术生活化教学研究做出简要分析。 关键词:初中美术;生活化教学;实践形式 中图分
摘要:处于信息化社会,学校应当加强信息技术课程教学改革,切实培养学生信息素养,培育更多高素质人才。但受教学理念滞后与教学方式固化等因素影响,高中信息技术教学效果不尽理想。教师应当加强实践经验总结,将信息素养教学目标渗透在教学全程,加强教学手段与方法创新,推动高中信息技术教学改革。 关键词:高中信息技术;信息素养;教学改革 中图分类号:G633.67 文献标识码:A文章编号:1992-7711(
摘要:文章借助文献研究并结合数学尚美课堂的教学实践,从教师的教学态度、教学方法、教学语言、教学情感等方面给出塑造教师角色的几点建议。 关键词:数学尚美课堂;教师角色;教学方法 中图分类号:G633.6 文献标识码:A文章编号:1992-7711(2021)01-039 苏霍姆林斯基说过:“美是道德纯洁、精神丰富、体魄健全的强大源泉。”数学尚美课堂是我们教师的教育追求,更是展现学科核心素养的重
摘要:初中是学生学习关键时期,学校应重视对学生实施针对性教育。但是目前物理教学中面临极大挑战,学生注意力难以集中,而翻转课堂教学属于新时代的教学模式之一,它改变了传统物理教学中的师生关系,使得学生处于教学的主导地位,变“要我学”为“我要学”,增强了物理教学效果。 关键词:翻转课堂;中学物理;教学应用 中图分类号:G633.7 文献标识码:A文章编号:1992-7711(2021)01-041
摘要:课堂中我们常对学生说:你的地盘你作主,然而,为了赶进度,我们又不得不挤压学生思考的时间,来拔苗助长,但是收效却甚微。为了让学生真正理解数学,了解数学本质,我们呼唤让课堂慢下来,让学生有充分的思考时间,以提高课堂实效。 关键词:慢教育;真课堂;高效益 中图分类号:G633.6 文献标识码:A文章编号:1992-7711(2021)01-043 现在的教育颇有急功近利之嫌,使得学生还没理清
摘要:本文分析了中考英语“任务型阅读”开放性问题题型特点,并结合具体实践提出教学建议,给进行中考复习的英语教师提供参考。 关键词:开放性问题特点;教学启示 中图分类号:G633.41 文献标识码:A文章编号:1992-7711(2021)01-045 近几年,很多省市的中考题都采用“任务型阅读”题型,学生阅读短文完成表格或回答问题。这种题型“将阅读理解能力和语言表达能力结合起来考查,不但考查
摘要:本文针对学生在初一数学学习中总是在多次重复犯同样错误的现象,分析其原因,提出了相应的解决办法. 关键词:数学学习;犯同样错误成因;解决方法 中图分类号:G633.6 文献标识码:A文章编号:1992-7711(2021)01-047 在平时的教学尤其是复习阶段,有这样一个深切的体会,作业中、练习中、考试中很多学生总是在多次重复同样的错误。比如前一天做的题目,错了,订正好了,第二天考试恰
摘要:英语学习是一个长期循环的过程,词汇与语法通过不断地记忆、理解与运用自然而又熟练地结合在一起,才能形成稳定扎实的学习方法。笔者通过自己的教学实践,总结了学生英语学习出错和针对性纠错的具体方法,供英语教师教学时参考。 关键词:差错;纠错;规范 中图分类号:G633.41 文献标识码:A文章编号:1992-7711(2021)01-048 差错分析兴起于六七十年代,它将语言学习者置于研究的长
摘要:新高考下,数学情境试题的考查密度越来越大、范围越来越广,高考数学试卷的文化味儿越来越浓。为实现知识向素养的转化,在数学教学活动中融入数学史材,在考试试题中考查数学情境试题可以唤醒学生对数学学科的兴趣,唤醒学生对数学美的欣赏,唤醒学生强化学科知识的融合与思考。 关键词:高中数学;情境试题;唤醒功能 中图分类号:G633.6 文献标识码:A文章编号:1992-7711(2021)01-049
摘要:在新课程改革形势下,小学生、初中生以及高中生的综合素质培养要求逐渐提高。学科素养是学生综合素质的重要组成部分,也是教师确定教学目标的关键所在。在高中教学中,学生学习任务重,作业压力大,学科核心素养的培养困难重重。高中地理作为高中必修科目,人地协调观是课堂授课的重点内容,是高中地理核心素养的主要组成部分。因此,明确人地协调观的内涵,分析在培养此观念过程中的问题,提出合理有效的解决措施,提升人地
摘要:学校主题教育在实施过程中往往以标语式、展板式、口号式居多,课堂的地位被矮化。笔者就历史课堂教学如何在主题教育中发挥积极作用进行了尝试,在实践中落实让历史解释素养落地。 关键词:历史教学;主题教育;实践思考 中图分类号:G633.51 文献标识码:A文章编号:1992-7711(2021)01-051 每到吴健雄博士诞辰纪念日前后,上至政府部门下至基层学校都会举办系列主题教育活动,积极弘
摘要:在初中语文教学的教学实践中,需要教师在课堂上进一步强化学生的思维能力,培养学生良好的学习习惯,在课堂教学中合理的运用多样的教学手段,进一步激发学生的学习兴趣,充分的调动学生的学习积极性。鼓励学生在课堂上认真听讲,同时也要参与课后的素质拓展活动,以进一步提高学生的思维能力。为此,笔者结合教学实践,提出了强化思维能力的具体方法,为广大语文教学工作者提供参考和借鉴。 关键词:初中语文;思维能力;
摘要:高中数学的内容相对来说比较抽象,不容易被理解,教师经常在课堂上利用数形结合的方式来引导学生展开思考,将数形结合教学手法贯穿在整个数学的教学内容当中。数形结合的本质是为了提高解题效率,提高学生的学习效率。教师要认清数形结合法的主要目的,不能盲目应用,把原本简单的题目变得复杂。 关键词:数形结合思想;高中数学;应用 中图分类号:G633.6 文献标识码:A文章编号:1992-7711(202
摘要:小组合作学习是现在比较常用的一种学习方式,也比较适合中学生教学。在当前初中数学教学课堂中,教师要提高学生的合作能力,有效开展小组合作的教学模式,让学生在和他人进行沟通和交流的过程中,能够提高自身的自主学习能力和合作能力,为学生后续的发展奠定坚实的基础。 关键词:初中数学;小组合作;教学研究 中图分类号:G633.6 文献标识码:A文章编号:1992-7711(2021)01-055 教
摘要:初中体育教学中田径项目是十分重要的教育内容,由于田径运动的运动强度比较大,对学生身体素质要求相对比较高,这也导致很多学生不喜欢田径运动。对此,为了有效提高初中体育田径课堂教学效果,教师可以引入趣味田径教学模式。 关键词:初中体育;趣味田径教学;实践 中图分类号:G633.96 文献标识码:A文章编号:1992-7711(2021)01-056 随着教学改革的全面深入,体育教学也越来越受
摘要:随着我国教育的发展,越来越重视多元化教学。对于数学这一学科,其内容十分丰富。在这门科目中实行多元化教学能够使学生从多种角度去思考相关数学知识。同时,这种方式能够在很大程度上丰富教师的教学手段和教学内容,从而使学生能够从多种渠道不断的感受学习数学的乐趣以及数学知识的魅力,多元化的教学模式还能够使学生的思维变得更加丰富、开放,使学生能够通过数学的学习,不断提高自己的专业素养和数学思维,促使我国的
摘要:在中学语文教学中应用思维导图教学对于中学生作文写作具有重要作用。而在语文教学实践活动中,思维导图更是能够在各项语文活动的课前预习活动中、课中教学探索中以及课后复习过程中得到应用并且发挥作用。 关键词:初中语文;思维导图;应用分析 中图分类号:G633.3 文献标识码:A文章编号:1992-7711(2021)01-058 中学语文教学具有丰富的学科特点,使得语文教学活动内容繁多,各个语
摘要:现在我们的社会处于信息技术高速发展的时代,网络技术在教学领域中的应用范围越来越广泛,“微课”作为互联网发展的产物,是当前新兴的一种教学模式,微课的使用可以改善当前教学中存在的问题,对课堂教学效率的提升有着十分重要的作用。 关键词:中职语文教学;微课;应用策略 中图分类号:G712 文献标识码:A文章编号:1992-7711(2021)01-059 中职语文学科作为教学的重要组成部分,对
摘要:文章针对中学阶段学生普遍存在的英语词汇死记硬背却不会使用的现象,在英语核心素养视角下重点研究如何真正提高学生的英语词汇水平。文章首先分析中学生运用词汇的困难原因;其次,说明教学资源中词汇活动设计的依据和要求;最后提出了有效的词汇教学策略,据此希望帮助教师更好地利用教学资源来提高中学生的词汇水平。 关键词:核心素养;英语词汇;活动设计;教学策略 中图分类号:G633.41 文献标识码:A文
摘要:小组合作在教学实践中的有效性是值得研究的问题,笔者结合教学实践从小组的建构、合作学习的实施、小组合作的优势体现三方面对小组合作在初中语文学习中有效性进行探究。以期从实践中获得启发,从启发中创新实践。 关键词:小组合作;中学语文;有效性 中图分类号:G633.3 文献标识码:A文章编号:1992-7711(2021)01-062 《义务教育语文课程标准》对合作学习方式有如下要求:“关注个
摘要:随着国家经济的快速发展,对于实用性专业人才的需求量也在不断增加,中等职业教育作为培养实用型人才的地方也显得越来越重要。传统的教师主导的课堂教学难以引起学生的兴趣,讲理论时学生厌学,练技能时由于缺乏理论支撑,很难做到游刃有余。本文从财会专业教学现状谈起,研究、实践“做学教合一”的教学模式,力图提高学习效率。 关键词:财会专业;做学教合一;探讨 中图分类号:G712 文献标识码:A文章编号:
摘要:随着新课程在全国范围内的不断开展,高考的改革也在不断地进行,体育学科作为高考的一个组成部分,也在不断地变化着,作为一名高中体育老师,对体育高考的研究也要不断深入,下面我就结合这几年来的高考训练谈谈自己的一些想法。 关键词:高考体育;改革;训练 中图分类号:G633.96 文献标识码:A文章编号:1992-7711(2021)01-064 一、进行习惯培养、加强思想教育 (一)进行目标
摘要:阅读能力是学习汉语的基础,教科书资源总是有限的,因此在课外活动中培养阅读技能尤为重要。随着学习的不断加深和课业的增加,学生没有时间、也不想花时间阅读课外文章,语言教学就变得非常困难。本文阐述了初中语文阅读教学的现状并提出了具体的措施,期望给相关的语文教师提供借鉴。 关键词:初中语文;阅读能力;培养措施 中图分类号:G633.3 文献标识码:A文章编号:1992-7711(2021)01-
摘要:小学生升入七年级后,很多学生英语成绩下滑。是什么原因造成的?如何防止这种下滑?农村学生没有学习英语的氛围,农村学校教学资源单一等,本着陶行知先生的“平民教育”“爱的教育”等教育思想,本文从四个方面分析了此问题的成因,提出了纠正的方法,让学生英语学习由小学顺利过渡到初中。 关键词:英语;小学;初中;过渡 中图分类号:G633.41 文献标识码:A文章编号:1992-7711(2021)01
摘要:思维导图是将图像、文字进行结合的一种学习方法,它能够帮助我们理清思路,更有效地为我们的学习服务。由于高中历史学科内容有一定的复杂性和困难性,就会存在学生无法将知识框架整理清楚并进行理解运用的问题,因此,运用思维导图,能够有效地将高中历史的重难点进行整理和总结,让学生能够将知识连贯化和整体化。 关键词:思维导图;高中历史教学;实践探索 中图分类号:G633.51 文献标识码:A文章编号:1
摘要:在文化全球化的时代环境中,初中学生对中华传统文化的认知亟须得到德育教师的正确指引。教师在初中道德与法治的教学中融入中华传统文化,不仅令学生感到兴趣盎然,而且有助于弘扬中华传统文化,有益于学生树立正确的德育观。教师在具体的教学过程中,可以采用多样的传统文化自主探究活动,借助“他者”视角彰显中华文明,开展道德与法治的传统文化实践活动,让学生做到“知行合一”。 关键词:初中教学;道德与法治;传统
摘要:在初中化学教学过程中,渗透爱国主义教育,将学科知识学习与爱国主义因素充分结合,是非常必要的。这也是当前素质教育对初中化学学科教学提出的要求。因此,在实际教学中,教师要挖掘化学学科中蕴藏的爱国主义因素,让学生在学习的过程中认识到爱国主义精神、民族精神的重要性。本文阐述了在初中化学课堂教学中渗透爱国主义教育的有效路径,希望能够为学生的素质教育和爱国主义精神的培养提供有力的支撑。 关键词:化学教
摘要:初中语文记叙类的文本阅读一般描绘的是以记人叙事或者是描述物体的一种文体方式,一共有五种表达的方式,基于新课改背景理念之下,大部分的教育理念和教学模式都发生了改变,而记叙类文本阅读作为初中语文的基础教学课程,也应该全面落实新课程教学理念,从而调动学生的主观能动性。本文从初中记叙类文本阅读课程教学入手,对新的教学模式进行了客观的分析,并制定了有效的教学策略。 关键词:初中语文;记叙类文本阅读;
摘要:提升初中数学课堂教学效益,教师要善于根据学生认知特点,结合学生生活实际,引导学生在生活素材中理解数学知识,并学会用数学知识解决生活中的实际问题。这样既有利于培养学生学以致用的意识,有利于激发学生学科兴趣,提升学习数学的积极性与主动性,还真正体现了现代教育所倡导的素养培育的要求。 关键词:生活;数学;情境;应用;作业 中图分类号:G633.6 文献标识码:A文章编号:1992-7711(2
摘要:在教学中用学科发挥育人功能,培养及发展学生的核心素养是当今社会发展的要求。在“实境”化学教学中通过追问本质,追寻本源,追逐本真的方式深入研究,落实立德树人根本任务,让学生化学核心素养的培育真正落地课堂。 关键词:化学核心素养;“实境”教学;教学实践;教学研究 中图分类号:G633.8 文献标识码:A文章编号:1992-7711(2021)01-072 2016年教育部颁布了《中国学生发
摘要:学习历史对于学生探索时代发展、认知社会进步、提升自身综合素质有重要意义。新课改背景下,初中历史教师应深入挖掘学科价值,在传授学生历史知识的同时重视并加强对学生人文素养的培养,以此发展学生才识、启迪学生智慧,为学生将来更好适应社会及实现自身价值打好基础。文章从利用现代化信息技术、基于学生自主学习开展人物故事会、通过虚拟情境还原历史事件以及开展丰富多彩的实践活动这几个方面就初中历史教学中培养学生
摘要:在新课程改革的背景下,课堂教学中教师要注重培育学生的核心素养。现在初中道德与法治课堂存在学生主体意识缺乏、教师缺乏对学生的有效指导、教学内容缺乏与生活的联系、教学手段单一等问题,所以我们要探究核心素养视角下初中道德与法治的教学,加强教师的指导,发挥学生主体作用,开展生活化教学,重视教学环节的设计,积极培育学生的核心素养。 关键词:核心素养;道德与法治;课堂教学 中图分类号:G633.2
摘要:核心素养是这两年来教学的一个重要也是热议的话题,自2016年提出核心素养概念以来,广大教育工作者都在努力提高学生的核心素养。阅读能力是语文教学中核心素养的重要内容,如何在核心素养培养下提高学生的阅读能力是我们高中语文教师的一个重要教学课题,为此,本人在此方面进行了一定的探索。 关键词:高中语文;核心素养;新思路 中图分类号:G633.3 文献标识码:A文章编号:1992-7711(202
摘要:本文在阐述社会主义核心价值观导向下护理专业理论课程培养护理职业道德的基础上,就学生护理职业道德培养的重点展开分析,并在探究利用护理专业理论课培养学生职业道德策略的同时,就基于社会主义核心价值观的护理职业道德培养在护理专业理论课中的应用效果展开评价。期望能进一步提升护理专业理论课程教学质量,继而在培养并提升学生护理职业道德的基础上,为我国医院临床护理工作的开展提供高素质的专业性、应用性和创新性
摘要:在新课改的不断推进下,学生核心素养的培养是现代中学生发展的目标。在这个大目标的要求下初中教师在数学的教学过程中,应该重视对学生核心素养的培养,确保学生以后在数学学习中保持良好的学习习惯和数学研究能力。大家知道教学一共包括三步:预习、上课、复习,所以除了上课的教学模式外,还要注重课后巩固,课后复习主要依赖于课后习题以及考试题目,一套好的考试题可以更好地检验学生的学习成果,所以初中数学的试题命制
摘要:高中阶段是学生性格形成的特殊阶段,这个时期的学生不单需要理论基础知识,更需要健康的身心发展和综合能力。这样才能避免高中生被动学习,只学不用,缺乏生活能力,心态不成熟,不能掌握自身行为能力的缺陷。因此,使高中生具备综合素质,对核心素养培养有重大的意义。本文以生物学科为例,谈谈生物核心素养的培养方法。 关键词:高中生物教学;核心素养;培养研究 中图分类号:G633.91 文献标识码:A文章编
摘要:初中地理教学是提高学生核心素养的重要基础,培养学生地理实践能力是学好地理课程的主要途径,结合当代初中生的个人素质以及国家经济发展战略的要求,充分利用现代互联网多媒体信息技术,依靠地理教学的有利条件,大力拓展地理实践教学,培养面向未来的接班人。现阶段初中学生地理实践能力的教学策略研究日趋深入,本文为提高地理实践能力教学而做的初步探讨研究,以期丰富地理实践教学的方法和途径。 关键词:实践能力;
摘要:数学是注重逻辑思维能力的一门学科,提升学生的核心素养对学生的数学学习能力有重要的意义。本文通过自己的教学实践,发现高中学生在学习数学时常见的思维障碍,探讨找准高中数学突破点,提高学生的核心素养措施,进而提高数学教学能力,以期对目前数学教学现状的改善有所帮助。 关键词:高中数学;突破点;核心素养 中图分类号:G633.6 文献标识码:A 文章编号:1992-7711(2021)01-080
摘要:史料是学习和研究历史的重要依据。史料教学也是中学历史课堂上不可或缺的重要组成部分。初高中历史教学要求不同,所使用的史料也应有所差异,而且彼此应该是一种合理的衔接和平稳的过渡。 关键词:史料;衔接 中图分类号:G633.51 文献标识码:A文章编号:1992-7711(2021)01-081 一、初高中历史教学中史料选用衔接的基本原则 1.重课程标准原则。 初高中历史课程标准,是中学
摘要:积极的自我关注,是指对自己言语和行为的积极面予以关注,一旦建立,可以自我延续,拥有改变自己的内在动力。每天“一句话快乐微博”计划旨在培养学生积极自我关注的能力,学生微博内容涵盖学习生活的方方面面,对于积极自我关注有困难的同学,可以通过建立范式和聚焦改变的方式进行辅导。 关键词:初中生;积极自我关注;快乐微博 中图分类号:G633.98 文献标识码:A文章编号:1992-7711(2021
摘要:在高中教学中,数学学科作为重要的组成部分,对于学生们的综合素养有着很大的影响。步入高中之后,数学难度增加,对学生们的学习要求也越来越严格。如何创新数学教学方式,有效的提升学生们的数学素养,是非常重要的一项问题。目前,互动式教学作为一种新型的教学模式,备受老师和学生的欢迎,为此,本文就互动走进高中数学课堂进行了深入的分析和研究。 关键词:高中数学;互动式教学;应用 中图分类号:G633.6
摘要:差异化教学的理论基础是孔子所提出的因材施教教学原则,是指教师利用学生的兴趣,根据学生的差异性,有的放矢地进行差别化教学。所谓差异化,就是要尊重初中生的客观差异,结合初中生个人的需求,采用差异化的教育手段。本文对初中数学课的差异化教学展开分析,在教学方面提出一些建议,希望对提升初中数学课差异化教学的效果有一定帮助,促进初中生在数学方面都能得到发展和提升。 关键词:差异化教学;初中数学教学;运
摘要:为贯彻新课改所提出的教育目标、教育理念,也为顺应由新课改引领的教育趋势,教师应注重培养学生的创新能力,丰富教学形式、优化课程结构,改进教学方式。对此,本文以初中物理的教育为研究对象,立足于物理课的本质特征,并结合相关教学经验探讨实施创新能力培养教学模式的具体策略。 关键词:初中物理;创新能力;教学策略 中图分类号:G633.7 文献标识码:A文章编号:1992-7711(2021)01-
摘要:让孩子们愿意倾听教师上课时候的讲解,让孩子愿意倾听老师的建议和意见,对于课堂教学和鼓励、引导孩子们的成长是至关重要的。做到更好地让孩子们倾听,要不断地提升教师的知识水平和教学水平,让孩子认可自己的能力和学识;要不断地改进课堂上教学的方式方法,让自己的教学方式能够充分调动孩子们倾听的兴趣;要学会表扬先进和拉动后进,让孩子们之间交流意见和思考方式,营造孩子们倾听的学习氛围;要认识尊重和鼓励的重要
摘要:数学课堂应当是浸润数学文化的地方,是学生不断用心触摸数学本质、感受数学内在文化特质的乐园。注重在数学教学中浸润数学文化,引领他们在数学乐园中真正感受文化,并产生文化共鸣,让其体会到数学的文化品位。 关键词:数学文化;数学思想;思维品质 中图分类号:G633.6 文献标识码:A文章编号:1992-7711(2021)01-088 数学作为一种文化,不仅表现于知识本身,还寓于其历史,它包括
摘要:课堂中,我们所要向学生们传达的是声乐的基础知识,但有基础知识是远远不够的,声乐不仅仅是一个理论过程,更注重实践实战。情感作为歌唱的中心,学生自己对于情感的添加一定有自己的理解,也会有一定问题,如何向他们解释为什么要有情感?如何产生情感?怎样与技巧叠加?这时我们老师对于情感的解释也就显得尤为重要。 关键词:声乐课;情感运用 中图分类号:G633.951 文献标识码:A文章编号:1992-7
摘要:由于环境的影响,农村初中学生对英语学习的兴趣不高,学习习惯比较差,学生的英语学习能力参差不齐。教师需要根据班级的学情来深度备课,帮助学生树立学习信心。同时需要加强家校的合作沟通,运用不同的教育教学方式,培养学生的学习兴趣,提高学生的学习成绩。 关键词:农村初中;英语教学;策略 中图分类号:G633.41 文献标识码:A文章编号:1992-7711(2021)01-090 目前农村英语教
摘要:阳光体育已经成为强化国民体质,增强国民素养的重要机制,而快乐体育在学校的体育教学工作之中也是较为重要的组成部分。快乐体育本身也是从学生身心特点角度出发,结合学生的情感因素和身心发展特点,以激发学生学习兴趣为基础,制定的一种独特的教学机制,而从教学实践角度来看,阳光体育将对我国体育教育事业的推广和发展起到重要作用。本文从快乐体育与阳光体育的概述角度出发,提出了高中体育达到快乐体育和阳光体育要求
摘要:随着新课程改革的不断深入,初中语文教学模式也将进行改革和调整,如何改进学生的学习方法,提升语文课堂教学的有效性,已成为语文教师面临的关键性问题。因此,初中语文教师要深刻分析初中生语文学习的现状,及时采取具有针对性的教学方法,激发学生的学习兴趣,培养学生的学习动机,最终打造出高效的语文课堂。本文从当下初中语文课堂教学中学生的学习现状出发,提出了相应的改进方法,致力于打造高效的语文课堂。 关键
摘要:辛弃疾在退居江西上饶和铅山的近二十年的投闲置散生涯中,创作了不少描绘风光秀美的农村田园风物和抒写陶冶于质朴民风生活的闲适情趣的农村词。这些农村词的思想内容丰富,情感真挚细腻,艺术特色突出,语言清新平实,形成了别具一格的词境和风格。 关键词:辛弃疾;农村词;探究 中图分类号:G633.3 文献标识码:A 文章编号:1992-7711(2021)01-094 辛弃疾,南宋词人。始字坦夫,后
摘要:学生进入高中阶段学习英语会出现无从下手、遇题就错、自信心严重受挫的问题。本文研究了学生在英语学习中的思维定势类型,分析其对英语学习的影响和产生原因,并提出了相应教学策略,对转变学生的思维方式,提高英语学习成效有一定帮助。 关键词:高中英语;思维定势;教学策略 中图分类号:G633.41 文献标识码:A 文章编号:1992-7711(2021)01-095 经常听到家长抱怨:“我家孩子在
摘要:新课改提出,初中美术教育要注意以学生为主体,科学引导学生参与学习,调动学生的学习积极性,营造课堂学习氛围,促进学生美术成绩提高。为此,笔者对初中美术课“主动参与式学习”进行了探索,并总结了一些方法,供同仁参考。 关键词:初中美术;课堂教学;主动学习 中图分类号:G633.955 文献标识码:A文章编号:1992-7711(2021)01-096 目前,我国大力倡导发展素质教育。美术课程
摘要:科技不断的影响着我们的生活质量和水平,其中微课是互联网+教育的典型体现,微课不仅影响着教育方式的改革,而且还为师生学习资源提供了重要途径。本篇文章将从微课的特点、微课在初中课程中的应用以及教学反思三大方面展开论述,旨在发挥微课在数学课程中的积极作用,更好地提高学生学习初中数学的效率,强化理论知识,从而提高学生的数学学习成绩。 关键词:微课;初中数学;应用策略 中图分类号:G633.6 文
摘要:随着教育的不断改革,人们更加关注学生的综合素质的培养。在高中信息技术教学中运用多元化评价,能够培养学生的学习信心,激发学生学习的内驱力,促进不同层次学生的整体发展。 关键词:多元评价;高中信息技术;运用 中图分类号:G633.67 文献标识码:A文章编号:1992-7711(2021)01-098 教学评价是高中信息技术教学的重要组成部分,为了更全面更客观地了解学生的信息技术学习历程,
摘要:应用信息技术开展教学活动是促进学生全面发展,实现新课标提出的教学要求的重要措施。本文对信息技术与初中历史教学整合策略进行深入的研究和分析,并结合实际情况,提出科学合理的建议,为推动我国教育改革工作的深化发展,发挥积极的作用。 关键词:信息技术;初中历史;教学;整合策略 中图分类号:G633.51 文献标识码:A文章编号:1992-7711(2021)01-099 随着信息时代的来临,信
摘要:现今信息技术已经迅速发展,并运用到人们的生活中与工作中。在初中数学的教学中,教师也可以利用信息化技术进行教学,以推动我国教育事业的进步和发展。信息化教学还能够提高学生的学习效率与学习质量,学生的数学思维得以培养,更利于构建高效的初中数学教学课堂。 关键词:初中数学;信息技术;教学对策 中图分类号:G633.6 文献标识码:A文章编号:1992-7711(2021)01-100 现今我国
摘要:信息时代的到来,使得越来越多的人了解信息技术,应用信息技术。初中英语教师在教学中应用信息技术,能够给学生展示不一样的学习课堂。教师在实践中,认识了信息技术融入初中英语教学的必要性,基于学生英语学习中的问题,提出了使用微课视频、多媒体信息技术、社交软件、大数据来对学生进行学习指导,取得了良好的教学效果。 关键词:信息技术;初中英语教学;渗透 中图分类号:G633.41 文献标识码:A文章编
摘要:新课改对初中历史提出了明确的要求。即要求学生转变学习的方式,培养他们终身学习的能力和习惯,激发孩子自身学习的主动性。在新模式的教学思维之下,呈现出多元的课堂组织形式,信息技术不断地被应用在历史课堂的教学之中。随着新课改的不断深入,我们认识信息技术的重要作用,肯定信息应用技术在历史课堂的积极影响。今天,就针对信息技术在初中历史课堂中的作用展开谈论,希望给予同仁相关的启发。 关键词:初中历史;
摘要:文章通过对中职信息技术课程学科核心素养内涵的解读和计算思维的诉求分析,设计“进阶式”项目任务、采用“抛锚式”教学策略、建构“探究型”积极课堂,进行了基于核心素养的中职信息技术课程改革,打造培养计算思维的中职信息技术特色课堂。 关键词:核心素养;计算思维;中职信息技术 中图分类号:G712 文献标识码:A文章编号:1992-7711(2021)01-103 近年来,基于核心素养的人才培养
摘要:python是信息技术中的重要组成部分,只有全面的了解以及掌握课程的重要内容,才能够灵活地进行运用,为学生的学习奠定良好的基础。然而现阶段高中python教学中存在一些问题,限制了教学质量的提升,教师要采取有效的措施,提升学生的学习兴趣和积极性,进而提升教学效果。本文通过分析python教学中存在的问题,进而提出了有效的教学策略,供相关教师参考。 关键词:新课标;高中python;入门教学
摘要:课堂教学中要有一个好的问题。要想设计的问题有质量,至少要考虑到:问题的难易要适当;反映教学内容的本质;问题要明确,容易被学生理解;发挥先行组织者的作用;选择恰当的问题情境;考虑到学生会怎么回答。 关键词:问题设计;问题情境;教学内容 中图分类号:G633.6 文献标识码:A文章编号:1992-7711(2021)01-105 讲授法是课堂教学中主要的教学方式,但也容易造成“满堂灌”[1
摘要:如何更好地培养学生的阅读能力,以问导学是一种很值得尝试的教学方法,课堂上用问题促进生生、师生的交流,体现了学生的主体性、教师的主导性。通过学生的自主阅读生疑、小组合作交流解疑、师生探究释疑、个性拓展阅读再生疑,培养了学生的核心素养,提高了学生的思维能力,有效地掌握阅读方法,养成良好的阅读习惯。 关键词:以问导学;生疑;思疑;解疑;再生疑 中图分类号:G633.3 文献标识码:A文章编号:
摘要:近年来对于高职数学教学的讨论日益引起学界的关注,本文以高职学生的特点为出发点,针对数学基础及高等数学中导数概念的抽象性、重要性,对高职导数概念的教学设计进行了探讨。在吸引学生的同时帮助学生理解数学导数的抽象概念。 关键词:高职数学;导数概念;教学设计 中图分类号:G712 文献标识码:A文章编号:1992-7711(2021)01-107 导数概念是学习微分、积分的基础,具有极其重要的
摘要:初中数学作为提高学生数学学习能力、训练学生逻辑思维的重要学科,在学生的成长与发展过程中起着重要的推动作用,是初中教育体系中的关键组成部分。差异化教学强调关注学生在能力与基础上的差异性,是以学生为主体的素质教育背景下有助于满足不同学生学习诉求的科学教学理念。在初中数学教学中进行差异化教学方法的实践,一方面能够为学生创造一个接受个性化指导的平台,另一方面能够促进初中数学教学的现代化转型与升级。
摘要:初中时期是学生物理学习的开始,一个良好的开端就是成功的一半。对于刚开始接触物理的初中生来说,物理的入门学习将是十分关键的,因此为了能够更好地在初中物理入门教学中渗透物理学史,本文以物理现象为出发点,物理学史作为渗透点,围绕初中物理中的力学对入门物理教学方法进行了探究,并结合教学实例进行阐述,为初中物理教师有效教学提供借鉴。 关键词:入门渗透;物理学史;教学方式 中图分类号:G633.7
摘要:初中生的思维十分的活跃,他们对于很多新奇的事物充满了好奇,在此时枯燥的理论教学很难吸引学生的注意力,在日常教学过程中,教师要积极的引导学生,采取问题导学法提升学生的数学学习兴趣,教师要将学生放在课堂的核心位置,发挥自己协作者和引导者的作用,问题导学法作为一种全新的教学形式,对于学生逻辑思维能力的培养很有帮助。本文主要分析问题导学法在初中数学教学中的应用。 关键词:问题导学法;初中数学教学;
摘要:处于经济科技高速发展的时代背景下,初中物理探究性实验教学的开展必须要紧随时代变革进行更新,在教学中教师要善于借助现代化的教学实验室,为学生做实验提供保障,同时引导学生对物理实验结论进行思考,培养学生的物理学习兴趣,激发学生的探究欲。本文结合教学实践简要分析物理探究性实验教学存在的问题,提出有针对性的改进策略,以提升初中物理教学的有效性,落实素质教育提出的要求。 关键词:初中物理;探究性实验
摘要:高中生物这门学科当中所涵盖的知识内容不胜枚举,其中还包含了一部分较为抽象的概念和难以理解的原理,为学生的生物学习带来了一些难度。因此,教师要不断将自身的教学方式进行创新,在生物教学过程当中合理地将概念图引入课堂,有效提升生物教学的效率。本文针对概念图在高中生物教学过程中的构建与应用进行了系统分析,希望能对高中生物教学工作提供一些参考,对学生的高中生物学习有所帮助。 关键词:概念图;高中生物
摘要:问题是数学的心脏。没有问题就没有思维。培养学生的问题意识,就是打造“以学生的问题为起点,以学科的问题为基础,以教师的问题为引导”的三位一体的课堂教学模式。这三者有机融合,可以促进学生良好思维习惯的形成,从而全面提升学生的数学核心素养。 关键词:问题意识;培养策略;数学 中图分类号:G633.6 文献标识码:A文章编号:1992-7711(2021)01-113 笔者发现如今提问题的孩子
摘要:随着信息社会的来临及网络的快速发展,国际间的交流也更为频繁,英语的重要性也日益凸显,为了培养创新人才,使其拥有多媒体技术与外语能力,近年来国内的教育也兴起了一连串的变革,其中包括多媒体技术融入各课程教学。因此,英语教师如何有效地利用多媒体技术营造出丰富的学习环境,设计出多样化的内容,以提高学生学习兴趣与效果,奠定学生的英语基础能力,将是多媒体技术融入英语教学成功的关键点。 关键词:初中英语
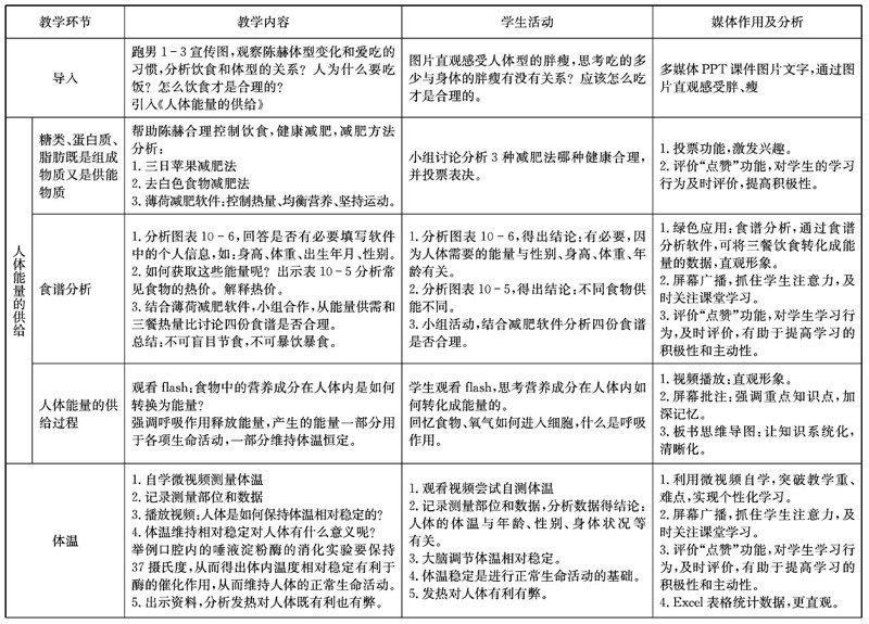
摘要:本文以《人体能量的供给》一课为例,浅谈电子书包Aischool平台助力生物课堂教学的实践和思考,供相关教师借鉴。 关键词:电子书包Aischool平台;生物高效课堂 中图分类号:G633.91 文献标识码:A文章编号:1992-7711(2021)01-115 本文以“人体内能量的供给”一课为例,浅谈电子书包Aischool平台助力生物高效课堂的实践和思考。 一、课堂教学设计 1.
摘要:作为核心素养的学习能力对于初中生的英语学习十分重要。教师可以依据教材,充分利用现有教材资源,把握Study skills板块的教学,培养学生的英语学习能力,有助于学生做好英语学习的自我计划和管理,养成良好的学习习惯。 关键词:学习能力;学习技能 中图分类号:G633.41 文献标识码:A文章编号:1992-7711(2021)01-117 英语学习能力是指学生积极运用和调适英语学习策略
摘要:翻转课堂在生物教学中的应用,需要以微课视频和师生讨论交流为基础。本文以“观察人体的组织”为例,通过课前微课的学习和课堂讨论的开展,尝试利用翻转课堂的教学模式进行教学设计,期望给生物教师带来一定的启示。 关键词:翻转课堂;微课;人体的组织 中图分类号:G633.91 文献标识码:A文章编号:1992-7711(2021)01-118 翻转课堂(Flipped Classroom)是一种新
摘要:在学习活动观指引下开展高中英语阅读教学是英语课程改革的发展趋势,本文以人教版M1 Unit 2 The road to modern English Reading 1部分为例,探索如何在高中英语阅读课中进行有效的学习活动的实践。 关键词:英语学习活动观;英语阅读教学 中图分类号:G633.41 文献标识码:A文章编号:1992-7711(2021)01-119 一、英语学习活动观
摘要:本文结合自主学习理论分析英语课堂演讲的教学实践过程,通过开放式问卷调查总结反思演讲给学生带来的收获,找出今后实施英语课堂演讲需要改进的方面,为初中英语课堂演讲的有效教学实践提供借鉴。 关键词:自主学习;初中英语;课堂演讲;实践与反思 中图分类号:G633.41 文献标识码:A文章编号:1992-7711(2021)01-120 语言的教学不仅仅局限于教会学生语言知识,更要注重培养学生的
摘要:面对新课标,实施新课程,迎接新高考,就要将情境的理念渗透在日常的教学中,本章节是在学习了数列的基本概念、等差数列的概念、通项公式的基础上展开的,需要学生在教师的情境问题引领下,主动探究,自我感悟。 关键词:情境渗透;探究感悟;总结反思 中图分类号:G633.6 文献标识码:A文章编号:1992-7711(2021)01-121 本节内容是江苏版高中数学必修五第2章第3节。本节课是学生在
摘要:《论语》中蕴含的管理哲学和方法论已被越来越多的人接受,并运用到教学实践中。本文从四个方面探讨了用《论语》思想进行班级管理的建议,以汲取国学精华,古为今用,搞好班级管理。 关键词:《论语》思想;班级管理 中图分类号:G635 文献标识码:A文章编号:1992-7711(2021)01-122 孔子乃中国古代仁与智的集大成者。记载孔子思想的《论语》,深刻地阐述了为人处世的准则。从大处说,古
摘要:人无德不立,育人的根本在于立德。中共中央国务院提出“在推进素质教育中落实德育功能”,德育教育是当下教育的重要内容。初中班主任作为班级管理者,扮演着十分重要的角色。班主任需要把立德树人的责任贯彻到日常的教学管理中,主动引导教育学生。不容忽视的是,在实际的初中德育管理中,仍然存在“说起来重要,做起来次要”的问题。这一问题的背后折射出了更深层次的矛盾,这尤其值得我们去反思,不断创新,以提高班主任教
摘要:对于后进生的教育,绝对是职业院校班主任工作的一个重点和难点。后进生的教育是我们班级教育管理工作中的一柄“双刃剑”,管理好了,可以促进班集体朝着正常、有序的方向发展。但如果对他们放松管理,听之任之,则会产生事倍功半的效应,对班级管理会产生较大的负面影响。为此笔者根据自己十多年的班主任管理经验,摸索出了一些行之有效的策略和建议,以期丰富班级管理中对于后进生的管理举措。 关键词:职业院校班级;“
摘要:初中阶段正是学生成长的黄金时期,初中班主任对于学生来说是一个十分重要的引导者。因此班主任必须认识到自己所担当的责任,并且在教育教学过程中不断探索与创新,为学生们营造一个良好的学习和生活环境,完善班级管理模式,推动学生朝着良好的方向发展。本文根据初中班主任在班级管理中存在的问题进行分析和探究,并根据实际情况对班级管理策略提出了可行性的建议。 关键词:初中;班主任;班级管理;策略 中图分类号
摘要:我们认为作为一个成天与学生打交道,主要做学生思想工作的人,班主任要做一个有深广情怀的人。本文结合职业学校的特点从家国情怀、仁爱情怀、传道情怀三个方面阐述了职业学校班主任深广情怀的内涵。 关键词:情怀;深广情怀;职业学校;班主任 中图分类号:G715 文献标识码:A 文章编号:1992-7711(2021)01-126 在今年召开的学校思想政治理论课教师座谈会上,习近平同志不仅对思政课教
摘要:感恩是一种传统美德,是德育教育的重点内容。高中阶段是学生基础教育阶段的最后一站,开展感恩教育活动,对他们世界观、价值观的形成有着重要意义。近几年,开展感恩教育活动已成为学校德育的重要形式,本文从家校联系的角度,分析落实感恩教育的方法,以期对学生思想道德品质的培养有所帮助。 关键词:感恩教育;家校联系;德育培养;实践活动 中图分类号:G631 文献标识码:A文章编号:1992-7711(2
摘要:家校合作在各个学段学生的培养中都是极为重要的教育方法,初中是学生个性发展变化最为集中的年龄段,家校之间及时高效地沟通并采取有效的教育手段是学生健康成长的保障。同时随着时代发展,学生的认知特点都带有时代印记进而影响学生的心理发展,教师与家长需要根据学生的个性特点因材施教,在不扼杀学生个性发展的同时为学生建立完善的规则意识。 关键词:初中阶段;班级管理;家校合作 中图分类号:G636 文献标